Suppr超能文献

免疫检查点ICOSLG是婴儿t(4;11)急性淋巴细胞白血病的复发预测生物标志物和治疗靶点。

The immune checkpoint ICOSLG is a relapse-predicting biomarker and therapeutic target in infant t(4;11) acute lymphoblastic leukemia.

作者信息

Külp Marius, Siemund Anna Lena, Larghero Patrizia, Dietz Alissa, Alten Julia, Cario Gunnar, Eckert Cornelia, Caye-Eude Aurélie, Cavé Hélène, Bardini Michela, Cazzaniga Giovanni, De Lorenzo Paola, Valsecchi Maria Grazia, Diehl Laura, Bonig Halvard, Meyer Claus, Marschalek Rolf

机构信息

Diagnostic Center of Acute Leukemia (DCAL), Institute of Pharmaceutical Biology, Goethe-University, University of Frankfurt, Max-von-Laue-Str. 9, Frankfurt am Main, Germany.

Department of Pediatrics, University Medical Center Schleswig-Holstein, Campus Kiel, Germany.

出版信息

iScience. 2022 Jun 16;25(7):104613. doi: 10.1016/j.isci.2022.104613. eCollection 2022 Jul 15.

Abstract

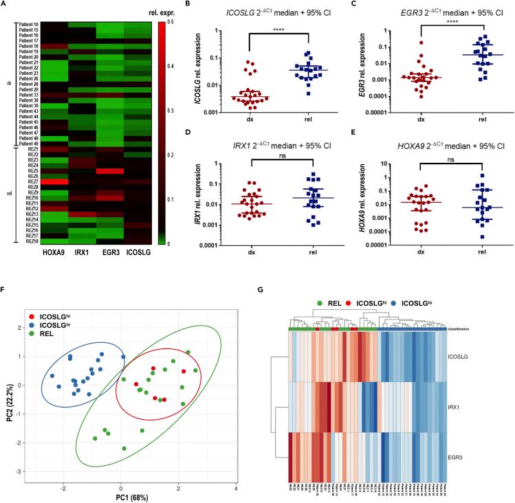
The most frequent genetic aberration leading to infant ALL (iALL) is the chromosomal translocation t(4;11), generating the fusion oncogenes : and :, respectively. -r iALL displays a dismal prognosis through high relapse rates and relapse-associated mortality. Relapse occurs frequently despite ongoing chemotherapy and without the accumulation of secondary mutations. A rational explanation for the observed chemo-resistance and satisfactory treatment options remain to be elucidated. We found that elevated expression level at diagnosis was associated with inferior event free survival (EFS) in a cohort of 43 patients with t(4;-11) iALL and that a cohort of 18 patients with iALL at relapse displayed strongly increased ICOSLG expression. Furthermore, co-culturing t(4;11) ALL cells (ICOSLG) with primary T-cells resulted in the development of T. This was impaired through treatment with a neutralizing ICOSLG antibody. These findings imply ICOSLG (1) as a relapse-predicting biomarker, and (2) as a therapeutic target involved in a potential immune evasion relapse-mechanism of infant t(4;11) ALL.

摘要

导致婴儿急性淋巴细胞白血病(iALL)的最常见基因畸变是染色体易位t(4;11),分别产生融合致癌基因: 和 。-r iALL通过高复发率和复发相关死亡率显示出预后不良。尽管进行了持续化疗且没有继发突变的积累,但复发仍频繁发生。对于观察到的化疗耐药性的合理解释以及令人满意的治疗选择仍有待阐明。我们发现,在一组43例t(4;-11) iALL患者中,诊断时ICOSLG表达水平升高与无事件生存期(EFS)较差相关,并且一组18例复发的iALL患者显示ICOSLG表达强烈增加。此外,将t(4;11) ALL细胞(ICOSLG)与原代T细胞共培养导致T细胞的发育。用中和性ICOSLG抗体处理可损害这种发育。这些发现意味着ICOSLG(1)作为复发预测生物标志物,以及(2)作为参与婴儿t(4;11) ALL潜在免疫逃避复发机制的治疗靶点。

https://cdn.ncbi.nlm.nih.gov/pmc/blobs/9f33/9253708/3c3d69027758/fx1.jpg

文献AI研究员

20分钟写一篇综述,助力文献阅读效率提升50倍。

立即体验

用中文搜PubMed

大模型驱动的PubMed中文搜索引擎

马上搜索

文档翻译

学术文献翻译模型,支持多种主流文档格式。

立即体验