Suppr超能文献

基于牛奶微生物群和外周血白细胞转录组谱检测牛亚临床乳腺炎的两个体细胞计数临界值测试

Testing Two Somatic Cell Count Cutoff Values for Bovine Subclinical Mastitis Detection Based on Milk Microbiota and Peripheral Blood Leukocyte Transcriptome Profile.

作者信息

Zhang Jinning, Li Wenlong, Tang Yongjie, Liu Xueqin, Zhang Hailiang, Zhou Yueling, Wang Yachun, Xiao Wei, Yu Ying

机构信息

Key Laboratory of Animal Genetics, Breeding and Reproduction, Ministry of Agriculture and Rural Affairs & National Engineering Laboratory for Animal Breeding, College of Animal Science and Technology, China Agricultural University, Beijing 100193, China.

Beijing Animal Husbandry Station, Beijing 100029, China.

出版信息

Animals (Basel). 2022 Jun 30;12(13):1694. doi: 10.3390/ani12131694.

Abstract

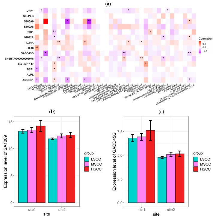
Somatic cell count (SCC) is an important indicator of the health state of bovine udders. However, the exact cut-off value used for differentiating the cows with healthy quarters from the cows with subclinical mastitis remains controversial. Here, we collected composite milk (milk from four udder quarters) and peripheral blood samples from individual cows in two different dairy farms and used 16S rRNA gene sequencing combined with RNA-seq to explore the differences in the milk microbial composition and transcriptome of cows with three different SCC levels (LSCC: <100,000 cells/mL, MSCC: 100,000−200,000 cells/mL, HSCC: >200,000 cells/mL). Results showed that the milk microbial profiles and gene expression profiles of samples derived from cows in the MSCC group were indeed relatively easily discriminated from those from cows in the LSCC group. Discriminative analysis also uncovered some differentially abundant microbiota at the genus level, such as Bifidobacterium and Lachnospiraceae_AC2044_group, which were more abundant in milk samples from cows with SCC below 100,000 cells/mL. As for the transcriptome profiling, 79 differentially expressed genes (DEGs) were found to have the same direction of regulation in two sites, and functional analyses also showed that biological processes involved in inflammatory responses were more active in MSCC and HSCC cows. Overall, these results showed a similarity between the milk microbiota and gene expression profiles of MSCC and HSCC cows, which presented further evidence that 100,000 cells/ml is a more optimal cut-off value than 200,000 cells/mL for intramammary infection detection at the cow level.

摘要

体细胞计数(SCC)是奶牛乳房健康状况的重要指标。然而,用于区分健康乳房奶牛和亚临床型乳腺炎奶牛的确切临界值仍存在争议。在此,我们从两个不同奶牛场的个体奶牛中采集了混合乳(来自四个乳房象限的乳)和外周血样本,并使用16S rRNA基因测序结合RNA测序来探究具有三种不同SCC水平(低SCC:<100,000个细胞/毫升,中SCC:100,000 - 200,000个细胞/毫升,高SCC:>200,000个细胞/毫升)奶牛的乳汁微生物组成和转录组的差异。结果表明,中SCC组奶牛样本的乳汁微生物谱和基因表达谱确实相对容易与低SCC组奶牛的区分开来。判别分析还在属水平上发现了一些差异丰富的微生物群,如双歧杆菌属和毛螺菌科_AC2044_组,它们在SCC低于100,000个细胞/毫升奶牛的乳汁样本中更为丰富。至于转录组分析,发现79个差异表达基因(DEG)在两个部位具有相同的调控方向,功能分析还表明,炎症反应相关的生物学过程在中SCC和高SCC奶牛中更为活跃。总体而言,这些结果表明中SCC和高SCC奶牛的乳汁微生物群和基因表达谱具有相似性,这进一步证明,对于奶牛水平的乳房内感染检测,100,000个细胞/毫升是比200,000个细胞/毫升更合适的临界值。

https://cdn.ncbi.nlm.nih.gov/pmc/blobs/3470/9264859/2d0654b4ddcd/animals-12-01694-g001.jpg

文献检索

告别复杂PubMed语法,用中文像聊天一样搜索,搜遍4000万医学文献。AI智能推荐,让科研检索更轻松。

立即免费搜索

文件翻译

保留排版,准确专业,支持PDF/Word/PPT等文件格式,支持 12+语言互译。

免费翻译文档

深度研究

AI帮你快速写综述,25分钟生成高质量综述,智能提取关键信息,辅助科研写作。

立即免费体验