Suppr超能文献

抑制SND1中的RNA结合可提高miR-1-3p水平并使癌细胞对维托克洛克斯敏感。

Inhibition of RNA Binding in SND1 Increases the Levels of miR-1-3p and Sensitizes Cancer Cells to Navitoclax.

作者信息

Lehmusvaara Saara, Haikarainen Teemu, Saarikettu Juha, Martinez Nieto Guillermo, Silvennoinen Olli

机构信息

Faculty of Medicine and Health Technology, Tampere University, 33520 Tampere, Finland.

Tays Cancer Center, Tampere University Hospital, 33520 Tampere, Finland.

出版信息

Cancers (Basel). 2022 Jun 24;14(13):3100. doi: 10.3390/cancers14133100.

Abstract

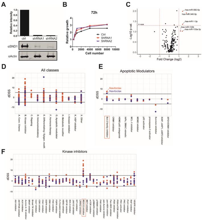
SND1 is an RNA-binding protein overexpressed in large variety of cancers. SND1 has been proposed to enhance stress tolerance in cancer cells, but the molecular mechanisms are still poorly understood. We analyzed the expression of 372 miRNAs in the colon carcinoma cell line and show that SND1 silencing increases the expression levels of several tumor suppressor miRNAs. Furthermore, SND1 knockdown showed synergetic effects with cancer drugs through MEK-ERK and Bcl-2 family-related apoptotic pathways. To explore whether the SND1-mediated RNA binding/degradation is responsible for the observed effect, we developed a screening assay to identify small molecules that inhibit the RNA-binding function of SND1. The screen identified P2X purinoreceptor antagonists as the most potent inhibitors. Validation confirmed that the best hit, suramin, inhibits the RNA binding ability of SND1. The binding characteristics and mode of suramin to SND1 were characterized biophysically and by molecular docking that identified positively charged binding cavities in Staphylococcus nuclease domains. Importantly, suramin-mediated inhibition of RNA binding increased the expression of miR-1-3p, and enhanced sensitivity of cancer cells to Bcl-2 inhibitor navitoclax treatment. Taken together, we demonstrate as proof-of-concept a mechanism and an inhibitor compound for SND1 regulation of the survival of cancer cells through tumor suppressor miRNAs.

摘要

SND1是一种在多种癌症中过表达的RNA结合蛋白。有人提出SND1可增强癌细胞的应激耐受性,但其分子机制仍知之甚少。我们分析了结肠癌细胞系中372种微小RNA(miRNA)的表达,结果表明沉默SND1可增加几种肿瘤抑制性miRNA的表达水平。此外,敲低SND1通过MEK-ERK和Bcl-2家族相关的凋亡途径显示出与抗癌药物的协同作用。为了探究SND1介导的RNA结合/降解是否是观察到的效应的原因,我们开发了一种筛选试验来鉴定抑制SND1 RNA结合功能的小分子。筛选结果确定P2X嘌呤受体拮抗剂是最有效的抑制剂。验证证实,最佳命中物苏拉明可抑制SND1的RNA结合能力。通过生物物理方法和分子对接对苏拉明与SND1的结合特性和模式进行了表征,分子对接确定了葡萄球菌核酸酶结构域中的带正电荷的结合腔。重要的是,苏拉明介导的RNA结合抑制增加了miR-1-3p的表达,并增强了癌细胞对Bcl-2抑制剂navitoclax治疗的敏感性。综上所述,我们作为概念验证证明了一种机制和一种抑制剂化合物,即SND1通过肿瘤抑制性miRNA调节癌细胞的存活。

https://cdn.ncbi.nlm.nih.gov/pmc/blobs/89de/9265050/adb667b4298c/cancers-14-03100-g001.jpg

文献检索

告别复杂PubMed语法,用中文像聊天一样搜索,搜遍4000万医学文献。AI智能推荐,让科研检索更轻松。

立即免费搜索

文件翻译

保留排版,准确专业,支持PDF/Word/PPT等文件格式,支持 12+语言互译。

免费翻译文档

深度研究

AI帮你快速写综述,25分钟生成高质量综述,智能提取关键信息,辅助科研写作。

立即免费体验