• 文献检索
  • 文档翻译
  • 深度研究
  • 学术资讯
  • Suppr Zotero 插件Zotero 插件
  • 邀请有礼
  • 套餐&价格
  • 历史记录
应用&插件
Suppr Zotero 插件Zotero 插件浏览器插件Mac 客户端Windows 客户端微信小程序
定价
高级版会员购买积分包购买API积分包
服务
文献检索文档翻译深度研究API 文档MCP 服务
关于我们
关于 Suppr公司介绍联系我们用户协议隐私条款
关注我们

Suppr 超能文献

核心技术专利:CN118964589B侵权必究
粤ICP备2023148730 号-1Suppr @ 2026

文献检索

告别复杂PubMed语法,用中文像聊天一样搜索,搜遍4000万医学文献。AI智能推荐,让科研检索更轻松。

立即免费搜索

文件翻译

保留排版,准确专业,支持PDF/Word/PPT等文件格式,支持 12+语言互译。

免费翻译文档

深度研究

AI帮你快速写综述,25分钟生成高质量综述,智能提取关键信息,辅助科研写作。

立即免费体验

二倍体和同源四倍体水稻花药减数分裂期的发育差异

Developmental Differences between Anthers of Diploid and Autotetraploid Rice at Meiosis.

作者信息

Ku Tianya, Gu Huihui, Li Zishuang, Tian Baoming, Xie Zhengqing, Shi Gongyao, Chen Weiwei, Wei Fang, Cao Gangqiang

机构信息

Henan International Joint Laboratory of Crop Gene Resources and Improvements, School of Agricultural Sciences, Zhengzhou University, Zhengzhou 450001, China.

出版信息

Plants (Basel). 2022 Jun 22;11(13):1647. doi: 10.3390/plants11131647.

DOI:10.3390/plants11131647
PMID:35807599
原文链接:https://pmc.ncbi.nlm.nih.gov/articles/PMC9268837/
Abstract

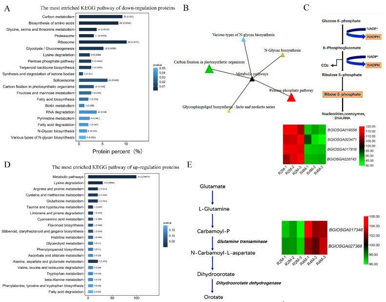
Newly synthetic autotetraploid rice shows lower pollen fertility and seed setting rate relative to diploid rice, which hinders its domestication and breeding. In this study, cytological analysis showed that at meiosis I stage, an unbalanced segregation of homologous chromosomes, occurred as well as an early degeneration of tapetal cells in autotetraploid rice. We identified 941 differentially expressed proteins (DEPs) in anthers (meiosis I), including 489 upregulated and 452 downregulated proteins. The DEPs identified were related to post-translational modifications such as protein ubiquitination. These modifications are related to chromatin remodeling and homologous recombination abnormalities during meiosis. In addition, proteins related to the pentose phosphate pathway (BGIOSGA016558, BGIOSGA022166, and BGIOSGA028743) were downregulated. This may be related to the failure of autotetraploid rice to provide the energy needed for cell development after polyploidization, which then ultimately leads to the early degradation of the tapetum. Moreover, we also found that proteins (BGIOSGA017346 and BGIOSGA027368) related to glutenin degradation were upregulated, indicating that a large loss of glutenin cannot provide nutrition for the development of tapetum, resulting in early degradation of tapetum. Taken together, these evidences may help to understand the differences in anther development between diploid and autotetraploid rice during meiosis.

摘要

新合成的同源四倍体水稻与二倍体水稻相比,花粉育性和结实率较低,这阻碍了其驯化和育种。在本研究中,细胞学分析表明,在减数分裂I期,同源四倍体水稻发生了同源染色体的不平衡分离以及绒毡层细胞的早期退化。我们在花药(减数分裂I期)中鉴定出941个差异表达蛋白(DEP),其中包括489个上调蛋白和452个下调蛋白。鉴定出的DEP与蛋白质泛素化等翻译后修饰有关。这些修饰与减数分裂过程中的染色质重塑和同源重组异常有关。此外,与戊糖磷酸途径相关的蛋白(BGIOSGA016558、BGIOSGA022166和BGIOSGA028743)被下调。这可能与同源四倍体水稻在多倍化后无法为细胞发育提供所需能量有关,进而最终导致绒毡层的早期退化。此外,我们还发现与谷蛋白降解相关的蛋白(BGIOSGA017346和BGIOSGA027368)被上调,这表明谷蛋白的大量损失无法为绒毡层的发育提供营养,导致绒毡层早期退化。综上所述,这些证据可能有助于理解二倍体和同源四倍体水稻在减数分裂过程中花药发育的差异。

https://cdn.ncbi.nlm.nih.gov/pmc/blobs/5476/9268837/b34c0a1047ca/plants-11-01647-g007.jpg
https://cdn.ncbi.nlm.nih.gov/pmc/blobs/5476/9268837/8859c74b6227/plants-11-01647-g001.jpg
https://cdn.ncbi.nlm.nih.gov/pmc/blobs/5476/9268837/0c794b5e463a/plants-11-01647-g002.jpg
https://cdn.ncbi.nlm.nih.gov/pmc/blobs/5476/9268837/9d71b4f50a68/plants-11-01647-g003.jpg
https://cdn.ncbi.nlm.nih.gov/pmc/blobs/5476/9268837/9be910d8088d/plants-11-01647-g004.jpg
https://cdn.ncbi.nlm.nih.gov/pmc/blobs/5476/9268837/7c8260d324c5/plants-11-01647-g005.jpg
https://cdn.ncbi.nlm.nih.gov/pmc/blobs/5476/9268837/0420b62dde4d/plants-11-01647-g006.jpg
https://cdn.ncbi.nlm.nih.gov/pmc/blobs/5476/9268837/b34c0a1047ca/plants-11-01647-g007.jpg
https://cdn.ncbi.nlm.nih.gov/pmc/blobs/5476/9268837/8859c74b6227/plants-11-01647-g001.jpg
https://cdn.ncbi.nlm.nih.gov/pmc/blobs/5476/9268837/0c794b5e463a/plants-11-01647-g002.jpg
https://cdn.ncbi.nlm.nih.gov/pmc/blobs/5476/9268837/9d71b4f50a68/plants-11-01647-g003.jpg
https://cdn.ncbi.nlm.nih.gov/pmc/blobs/5476/9268837/9be910d8088d/plants-11-01647-g004.jpg
https://cdn.ncbi.nlm.nih.gov/pmc/blobs/5476/9268837/7c8260d324c5/plants-11-01647-g005.jpg
https://cdn.ncbi.nlm.nih.gov/pmc/blobs/5476/9268837/0420b62dde4d/plants-11-01647-g006.jpg
https://cdn.ncbi.nlm.nih.gov/pmc/blobs/5476/9268837/b34c0a1047ca/plants-11-01647-g007.jpg

相似文献

1
Developmental Differences between Anthers of Diploid and Autotetraploid Rice at Meiosis.二倍体和同源四倍体水稻花药减数分裂期的发育差异
Plants (Basel). 2022 Jun 22;11(13):1647. doi: 10.3390/plants11131647.
2
Polyploidy Enhances F1 Pollen Sterility Loci Interactions That Increase Meiosis Abnormalities and Pollen Sterility in Autotetraploid Rice.多倍体增强了F1花粉不育位点的相互作用,这些相互作用增加了同源四倍体水稻减数分裂异常和花粉不育的情况。
Plant Physiol. 2015 Dec;169(4):2700-17. doi: 10.1104/pp.15.00791. Epub 2015 Oct 28.
3
Comparative cytological and transcriptomic analysis of pollen development in autotetraploid and diploid rice.同源四倍体和二倍体水稻花粉发育的比较细胞学和转录组分析
Plant Reprod. 2014 Dec;27(4):181-96. doi: 10.1007/s00497-014-0250-2. Epub 2014 Sep 28.
4
Transcriptome and Gene Editing Analyses Reveal Defect Alters the Expression of Genes Associated with Tapetum Development and Chromosome Behavior at Meiosis Stage Resulting in Low Pollen Fertility of Tetraploid Rice.转录组和基因编辑分析揭示缺陷改变了与绒毡层发育和减数分裂阶段染色体行为相关的基因的表达,导致四倍体水稻花粉育性低。
Int J Mol Sci. 2020 Oct 11;21(20):7489. doi: 10.3390/ijms21207489.
5
Comparative study on cytogenetics and transcriptome between diploid and autotetraploid rice hybrids harboring double neutral genes.二倍体和同源四倍体水稻杂种中携带双中性基因的细胞遗传学和转录组比较研究。
PLoS One. 2020 Sep 28;15(9):e0239377. doi: 10.1371/journal.pone.0239377. eCollection 2020.
6
An uncharacterized protein NY1 targets EAT1 to regulate anther tapetum development in polyploid rice.一个未被描述的蛋白 NY1 靶向 EAT1 以调控多倍体水稻花药绒毡层发育。
BMC Plant Biol. 2022 Dec 13;22(1):582. doi: 10.1186/s12870-022-03976-0.
7
Global identification and analysis revealed differentially expressed lncRNAs associated with meiosis and low fertility in autotetraploid rice.全球鉴定和分析揭示了与同源四倍体水稻减数分裂和低育性相关的差异表达 lncRNAs。
BMC Plant Biol. 2020 Feb 19;20(1):82. doi: 10.1186/s12870-020-2290-0.
8
Cytological and transcriptome analyses reveal abrupt gene expression for meiosis and saccharide metabolisms that associated with pollen abortion in autotetraploid rice.细胞学和转录组分析揭示了同源四倍体水稻花粉败育过程中减数分裂和糖代谢相关基因的急剧表达。
Mol Genet Genomics. 2018 Dec;293(6):1407-1420. doi: 10.1007/s00438-018-1471-0. Epub 2018 Jul 4.
9
Analysis of small RNAs revealed differential expressions during pollen and embryo sac development in autotetraploid rice.对小RNA的分析揭示了同源四倍体水稻花粉和胚囊发育过程中的差异表达。
BMC Genomics. 2017 Feb 6;18(1):129. doi: 10.1186/s12864-017-3526-8.
10
Cytological and transcriptome analysis reveal that interaction at Sb pollen sterility locus cause down-regulation of important meiosis-related genes associated with high pollen sterility in autotetraploid rice hybrids.细胞学和转录组分析表明,Sb 花粉不育位点的相互作用导致与同源四倍体水稻杂种中高花粉不育相关的重要减数分裂相关基因下调。
Plant Physiol Biochem. 2019 Aug;141:73-82. doi: 10.1016/j.plaphy.2019.05.019. Epub 2019 May 21.

引用本文的文献

1
Genetic Analysis and Fine Mapping of Spontaneously Mutated Male Sterility Gene in Chinese Cabbage ( L. ssp. ).大白菜(L. ssp.)自发突变雄性不育基因的遗传分析与精细定位
Plants (Basel). 2025 Mar 3;14(5):779. doi: 10.3390/plants14050779.
2
Lectin Receptor-Like Protein Kinase OsNRFG6 is Required for Embryo Sac Development and Fertilization in Neo-Tetraploid Rice.凝集素受体样蛋白激酶OsNRFG6是新四倍体水稻胚囊发育和受精所必需的。
Rice (N Y). 2024 Jun 25;17(1):41. doi: 10.1186/s12284-024-00720-0.
3
Cytological Observation and RNA-Seq Analyses Reveal and Its Target Associated with Pollen Sterility in Autotetraploid Rice.

本文引用的文献

1
Rational design of geranylgeranyl diphosphate synthase enhances carotenoid production and improves photosynthetic efficiency in Nicotiana tabacum.香叶基香叶基二磷酸合酶的合理设计提高了烟草中类胡萝卜素的产量并改善了光合效率。
Sci Bull (Beijing). 2022 Feb 15;67(3):315-327. doi: 10.1016/j.scib.2021.07.003. Epub 2021 Jul 3.
2
Pentose phosphate pathway drives vascular maturation.磷酸戊糖途径驱动血管成熟。
Nat Metab. 2022 Jan;4(1):15-16. doi: 10.1038/s42255-021-00512-6.
3
Pentose Phosphate Pathway Regulates Tolerogenic Apoptotic Cell Clearance and Immune Tolerance.
细胞学观察和RNA测序分析揭示了与同源四倍体水稻花粉不育相关的基因及其靶点。
Plants (Basel). 2024 May 24;13(11):1461. doi: 10.3390/plants13111461.
4
Metabolomics and transcriptomics analyses provide new insights into the nutritional quality during the endosperm development of different ploidy rice.代谢组学和转录组学分析为不同倍性水稻胚乳发育过程中的营养品质提供了新的见解。
Front Plant Sci. 2023 Jun 20;14:1210134. doi: 10.3389/fpls.2023.1210134. eCollection 2023.
戊糖磷酸途径调节耐受诱导性凋亡细胞的清除和免疫耐受。
Front Immunol. 2022 Jan 10;12:797091. doi: 10.3389/fimmu.2021.797091. eCollection 2021.
4
Rice β-glucosidase Os12BGlu38 is required for synthesis of intine cell wall and pollen fertility.水稻β-葡萄糖苷酶 Os12BGlu38 对于内层细胞壁的合成和花粉育性是必需的。
J Exp Bot. 2022 Jan 27;73(3):784-800. doi: 10.1093/jxb/erab439.
5
Pentose Phosphate Pathway Reactions in Photosynthesizing Cells.光合细胞中的戊糖磷酸途径反应。
Cells. 2021 Jun 18;10(6):1547. doi: 10.3390/cells10061547.
6
ERAD-related E2 and E3 enzymes modulate the drought response by regulating the stability of PIP2 aquaporins.ERAD 相关的 E2 和 E3 酶通过调节 PIP2 水通道蛋白的稳定性来调节干旱响应。
Plant Cell. 2021 Aug 31;33(8):2883-2898. doi: 10.1093/plcell/koab141.
7
iTRAQ-based quantitative glutelin proteomic analysis reveals differentially expressed proteins in the physiological metabolism process during endosperm development and their impacts on yield and quality in autotetraploid rice.iTRAQ 标记定量谷蛋白蛋白质组学分析揭示了同源四倍体水稻胚乳发育过程中生理代谢过程中差异表达的蛋白质及其对产量和品质的影响。
Plant Sci. 2021 May;306:110859. doi: 10.1016/j.plantsci.2021.110859. Epub 2021 Feb 20.
8
EMBRYO SAC DEVELOPMENT 1 affects seed setting rate in rice by controlling embryo sac development.胚囊发育 1 通过控制胚囊发育影响水稻的结实率。
Plant Physiol. 2021 Jun 11;186(2):1060-1073. doi: 10.1093/plphys/kiab106.
9
A New Way of Rice Breeding: Polyploid Rice Breeding.水稻育种的新途径:多倍体水稻育种。
Plants (Basel). 2021 Feb 24;10(3):422. doi: 10.3390/plants10030422.
10
Transcriptome and Gene Editing Analyses Reveal Defect Alters the Expression of Genes Associated with Tapetum Development and Chromosome Behavior at Meiosis Stage Resulting in Low Pollen Fertility of Tetraploid Rice.转录组和基因编辑分析揭示缺陷改变了与绒毡层发育和减数分裂阶段染色体行为相关的基因的表达,导致四倍体水稻花粉育性低。
Int J Mol Sci. 2020 Oct 11;21(20):7489. doi: 10.3390/ijms21207489.