Suppr超能文献

加权基因共表达网络分析鉴定与牛皮下脂肪组织相关的关键模块和核心基因。

Weighted Gene Co-Expression Network Analysis Identifies Key Modules and Central Genes Associated With Bovine Subcutaneous Adipose Tissue.

作者信息

Sheng Hui, Pan Cuili, Wang Shuzhe, Yang Chaoyun, Zhang Junxing, Hu Chunli, Hu Honghong, Feng Xue, Yang Mengli, Lei Zhaoxiong, Gao Yuhong, Wang Zhong, Ma Yun

机构信息

Key Laboratory of Ruminant Molecular and Cellular Breeding, School of Agriculture, Ningxia University, Yinchuan, China.

College of Life Sciences, Xinyang Normal University, Xinyang, China.

出版信息

Front Vet Sci. 2022 Jun 22;9:914848. doi: 10.3389/fvets.2022.914848. eCollection 2022.

Abstract

BACKGROUND

Fat deposition is an important economic trait in livestock and poultry production. However, the relationship between various genes and signal pathways of fat deposition is still unclear to a large extent. The purpose of this study is to analyze the potential molecular targets and related molecular pathways in bovine subcutaneous adipose tissue.

RESULTS

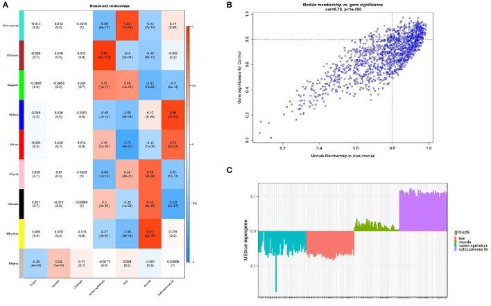
We downloaded the GSE116775 microarray dataset from Gene Expression Omnibus (GEO). The weighted gene co-expression network (WGCNA) was used to analyze the gene expression profile, and the key gene modules with the highest correlation with subcutaneous adipose tissue were identified, and the functional enrichment of the key modules was analyzed. Then, the "real" Hub gene was screened by in-module analysis and protein-protein interaction network (PPI), and its expression level in tissue samples and adipocytes was verified. The study showed that a total of nine co-expression modules were identified, and the number of genes in these modules ranged from 101 to 1,509. Among them, the blue module is most closely related to subcutaneous adipose tissue, containing 1,387 genes. These genes were significantly enriched in 10 gene ontologies including extracellular matrix organization, biological adhesion, and collagen metabolic process, and were mainly involved in pathways including ECM-receptor interaction, focal adhesion, cAMP signaling pathway, PI3K-AKT signaling pathway, and regulation of lipolysis in adipocytes. In the PPI network and coexpression network, five genes (CAV1, ITGA5, COL5A1, ABL1, and HSPG2) were identified as "real" Hub genes. Analysis of Hub gene expression by dataset revealed that the expression of these Hub genes was significantly higher in subcutaneous adipose tissue than in other tissues. In addition, real-time fluorescence quantitative PCR (qRT-PCR) analysis based on tissue samples and adipocytes also confirmed the above results.

CONCLUSION

In this study, five key genes related to subcutaneous adipose tissue were discovered, which laid a foundation for further study of the molecular regulation mechanism of subcutaneous adipose tissue development and adipose deposition.

摘要

背景

脂肪沉积是畜禽生产中的一个重要经济性状。然而,脂肪沉积的各种基因与信号通路之间的关系在很大程度上仍不清楚。本研究的目的是分析牛皮下脂肪组织中的潜在分子靶点及相关分子通路。

结果

我们从基因表达综合数据库(GEO)下载了GSE116775芯片数据集。利用加权基因共表达网络(WGCNA)分析基因表达谱,确定与皮下脂肪组织相关性最高的关键基因模块,并对关键模块进行功能富集分析。然后,通过模块内分析和蛋白质-蛋白质相互作用网络(PPI)筛选出“真正的”枢纽基因,并验证其在组织样本和脂肪细胞中的表达水平。研究表明,共鉴定出9个共表达模块,这些模块中的基因数量从101到1509不等。其中,蓝色模块与皮下脂肪组织关系最为密切,包含1387个基因。这些基因在包括细胞外基质组织、生物粘附和胶原代谢过程等10个基因本体中显著富集,主要参与细胞外基质-受体相互作用、粘着斑、cAMP信号通路、PI3K-AKT信号通路和脂肪细胞中脂解调节等通路。在PPI网络和共表达网络中,5个基因(CAV1、ITGA5、COL5A1、ABL1和HSPG2)被鉴定为“真正的”枢纽基因。通过数据集对枢纽基因表达进行分析发现,这些枢纽基因在皮下脂肪组织中的表达显著高于其他组织。此外,基于组织样本和脂肪细胞的实时荧光定量PCR(qRT-PCR)分析也证实了上述结果。

结论

本研究发现了5个与皮下脂肪组织相关的关键基因,为进一步研究皮下脂肪组织发育和脂肪沉积的分子调控机制奠定了基础。

https://cdn.ncbi.nlm.nih.gov/pmc/blobs/8516/9257221/cee6a3c9e175/fvets-09-914848-g0001.jpg

文献检索

告别复杂PubMed语法,用中文像聊天一样搜索,搜遍4000万医学文献。AI智能推荐,让科研检索更轻松。

立即免费搜索

文件翻译

保留排版,准确专业,支持PDF/Word/PPT等文件格式,支持 12+语言互译。

免费翻译文档

深度研究

AI帮你快速写综述,25分钟生成高质量综述,智能提取关键信息,辅助科研写作。

立即免费体验