Suppr超能文献

网络与进化分析揭示了参与玉米种子发育和免疫反应的膜运输候选基因。

Network and Evolutionary Analysis Reveals Candidate Genes of Membrane Trafficking Involved in Maize Seed Development and Immune Response.

作者信息

Zheng Chunyan, Yu Yin, Deng Guiling, Li Hanjie, Li Faqiang

机构信息

College of Life Sciences, South China Agricultural University, Guangzhou, China.

Guangdong Provincial Key Laboratory of Protein Function and Regulation in Agricultural Organisms, College of Life Sciences, South China Agricultural University, Guangzhou, China.

出版信息

Front Plant Sci. 2022 Jun 24;13:883961. doi: 10.3389/fpls.2022.883961. eCollection 2022.

Abstract

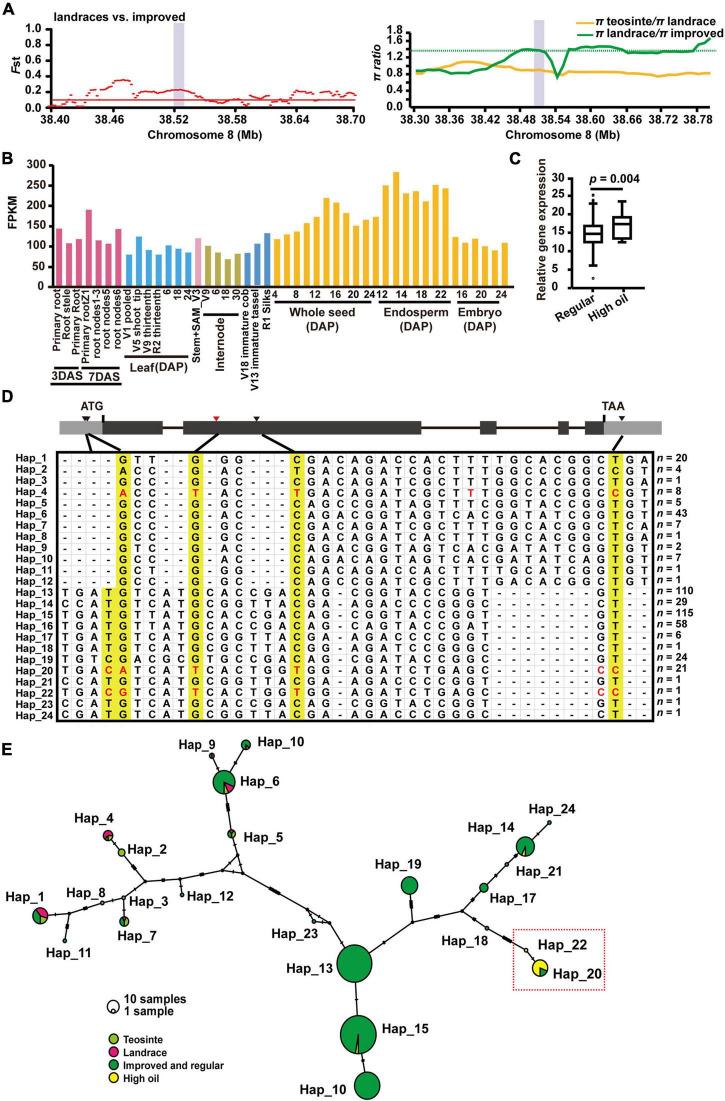
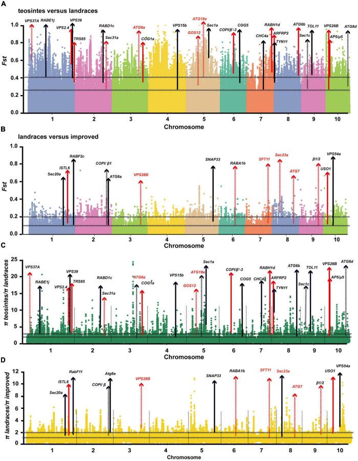
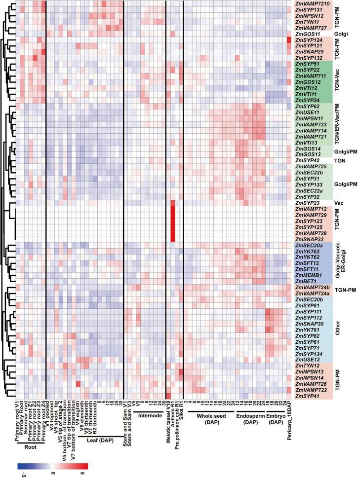
The plant membrane-trafficking system plays a crucial role in maintaining proper cellular functions and responding to various developmental and environmental cues. Thus far, our knowledge of the maize membrane-trafficking system is still limited. In this study, we systematically identified 479 membrane-trafficking genes from the maize genome using orthology search and studied their functions by integrating transcriptome and evolution analyses. These genes encode the components of coated vesicles, AP complexes, autophagy, ESCRTs, retromers, Rab GTPases, tethering factors, and SNAREs. The maize genes exhibited diverse but coordinated expression patterns, with 249 genes showing elevated expression in reproductive tissues. Further WGCNA analysis revealed that five COPII components and four Rab GTPases had high connectivity with protein biosynthesis during endosperm development and that eight components of autophagy, ESCRT, Rab, and SNARE were strongly co-upregulated with defense-related genes and/or with secondary metabolic processes to confer basal resistance to . In addition, we identified 39 membrane-trafficking genes with strong selection signals during maize domestication and/or improvement. Among them, and were selected for kernel oil production during improvement and pathogen resistance during domestication, respectively. In summary, these findings will provide important hints for future appreciation of the functions of membrane-trafficking genes in maize.

摘要

植物膜运输系统在维持细胞正常功能以及响应各种发育和环境信号方面发挥着关键作用。到目前为止,我们对玉米膜运输系统的了解仍然有限。在本研究中,我们利用直系同源搜索从玉米基因组中系统鉴定了479个膜运输基因,并通过整合转录组和进化分析来研究它们的功能。这些基因编码被膜小泡、衔接蛋白复合物、自噬、内体分选转运复合体、回收复合体、Rab GTP酶、拴系因子和SNARE蛋白的组分。玉米基因表现出多样但协调的表达模式,其中249个基因在生殖组织中表达上调。进一步的加权基因共表达网络分析(WGCNA)表明,5个COPII组分和4个Rab GTP酶在胚乳发育过程中与蛋白质生物合成具有高度连接性,并且自噬、内体分选转运复合体、Rab和SNARE的8个组分与防御相关基因和/或次生代谢过程强烈共上调,以赋予对……的基础抗性。此外,我们鉴定出39个在玉米驯化和/或改良过程中具有强烈选择信号的膜运输基因。其中,……和……分别在改良过程中被选择用于提高籽粒油产量以及在驯化过程中用于增强抗病性。总之,这些发现将为未来深入了解玉米中膜运输基因的功能提供重要线索。

https://cdn.ncbi.nlm.nih.gov/pmc/blobs/41cb/9263852/e46ae01f6b13/fpls-13-883961-g001.jpg

文献AI研究员

20分钟写一篇综述,助力文献阅读效率提升50倍。

立即体验

用中文搜PubMed

大模型驱动的PubMed中文搜索引擎

马上搜索

文档翻译

学术文献翻译模型,支持多种主流文档格式。

立即体验