Suppr超能文献

肠道白细胞的一个亚群具有端粒酶依赖性的“超长”端粒,并且在斑马鱼中其功能需要端粒酶。

A subset of gut leukocytes has telomerase-dependent "hyper-long" telomeres and require telomerase for function in zebrafish.

作者信息

Ellis Pam S, Martins Raquel R, Thompson Emily J, Farhat Asma, Renshaw Stephen A, Henriques Catarina M

机构信息

The Bateson Centre, MRC-Arthritis Research UK Centre for Integrated Research Into Musculoskeletal Ageing and Department of Oncology and Metabolism, Healthy Lifespan Institute, University of Sheffield Medical School, Sheffield, UK.

The Bateson Centre and Department of Infection, Immunity and Cardiovascular Disease, Medical School, University of Sheffield, Sheffield, UK.

出版信息

Immun Ageing. 2022 Jul 11;19(1):31. doi: 10.1186/s12979-022-00287-8.

Abstract

BACKGROUND

Telomerase, the enzyme capable of elongating telomeres, is usually restricted in human somatic cells, which contributes to progressive telomere shortening with cell-division and ageing. T and B-cells cells are somatic cells that can break this rule and can modulate telomerase expression in a homeostatic manner. Whereas it seems intuitive that an immune cell type that depends on regular proliferation outbursts for function may have evolved to modulate telomerase expression it is less obvious why others may also do so, as has been suggested for macrophages and neutrophils in some chronic inflammation disease settings. The gut has been highlighted as a key modulator of systemic ageing and is a key tissue where inflammation must be carefully controlled to prevent dysfunction. How telomerase may play a role in innate immune subtypes in the context of natural ageing in the gut, however, remains to be determined.

RESULTS

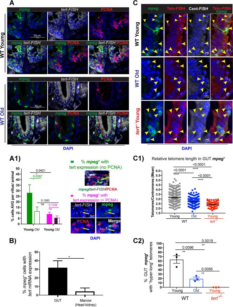
Using the zebrafish model, we show that subsets of gut immune cells have telomerase-dependent"hyper-long" telomeres, which we identified as being predominantly macrophages and dendritics (mpeg1.1 and cd45mhcII). Notably, mpeg1.1 macrophages have much longer telomeres in the gut than in their haematopoietic tissue of origin, suggesting that there is modulation of telomerase in these cells, in the gut. Moreover, we show that a subset of gut mpeg1.1 cells express telomerase (tert) in young WT zebrafish, but that the relative proportion of these cells decreases with ageing. Importantly, this is accompanied by telomere shortening and DNA damage responses with ageing and a telomerase-dependent decrease in expression of autophagy and immune activation markers. Finally, these telomerase-dependent molecular alterations are accompanied by impaired phagocytosis of E. coli and increased gut permeability in vivo.

CONCLUSIONS

Our data show that limiting levels of telomerase lead to alterations in gut immunity, impacting on the ability to clear pathogens in vivo. These are accompanied by increased gut permeability, which, together, are likely contributors to local and systemic tissue degeneration and increased susceptibility to infection with ageing.

摘要

背景

端粒酶是一种能够延长端粒的酶,通常在人类体细胞中受到限制,这导致端粒随着细胞分裂和衰老而逐渐缩短。T细胞和B细胞是体细胞,它们可以打破这一规则,并以稳态方式调节端粒酶表达。虽然一种依赖于定期增殖爆发来发挥功能的免疫细胞类型似乎直观地进化出了调节端粒酶表达的能力,但其他细胞为何也会这样做就不那么明显了,正如在某些慢性炎症疾病环境中巨噬细胞和中性粒细胞的情况所表明的那样。肠道已被强调为全身衰老的关键调节因子,并且是一个关键组织,在其中必须仔细控制炎症以防止功能障碍。然而,在肠道自然衰老的背景下,端粒酶如何在先天免疫亚型中发挥作用仍有待确定。

结果

使用斑马鱼模型,我们发现肠道免疫细胞亚群具有端粒酶依赖性的“超长”端粒,我们确定这些细胞主要是巨噬细胞和树突状细胞(mpeg1.1和cd45mhcII)。值得注意的是,mpeg1.1巨噬细胞在肠道中的端粒比其造血组织来源中的端粒长得多,这表明这些细胞在肠道中存在端粒酶调节。此外,我们发现年轻野生型斑马鱼肠道中的一部分mpeg1.1细胞表达端粒酶(tert),但随着年龄增长,这些细胞的相对比例会下降。重要的是,随着年龄增长,这伴随着端粒缩短和DNA损伤反应,以及自噬和免疫激活标志物表达的端粒酶依赖性降低。最后,这些端粒酶依赖性分子改变伴随着体内大肠杆菌吞噬功能受损和肠道通透性增加。

结论

我们的数据表明,端粒酶水平的限制会导致肠道免疫改变,影响体内清除病原体的能力。这些改变伴随着肠道通透性增加,这两者可能共同导致局部和全身组织退化以及随着年龄增长对感染的易感性增加。

https://cdn.ncbi.nlm.nih.gov/pmc/blobs/8a5d/9277892/83a10a24c465/12979_2022_287_Fig1_HTML.jpg

文献检索

告别复杂PubMed语法,用中文像聊天一样搜索,搜遍4000万医学文献。AI智能推荐,让科研检索更轻松。

立即免费搜索

文件翻译

保留排版,准确专业,支持PDF/Word/PPT等文件格式,支持 12+语言互译。

免费翻译文档

深度研究

AI帮你快速写综述,25分钟生成高质量综述,智能提取关键信息,辅助科研写作。

立即免费体验