• 文献检索
  • 文档翻译
  • 深度研究
  • 学术资讯
  • Suppr Zotero 插件Zotero 插件
  • 邀请有礼
  • 套餐&价格
  • 历史记录
应用&插件
Suppr Zotero 插件Zotero 插件浏览器插件Mac 客户端Windows 客户端微信小程序
定价
高级版会员购买积分包购买API积分包
服务
文献检索文档翻译深度研究API 文档MCP 服务
关于我们
关于 Suppr公司介绍联系我们用户协议隐私条款
关注我们

Suppr 超能文献

核心技术专利:CN118964589B侵权必究
粤ICP备2023148730 号-1Suppr @ 2026

文献检索

告别复杂PubMed语法,用中文像聊天一样搜索,搜遍4000万医学文献。AI智能推荐,让科研检索更轻松。

立即免费搜索

文件翻译

保留排版,准确专业,支持PDF/Word/PPT等文件格式,支持 12+语言互译。

免费翻译文档

深度研究

AI帮你快速写综述,25分钟生成高质量综述,智能提取关键信息,辅助科研写作。

立即免费体验

侵袭性垂体腺瘤中表达显著改变的SLC27A1、PTBP1和EIF5A的鉴定与验证

Identification and Verification of SLC27A1, PTBP1 and EIF5A With Significantly Altered Expression in Aggressive Pituitary Adenomas.

作者信息

Cheng Jianhua, Sun Ruya, Nie Ding, Li Bin, Gui Song Bai, Li Chu Zhong, Zhang Ya Zhuo, Zhao Peng

机构信息

Department of Cell and Biology, Beijing Neurosurgical Institute, Capital Medical University, Beijing, China.

Department of Biomedical Informatics, Department of Physiology and Pathophysiology, Center for Noncoding RNA Medicine, MOE Key Lab of Cardiovascular Sciences, School of Basic Medical Sciences, Peking University, Beijing, China.

出版信息

Front Surg. 2022 Jun 21;9:923143. doi: 10.3389/fsurg.2022.923143. eCollection 2022.

DOI:10.3389/fsurg.2022.923143
PMID:35836612
原文链接:https://pmc.ncbi.nlm.nih.gov/articles/PMC9275011/
Abstract

BACKGROUND

Aggressive pituitary adenoma encircling the internal carotid artery has a poor clinical prognosis because of a high surgical risk and a high recurrence rate. This seriously affects patients' quality of life and yet there is no effective medical treatment. The European Diagnostic Guidelines have recommended the use of temozolomide (TMZ) for these aggressive pituitary adenomas, but the treatment remission rate has been less than 50%.

METHODS

In this study, transcriptome sequencing of pituitary tumour tissues and TMZ-treated pituitary tumour cell lines were employed to explore the significance gene expressions affecting the efficacy of TMZ treatment for pituitary tumours. To clarify the roles of these gene expressions, six adult patients with pituitary adenomas treated in Tiantan Hospital from 2015 to 2020 and a pituitary adenoma cell line (Att20 sensitive to TMZ treatment) were analyzed by mRNA transcriptome sequencing. The differentially expressed genes were assayed by analyzing the sequencing results, and the expression level of these genes was further verified by immunohistochemistry. In addition, Ki67, VEGF, and p53 of the tumour tissues were also verified by immunohistochemistry.

RESULTS

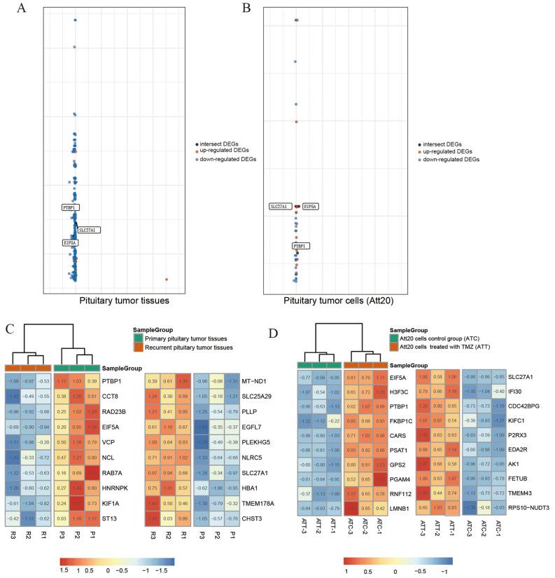
In tumour tissues, mRNA sequencing showed that PTBP1 and EIF5A were significantly overexpressed in primary pituitary adenomas and SLC27A1 was significantly overexpressed in aggressive pituitary adenomas. Also in the pituitary adenoma cell line (AtT20), SLC27A1 expression levels were suppressed by TMZ treatment. Subsequent immunohistochemistry confirmed the sequencing results.

CONCLUSION

High expression of SLC27A1 and low expression of EIF5A and PTBP1 may be potential indicators to predict the progression of aggressive pituitary adenomas, and patients with high SLC27A1 subtype may be sensitive to TMZ in clinical treatments.

摘要

背景

侵袭性垂体腺瘤包绕颈内动脉,由于手术风险高和复发率高,临床预后较差。这严重影响患者的生活质量,且尚无有效的药物治疗方法。欧洲诊断指南推荐使用替莫唑胺(TMZ)治疗这些侵袭性垂体腺瘤,但治疗缓解率低于50%。

方法

在本研究中,采用垂体肿瘤组织和经TMZ处理的垂体肿瘤细胞系的转录组测序,以探索影响TMZ治疗垂体肿瘤疗效的重要基因表达。为阐明这些基因表达的作用,对2015年至2020年在天坛医院接受治疗的6例成年垂体腺瘤患者和一个垂体腺瘤细胞系(对TMZ治疗敏感的Att20)进行mRNA转录组测序分析。通过分析测序结果测定差异表达基因,并通过免疫组织化学进一步验证这些基因的表达水平。此外,还通过免疫组织化学验证肿瘤组织中的Ki67、VEGF和p53。

结果

在肿瘤组织中,mRNA测序显示PTBP1和EIF5A在原发性垂体腺瘤中显著过表达,SLC27A1在侵袭性垂体腺瘤中显著过表达。在垂体腺瘤细胞系(AtT20)中,TMZ处理也抑制了SLC27A1的表达水平。随后的免疫组织化学证实了测序结果。

结论

SLC27A1高表达以及EIF5A和PTBP1低表达可能是预测侵袭性垂体腺瘤进展的潜在指标,SLC27A1高表达亚型的患者在临床治疗中可能对TMZ敏感。

https://cdn.ncbi.nlm.nih.gov/pmc/blobs/722d/9275011/1d609c8b82ff/fsurg-09-923143-g003.jpg
https://cdn.ncbi.nlm.nih.gov/pmc/blobs/722d/9275011/b7cacc0364d7/fsurg-09-923143-g001.jpg
https://cdn.ncbi.nlm.nih.gov/pmc/blobs/722d/9275011/3518d9d56514/fsurg-09-923143-g002.jpg
https://cdn.ncbi.nlm.nih.gov/pmc/blobs/722d/9275011/1d609c8b82ff/fsurg-09-923143-g003.jpg
https://cdn.ncbi.nlm.nih.gov/pmc/blobs/722d/9275011/b7cacc0364d7/fsurg-09-923143-g001.jpg
https://cdn.ncbi.nlm.nih.gov/pmc/blobs/722d/9275011/3518d9d56514/fsurg-09-923143-g002.jpg
https://cdn.ncbi.nlm.nih.gov/pmc/blobs/722d/9275011/1d609c8b82ff/fsurg-09-923143-g003.jpg

相似文献

1
Identification and Verification of SLC27A1, PTBP1 and EIF5A With Significantly Altered Expression in Aggressive Pituitary Adenomas.侵袭性垂体腺瘤中表达显著改变的SLC27A1、PTBP1和EIF5A的鉴定与验证
Front Surg. 2022 Jun 21;9:923143. doi: 10.3389/fsurg.2022.923143. eCollection 2022.
2
Temozolomide responsiveness in aggressive corticotroph tumours: a case report and review of the literature.侵袭性促肾上腺皮质激素细胞瘤对替莫唑胺的反应:病例报告及文献复习。
Pituitary. 2012 Sep;15(3):276-87. doi: 10.1007/s11102-011-0363-7.
3
DNA mismatch repair protein (MSH6) correlated with the responses of atypical pituitary adenomas and pituitary carcinomas to temozolomide: the national cooperative study by the Japan Society for Hypothalamic and Pituitary Tumors.DNA 错配修复蛋白(MSH6)与非典型垂体腺瘤和垂体癌对替莫唑胺的反应相关:日本下丘脑和垂体肿瘤学会的全国合作研究。
J Clin Endocrinol Metab. 2013 Mar;98(3):1130-6. doi: 10.1210/jc.2012-2924. Epub 2013 Jan 30.
4
Temozolomide and pasireotide treatment for aggressive pituitary adenoma: expertise at a tertiary care center.替莫唑胺和帕瑞肽治疗侵袭性垂体腺瘤:三级医疗中心的经验
J Neurooncol. 2015 Mar;122(1):189-96. doi: 10.1007/s11060-014-1702-0. Epub 2015 Jan 3.
5
Efficacy of Temozolomide Therapy in Patients With Aggressive Pituitary Adenomas and Carcinomas-A German Survey.替莫唑胺治疗侵袭性垂体腺瘤和癌的疗效-德国调查。
J Clin Endocrinol Metab. 2020 Mar 1;105(3). doi: 10.1210/clinem/dgz211.
6
Temozolomide treatment of a pituitary carcinoma and two pituitary macroadenomas resistant to conventional therapy.替莫唑胺治疗垂体癌和两例对传统治疗耐药的垂体大腺瘤。
Eur J Endocrinol. 2009 Oct;161(4):631-7. doi: 10.1530/EJE-09-0389. Epub 2009 Aug 4.
7
Disulfiram sensitizes pituitary adenoma cells to temozolomide by regulating O6-methylguanine-DNA methyltransferase expression.双硫仑通过调节O6-甲基鸟嘌呤-DNA甲基转移酶的表达使垂体腺瘤细胞对替莫唑胺敏感。
Mol Med Rep. 2015 Aug;12(2):2313-22. doi: 10.3892/mmr.2015.3664. Epub 2015 Apr 22.
8
Temozolomide therapy for aggressive pituitary Crooke's cell corticotropinoma causing Cushing's Disease - a case report with literature review.替莫唑胺治疗侵袭性垂体克鲁克细胞促肾上腺皮质激素细胞瘤致库欣病——一例报告并文献复习
Endokrynol Pol. 2018;69(3):306-312. doi: 10.5603/EP.a2018.0011. Epub 2018 Jan 10.
9
Early Initiation of Temozolomide Therapy May Improve Response in Aggressive Pituitary Adenomas.早期启动替莫唑胺治疗可能改善侵袭性垂体腺瘤的反应。
Front Endocrinol (Lausanne). 2021 Dec 17;12:774686. doi: 10.3389/fendo.2021.774686. eCollection 2021.
10
O(6)-methylguanine DNA methyltransferase immunoexpression in nonfunctioning pituitary adenomas: are progressive tumors potential candidates for temozolomide treatment?O(6)-甲基鸟嘌呤DNA甲基转移酶在无功能垂体腺瘤中的免疫表达:进展性肿瘤是替莫唑胺治疗的潜在候选对象吗?
Cancer. 2009 Mar 1;115(5):1070-80. doi: 10.1002/cncr.24053.

本文引用的文献

1
Mutation Analysis in Gastric Cancer and Clinical Outcomes of Patients with Metastatic Disease Treated with Ramucirumab/Paclitaxel or Standard Chemotherapy.胃癌的突变分析以及接受雷莫西尤单抗/紫杉醇或标准化疗的转移性疾病患者的临床结局
Cancers (Basel). 2020 Jul 24;12(8):2049. doi: 10.3390/cancers12082049.
2
Transglutaminase 2-Mediated p53 Depletion Promotes Angiogenesis by Increasing HIF-1α-p300 Binding in Renal Cell Carcinoma.转谷氨酰胺酶 2 介导的 p53 耗竭通过增加 HIF-1α-p300 结合促进肾细胞癌血管生成。
Int J Mol Sci. 2020 Jul 17;21(14):5042. doi: 10.3390/ijms21145042.
3
Cell proliferation, apoptosis, and angiogenesis in non-functional pituitary adenoma: association with tumor invasiveness.
无功能垂体腺瘤中的细胞增殖、凋亡及血管生成:与肿瘤侵袭性的关联
Endocrine. 2020 Sep;69(3):596-603. doi: 10.1007/s12020-020-02366-6. Epub 2020 Jul 12.
4
Abnormal PTBP1 Expression Sustains the Disease Progression of Multiple Myeloma.异常的 PTBP1 表达可维持多发性骨髓瘤的疾病进展。
Dis Markers. 2020 Jun 18;2020:4013658. doi: 10.1155/2020/4013658. eCollection 2020.
5
LncRNA MIR155HG Promotes Temozolomide Resistance by Activating the Wnt/β-Catenin Pathway Via Binding to PTBP1 in Glioma.长链非编码 RNA MIR155HG 通过与 PTBP1 结合激活 Wnt/β-连环蛋白通路促进脑胶质瘤替莫唑胺耐药
Cell Mol Neurobiol. 2021 Aug;41(6):1271-1284. doi: 10.1007/s10571-020-00898-z. Epub 2020 Jun 11.
6
Are aggressive pituitary tumors and carcinomas two sides of the same coin? Pathologists reply to clinician's questions.侵袭性垂体腺瘤和腺癌是否为同一枚硬币的两面?病理学家解答临床医生的疑问。
Rev Endocr Metab Disord. 2020 Jun;21(2):243-251. doi: 10.1007/s11154-020-09562-9.
7
The journey in diagnosis and treatment, from pituitary adenoma to aggressive pituitary tumors.从垂体腺瘤到侵袭性垂体肿瘤的诊断与治疗之旅。
Rev Endocr Metab Disord. 2020 Jun;21(2):201-202. doi: 10.1007/s11154-020-09561-w.
8
Skipping of exon 10 in pre-mRNA regulated by PTBP1 mediates invasion and metastasis process of liver cancer cells.PTBP1 调控的前 mRNA 外显子 10 跳跃促进肝癌细胞的侵袭和转移过程。
Theranostics. 2020 Apr 27;10(13):5719-5735. doi: 10.7150/thno.42010. eCollection 2020.
9
Diagnosis and Management of pituitary disease with focus on the role of Magnetic Resonance Imaging.垂体疾病的诊断与管理,重点关注磁共振成像的作用。
Endocrine. 2020 Jun;68(3):489-501. doi: 10.1007/s12020-020-02242-3. Epub 2020 Mar 11.
10
EIF5A2 Is Highly Expressed in Anaplastic Thyroid Carcinoma and Is Associated With Tumor Growth by Modulating TGF- Signals.EIF5A2 在间变性甲状腺癌中高度表达,并通过调节 TGF-信号促进肿瘤生长。
Oncol Res. 2020 Sep 1;28(4):345-355. doi: 10.3727/096504020X15834065061807. Epub 2020 Mar 5.