• 文献检索
  • 文档翻译
  • 深度研究
  • 学术资讯
  • Suppr Zotero 插件Zotero 插件
  • 邀请有礼
  • 套餐&价格
  • 历史记录
应用&插件
Suppr Zotero 插件Zotero 插件浏览器插件Mac 客户端Windows 客户端微信小程序
定价
高级版会员购买积分包购买API积分包
服务
文献检索文档翻译深度研究API 文档MCP 服务
关于我们
关于 Suppr公司介绍联系我们用户协议隐私条款
关注我们

Suppr 超能文献

核心技术专利:CN118964589B侵权必究
粤ICP备2023148730 号-1Suppr @ 2026

文献检索

告别复杂PubMed语法,用中文像聊天一样搜索,搜遍4000万医学文献。AI智能推荐,让科研检索更轻松。

立即免费搜索

文件翻译

保留排版,准确专业,支持PDF/Word/PPT等文件格式,支持 12+语言互译。

免费翻译文档

深度研究

AI帮你快速写综述,25分钟生成高质量综述,智能提取关键信息,辅助科研写作。

立即免费体验

肌苷酸核糖是一种与精氨酸营养缺陷有关的癌细胞衍生代谢物。

Creatine riboside is a cancer cell-derived metabolite associated with arginine auxotrophy.

机构信息

Laboratory of Human Carcinogenesis, Center for Cancer Research, National Cancer Institute (NCI), NIH, Bethesda, Maryland, USA.

National Research Resource for Imaging Mass Spectrometry, Vanderbilt University, Nashville, Tennessee, USA.

出版信息

J Clin Invest. 2022 Jul 15;132(14). doi: 10.1172/JCI157410.

DOI:10.1172/JCI157410
PMID:35838048
原文链接:https://pmc.ncbi.nlm.nih.gov/articles/PMC9282934/
Abstract

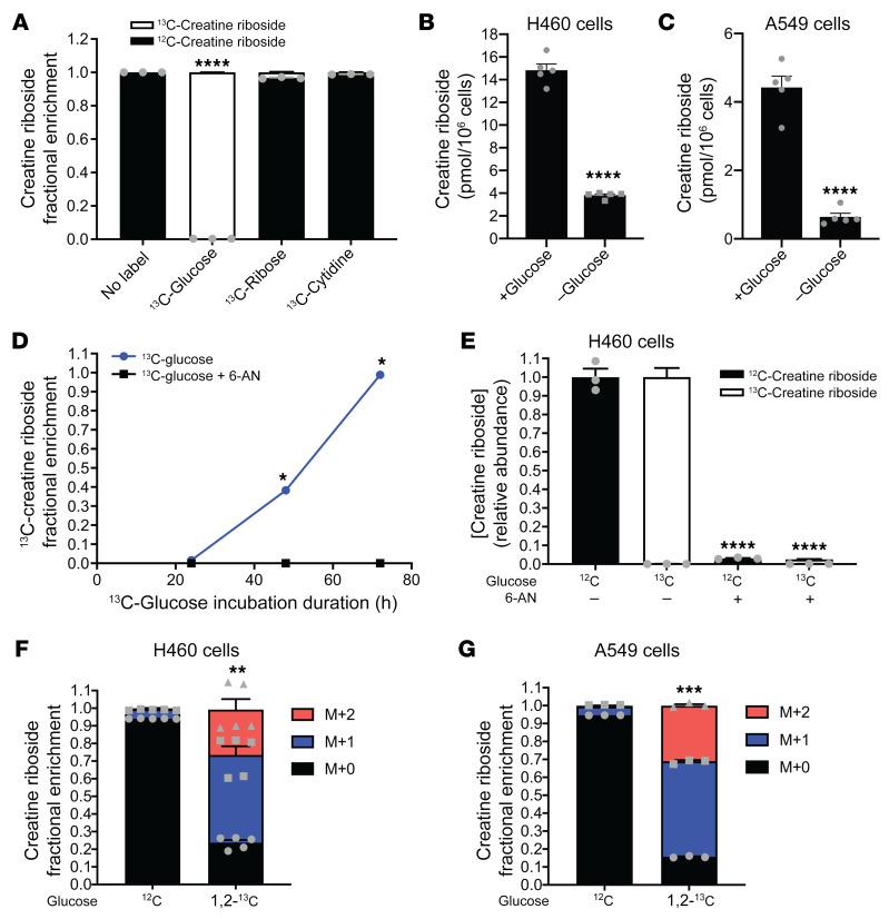
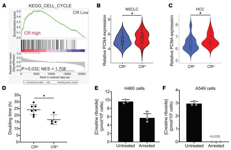
The metabolic dependencies of cancer cells have substantial potential to be exploited to improve the diagnosis and treatment of cancer. Creatine riboside (CR) is identified as a urinary metabolite associated with risk and prognosis in lung and liver cancer. However, the source of high CR levels in patients with cancer as well as their implications for the treatment of these aggressive cancers remain unclear. By integrating multiomics data on lung and liver cancer, we have shown that CR is a cancer cell-derived metabolite. Global metabolomics and gene expression analysis of human tumors and matched liquid biopsies, together with functional studies, revealed that dysregulation of the mitochondrial urea cycle and a nucleotide imbalance were associated with high CR levels and indicators of a poor prognosis. This metabolic phenotype was associated with reduced immune infiltration and supported rapid cancer cell proliferation that drove aggressive tumor growth. CRhi cancer cells were auxotrophic for arginine, revealing a metabolic vulnerability that may be exploited therapeutically. This highlights the potential of CR not only as a poor-prognosis biomarker but also as a companion biomarker to inform the administration of arginine-targeted therapies in precision medicine strategies to improve survival for patients with cancer.

摘要

癌细胞的代谢依赖性具有很大的潜力,可以被利用来改善癌症的诊断和治疗。肌酸核苷 (CR) 被鉴定为与肺癌和肝癌的风险和预后相关的尿代谢物。然而,癌症患者中高 CR 水平的来源以及它们对这些侵袭性癌症治疗的影响仍不清楚。通过整合肺癌和肝癌的多组学数据,我们已经表明 CR 是一种癌细胞衍生的代谢物。对人类肿瘤和匹配的液体活检进行的全局代谢组学和基因表达分析,以及功能研究,揭示了线粒体尿素循环和核苷酸失衡的失调与高 CR 水平和预后不良的指标有关。这种代谢表型与免疫浸润减少有关,并支持快速的癌细胞增殖,从而推动侵袭性肿瘤生长。CRhi 癌细胞对精氨酸具有营养依赖性,这揭示了一种代谢脆弱性,可能具有治疗潜力。这突出了 CR 的潜力,不仅可以作为预后不良的生物标志物,还可以作为伴随的生物标志物,为精准医学策略中精氨酸靶向治疗的管理提供信息,以提高癌症患者的生存率。

https://cdn.ncbi.nlm.nih.gov/pmc/blobs/5b67/9282934/734a3816583d/jci-132-157410-g132.jpg
https://cdn.ncbi.nlm.nih.gov/pmc/blobs/5b67/9282934/d77be6efbc86/jci-132-157410-g131.jpg
https://cdn.ncbi.nlm.nih.gov/pmc/blobs/5b67/9282934/e27fdf1d3ed8/jci-132-157410-g133.jpg
https://cdn.ncbi.nlm.nih.gov/pmc/blobs/5b67/9282934/36c8b82c55fe/jci-132-157410-g134.jpg
https://cdn.ncbi.nlm.nih.gov/pmc/blobs/5b67/9282934/ffbed657cd79/jci-132-157410-g135.jpg
https://cdn.ncbi.nlm.nih.gov/pmc/blobs/5b67/9282934/2fd0d69c9948/jci-132-157410-g136.jpg
https://cdn.ncbi.nlm.nih.gov/pmc/blobs/5b67/9282934/71468b21f539/jci-132-157410-g137.jpg
https://cdn.ncbi.nlm.nih.gov/pmc/blobs/5b67/9282934/80335d776b41/jci-132-157410-g138.jpg
https://cdn.ncbi.nlm.nih.gov/pmc/blobs/5b67/9282934/1d99e45d2f60/jci-132-157410-g139.jpg
https://cdn.ncbi.nlm.nih.gov/pmc/blobs/5b67/9282934/eb19172304e2/jci-132-157410-g140.jpg
https://cdn.ncbi.nlm.nih.gov/pmc/blobs/5b67/9282934/734a3816583d/jci-132-157410-g132.jpg
https://cdn.ncbi.nlm.nih.gov/pmc/blobs/5b67/9282934/d77be6efbc86/jci-132-157410-g131.jpg
https://cdn.ncbi.nlm.nih.gov/pmc/blobs/5b67/9282934/e27fdf1d3ed8/jci-132-157410-g133.jpg
https://cdn.ncbi.nlm.nih.gov/pmc/blobs/5b67/9282934/36c8b82c55fe/jci-132-157410-g134.jpg
https://cdn.ncbi.nlm.nih.gov/pmc/blobs/5b67/9282934/ffbed657cd79/jci-132-157410-g135.jpg
https://cdn.ncbi.nlm.nih.gov/pmc/blobs/5b67/9282934/2fd0d69c9948/jci-132-157410-g136.jpg
https://cdn.ncbi.nlm.nih.gov/pmc/blobs/5b67/9282934/71468b21f539/jci-132-157410-g137.jpg
https://cdn.ncbi.nlm.nih.gov/pmc/blobs/5b67/9282934/80335d776b41/jci-132-157410-g138.jpg
https://cdn.ncbi.nlm.nih.gov/pmc/blobs/5b67/9282934/1d99e45d2f60/jci-132-157410-g139.jpg
https://cdn.ncbi.nlm.nih.gov/pmc/blobs/5b67/9282934/eb19172304e2/jci-132-157410-g140.jpg
https://cdn.ncbi.nlm.nih.gov/pmc/blobs/5b67/9282934/734a3816583d/jci-132-157410-g132.jpg

相似文献

1
Creatine riboside is a cancer cell-derived metabolite associated with arginine auxotrophy.肌苷酸核糖是一种与精氨酸营养缺陷有关的癌细胞衍生代谢物。
J Clin Invest. 2022 Jul 15;132(14). doi: 10.1172/JCI157410.
2
Improved detection and precise relative quantification of the urinary cancer metabolite biomarkers - Creatine riboside, creatinine riboside, creatine and creatinine by UPLC-ESI-MS/MS: Application to the NCI-Maryland cohort population controls and lung cancer cases.UPLC-ESI-MS/MS 法提高尿液癌症代谢物生物标志物——肌酸核糖苷、肌酸核糖苷、肌酸和肌酐的检测和相对定量精密度:在 NCI-马里兰队列人群对照和肺癌病例中的应用。
J Pharm Biomed Anal. 2020 Nov 30;191:113596. doi: 10.1016/j.jpba.2020.113596. Epub 2020 Sep 1.
3
Unique and Novel Urinary Metabolomic Features in Malignant versus Benign Adrenal Neoplasms.良恶性肾上腺肿瘤尿液代谢组学特征的独特性和新颖性。
Clin Cancer Res. 2017 Sep 1;23(17):5302-5310. doi: 10.1158/1078-0432.CCR-16-3156. Epub 2017 Apr 27.
4
Noninvasive urinary metabolomic profiling identifies diagnostic and prognostic markers in lung cancer.非侵入性尿液代谢组学分析可识别肺癌的诊断和预后标志物。
Cancer Res. 2014 Jun 15;74(12):3259-70. doi: 10.1158/0008-5472.CAN-14-0109. Epub 2014 Apr 15.
5
Pilot study of plasma creatine riboside as a potential biomarker for cervical cancer.血浆肌酸核糖苷作为宫颈癌潜在生物标志物的初步研究。
Heliyon. 2023 May 25;9(6):e16684. doi: 10.1016/j.heliyon.2023.e16684. eCollection 2023 Jun.
6
Metabolic pathways of L-arginine and therapeutic consequences in tumors.L-精氨酸的代谢途径及其在肿瘤中的治疗后果。
Adv Med Sci. 2019 Mar;64(1):104-110. doi: 10.1016/j.advms.2018.08.018. Epub 2018 Dec 31.
7
Creatine metabolism in urea cycle defects.尿素循环缺陷中的肌酸代谢。
J Inherit Metab Dis. 2012 Jul;35(4):647-53. doi: 10.1007/s10545-012-9494-x. Epub 2012 May 30.
8
Effect of arginine or creatinine administration on the urinary excretion of methylguanidine.给予精氨酸或肌酐对甲基胍尿排泄的影响。
Nephron. 1978;22(4-6):328-36. doi: 10.1159/000181471.
9
Altered L-Arginine Metabolic Pathways in Gastric Cancer: Potential Therapeutic Targets and Biomarkers.胃癌中 L-精氨酸代谢途径的改变:潜在的治疗靶点和生物标志物。
Biomolecules. 2021 Jul 23;11(8):1086. doi: 10.3390/biom11081086.
10
Arginase Therapy Combines Effectively with Immune Checkpoint Blockade or Agonist Anti-OX40 Immunotherapy to Control Tumor Growth.精氨酸酶疗法与免疫检查点阻断或激动剂抗 OX40 免疫疗法相结合可有效控制肿瘤生长。
Cancer Immunol Res. 2021 Apr;9(4):415-429. doi: 10.1158/2326-6066.CIR-20-0317. Epub 2021 Jan 26.

引用本文的文献

1
The systemic oxidative stress index predicts clinical outcomes of esophageal squamous cell carcinoma receiving neoadjuvant immunochemotherapy.全身氧化应激指数可预测接受新辅助免疫化疗的食管鳞状细胞癌的临床结局。
Front Immunol. 2025 Jan 31;16:1535507. doi: 10.3389/fimmu.2025.1535507. eCollection 2025.
2
Gastric Cancer and Intestinal Metaplasia: Differential Metabolic Landscapes and New Pathways to Diagnosis.胃癌与肠上皮化生:不同的代谢特征及新的诊断途径。
Int J Mol Sci. 2024 Sep 1;25(17):9509. doi: 10.3390/ijms25179509.
3
Urinary Metabolite Diagnostic and Prognostic Liquid Biopsy Biomarkers of Lung Cancer in Nonsmokers and Tobacco Smokers.

本文引用的文献

1
Toward personalized treatment approaches for non-small-cell lung cancer.针对非小细胞肺癌的个体化治疗方法。
Nat Med. 2021 Aug;27(8):1345-1356. doi: 10.1038/s41591-021-01450-2. Epub 2021 Aug 12.
2
Phase 1, pharmacogenomic, dose-expansion study of pegargiminase plus pemetrexed and cisplatin in patients with ASS1-deficient non-squamous non-small cell lung cancer.ASS1 缺陷型非鳞状非小细胞肺癌患者中 pegargiminase 联合培美曲塞和顺铂的 1 期药代基因组学剂量扩增研究。
Cancer Med. 2021 Oct;10(19):6642-6652. doi: 10.1002/cam4.4196. Epub 2021 Aug 12.
3
A phase II clinical study on the efficacy and predictive biomarker of pegylated recombinant arginase on hepatocellular carcinoma.
非吸烟人群和吸烟人群肺癌尿液代谢物诊断和预后液体活检生物标志物
Clin Cancer Res. 2024 Aug 15;30(16):3592-3602. doi: 10.1158/1078-0432.CCR-24-0637.
4
Liquid biopsy techniques and lung cancer: diagnosis, monitoring and evaluation.液体活检技术与肺癌:诊断、监测与评估。
J Exp Clin Cancer Res. 2024 Apr 1;43(1):96. doi: 10.1186/s13046-024-03026-7.
5
Development and investigation of metabolism-associated risk assessment models for patients with viral hepatitis.代谢相关风险评估模型在病毒性肝炎患者中的建立与研究。
Front Cell Infect Microbiol. 2023 Mar 29;13:1165647. doi: 10.3389/fcimb.2023.1165647. eCollection 2023.
6
Extracellular matrix profiles determine risk and prognosis of the squamous cell carcinoma subtype of non-small cell lung carcinoma.细胞外基质谱可预测非小细胞肺癌鳞癌亚型的风险和预后。
Genome Med. 2022 Nov 21;14(1):126. doi: 10.1186/s13073-022-01127-6.
7
Making liver cancer cells go ARGh!使肝癌细胞变得“愤怒”!
EMBO J. 2022 Nov 2;41(21):e112415. doi: 10.15252/embj.2022112415. Epub 2022 Oct 12.
聚乙二醇重组精氨酸酶治疗肝细胞癌的疗效及预测生物标志物的 II 期临床研究。
Invest New Drugs. 2021 Oct;39(5):1375-1382. doi: 10.1007/s10637-021-01111-8. Epub 2021 Apr 15.
4
Tumor methionine metabolism drives T-cell exhaustion in hepatocellular carcinoma.肿瘤蛋氨酸代谢驱动肝癌中 T 细胞耗竭。
Nat Commun. 2021 Mar 5;12(1):1455. doi: 10.1038/s41467-021-21804-1.
5
Targeting Metabolic Plasticity and Flexibility Dynamics for Cancer Therapy.靶向代谢可塑性和灵活性动态用于癌症治疗。
Cancer Discov. 2020 Dec;10(12):1797-1807. doi: 10.1158/2159-8290.CD-20-0844. Epub 2020 Nov 2.
6
Biomarker-driven therapies for previously treated squamous non-small-cell lung cancer (Lung-MAP SWOG S1400): a biomarker-driven master protocol.生物标志物驱动的治疗方案治疗既往治疗的鳞状非小细胞肺癌(Lung-MAP SWOG S1400):一项生物标志物驱动的主方案。
Lancet Oncol. 2020 Dec;21(12):1589-1601. doi: 10.1016/S1470-2045(20)30475-7. Epub 2020 Oct 27.
7
Improved detection and precise relative quantification of the urinary cancer metabolite biomarkers - Creatine riboside, creatinine riboside, creatine and creatinine by UPLC-ESI-MS/MS: Application to the NCI-Maryland cohort population controls and lung cancer cases.UPLC-ESI-MS/MS 法提高尿液癌症代谢物生物标志物——肌酸核糖苷、肌酸核糖苷、肌酸和肌酐的检测和相对定量精密度:在 NCI-马里兰队列人群对照和肺癌病例中的应用。
J Pharm Biomed Anal. 2020 Nov 30;191:113596. doi: 10.1016/j.jpba.2020.113596. Epub 2020 Sep 1.
8
The creatine-phosphagen system is mechanoresponsive in pancreatic adenocarcinoma and fuels invasion and metastasis.肌酸磷酸系统在胰腺腺癌中具有机械反应性,为侵袭和转移提供燃料。
Nat Metab. 2020 Jan;2(1):62-80. doi: 10.1038/s42255-019-0159-z. Epub 2020 Jan 20.
9
Human PCNA Structure, Function and Interactions.人 PCNA 的结构、功能和相互作用。
Biomolecules. 2020 Apr 8;10(4):570. doi: 10.3390/biom10040570.
10
Metabolic reprogramming and cancer progression.代谢重编程与癌症进展。
Science. 2020 Apr 10;368(6487). doi: 10.1126/science.aaw5473.