Suppr超能文献

气道平滑肌钠离子/钙离子交换器 NCLX 对于哮喘中的气道重塑和高反应性至关重要。

The airway smooth muscle sodium/calcium exchanger NCLX is critical for airway remodeling and hyperresponsiveness in asthma.

机构信息

Department of Cellular and Molecular Physiology, The Pennsylvania State University College of Medicine, Hershey, Pennsylvania, USA.

Department of Cellular and Molecular Physiology, The Pennsylvania State University College of Medicine, Hershey, Pennsylvania, USA; Department of Pharmacology and Chemical Biology, University of Pittsburgh School of Medicine, Pittsburgh, Pennsylvania, USA; Vascular Medicine Institute, University of Pittsburgh School of Medicine, Pittsburgh, Pennsylvania, USA.

出版信息

J Biol Chem. 2022 Aug;298(8):102259. doi: 10.1016/j.jbc.2022.102259. Epub 2022 Jul 14.

Abstract

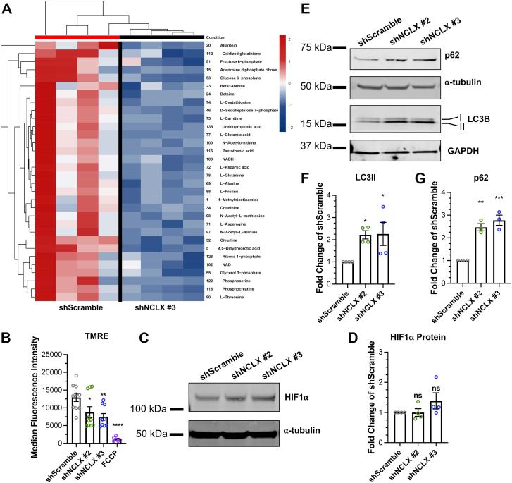
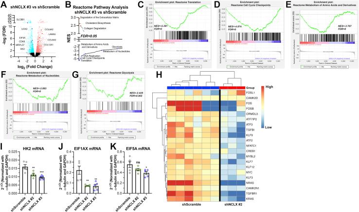
The structural changes of airway smooth muscle (ASM) that characterize airway remodeling (AR) are crucial to the pathogenesis of asthma. During AR, ASM cells dedifferentiate from a quiescent to a proliferative, migratory, and secretory phenotype. Calcium (Ca) is a ubiquitous second messenger that regulates many cellular processes, including proliferation, migration, contraction, and metabolism. Furthermore, mitochondria have emerged as major Ca signaling organelles that buffer Ca through uptake by the mitochondrial Ca uniporter and extrude it through the Na/Ca exchanger (NCLX/Slc8b1). Here, we show using mitochondrial Ca-sensitive dyes that NCLX only partially contributes to mitochondrial Ca extrusion in ASM cells. Yet, NCLX is necessary for ASM cell proliferation and migration. Through cellular imaging, RNA-Seq, and biochemical assays, we demonstrate that NCLX regulates these processes by preventing mitochondrial Ca overload and supporting store-operated Ca entry, activation of Ca/calmodulin-dependent kinase II, and transcriptional and metabolic reprogramming. Using small animal respiratory mechanic measurements and immunohistochemistry, we show that smooth muscle-specific NCLX KO mice are protected against AR, fibrosis, and hyperresponsiveness in an experimental model of asthma. Our findings support NCLX as a potential therapeutic target in the treatment of asthma.

摘要

气道平滑肌(ASM)的结构变化是气道重塑(AR)的特征,对哮喘的发病机制至关重要。在 AR 期间,ASM 细胞从静止状态向增殖、迁移和分泌表型去分化。钙(Ca)是一种普遍存在的第二信使,调节许多细胞过程,包括增殖、迁移、收缩和代谢。此外,线粒体已成为主要的 Ca 信号细胞器,通过线粒体 Ca 单向转运体摄取 Ca,并通过 Na/Ca 交换体(NCLX/Slc8b1)将其排出。在这里,我们使用线粒体 Ca 敏感染料表明,NCLX 仅部分有助于 ASM 细胞中线粒体 Ca 的外排。然而,NCLX 对于 ASM 细胞的增殖和迁移是必要的。通过细胞成像、RNA-Seq 和生化分析,我们证明 NCLX 通过防止线粒体 Ca 过载和支持储存操作的 Ca 内流、Ca/钙调蛋白依赖性激酶 II 的激活以及转录和代谢重编程来调节这些过程。通过小动物呼吸力学测量和免疫组织化学,我们表明在哮喘的实验模型中,平滑肌特异性 NCLX KO 小鼠对 AR、纤维化和高反应性具有保护作用。我们的发现支持 NCLX 作为治疗哮喘的潜在治疗靶点。

https://cdn.ncbi.nlm.nih.gov/pmc/blobs/2002/9372629/34667129252c/gr1.jpg

文献AI研究员

20分钟写一篇综述,助力文献阅读效率提升50倍。

立即体验

用中文搜PubMed

大模型驱动的PubMed中文搜索引擎

马上搜索

文档翻译

学术文献翻译模型,支持多种主流文档格式。

立即体验