Suppr超能文献

转录因子 ThPOK 调节肠道感染期间 ILC3 谱系的稳态和功能。

The Transcription Factor ThPOK Regulates ILC3 Lineage Homeostasis and Function During Intestinal Infection.

机构信息

Institute of Immunology, and Bone Marrow Transplantation Center of the First Affiliated Hospital, Zhejiang University School of Medicine, Hangzhou, China.

Zhejiang University-University of Edinburgh Institute, Zhejiang University School of Medicine, Hangzhou, China.

出版信息

Front Immunol. 2022 Jul 1;13:939033. doi: 10.3389/fimmu.2022.939033. eCollection 2022.

Abstract

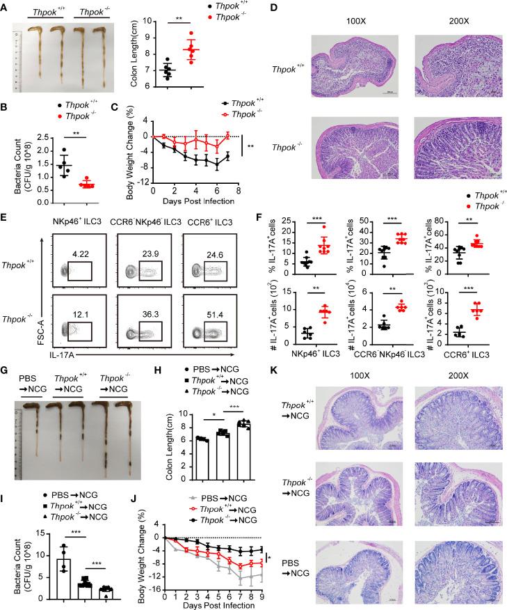
Innate lymphoid cells (ILCs) have been identified as a heterogeneous population of lymphocytes that mirrors the cytokine and transcriptional profile of adaptive T cells. The dynamic balance between key transcription factors determines the heterogeneity, plasticity, and functions of ILC subsets. The transcription factor ThPOK is highly conserved in biological evolution and exerts pivotal functions in the differentiation of T cells. However, the function of ThPOK in ILC3s has not been identified. Here, we found that ThPOK regulated the homeostasis of ILC3s, as mice lacking ThPOK showed decreased NKp46 ILC3s and increased CCR6 NKp46 ILC3s. ThPOK-deficient mice were more sensitive to infection due to the impaired IFN-γ secretion of NKp46 ILC3s. Furthermore, ThPOK participates in ILC3-mediated control of infection by negatively regulating IL-17A secretion. ThPOK preserves the identity of NKp46 ILC3s by repressing RORγt, which indirectly releases T-bet expression. On the molecular level, ThPOK directly binds to and to restrain their expression which further modulates IL-17A secretion. Collectively, our analysis revealed a critical role of ThPOK in the homeostasis and functions of ILC3 subsets.

摘要

先天淋巴细胞 (ILCs) 已被鉴定为一种与适应性 T 细胞的细胞因子和转录谱相似的异质性淋巴细胞群体。关键转录因子之间的动态平衡决定了 ILC 亚群的异质性、可塑性和功能。转录因子 ThPOK 在生物进化中高度保守,在 T 细胞分化中发挥关键作用。然而,ThPOK 在 ILC3 中的功能尚未确定。在这里,我们发现 ThPOK 调节 ILC3 的稳态,因为缺乏 ThPOK 的小鼠显示出减少的 NKp46 ILC3 和增加的 CCR6 NKp46 ILC3。由于 NKp46 ILC3 分泌 IFN-γ受损,ThPOK 缺陷小鼠对 感染更为敏感。此外,ThPOK 通过负调控 IL-17A 分泌参与 ILC3 介导的 感染控制。ThPOK 通过抑制 RORγt 来保持 NKp46 ILC3 的身份,这间接释放 T-bet 的表达。在分子水平上,ThPOK 直接结合 和 以抑制它们的表达,从而进一步调节 IL-17A 的分泌。总的来说,我们的分析揭示了 ThPOK 在 ILC3 亚群的稳态和功能中的关键作用。

https://cdn.ncbi.nlm.nih.gov/pmc/blobs/48c5/9285022/7bd95b6abad9/fimmu-13-939033-g007.jpg

文献检索

告别复杂PubMed语法,用中文像聊天一样搜索,搜遍4000万医学文献。AI智能推荐,让科研检索更轻松。

立即免费搜索

文件翻译

保留排版,准确专业,支持PDF/Word/PPT等文件格式,支持 12+语言互译。

免费翻译文档

深度研究

AI帮你快速写综述,25分钟生成高质量综述,智能提取关键信息,辅助科研写作。

立即免费体验