Suppr超能文献

Zbtb1控制NKp46 ROR-γ-T固有淋巴细胞(ILC3)的发育。

Zbtb1 controls NKp46 ROR-gamma-T innate lymphoid cell (ILC3) development.

作者信息

Lu Ying, Zhang Xianyu, Bouladoux Nicolas, Kaul Saransh Neel, Jin Kangxin, Sant'Angelo Derek, Belkaid Yasmine, Kovalovsky Damian

机构信息

Experimental Immunology Branch, NCI, NIH, Bethesda, MD, USA.

Mucosal Immunology Section, Laboratory of Parasitic Diseases, NIAID, NIH, Bethesda, MD, USA.

出版信息

Oncotarget. 2017 Jul 27;8(34):55877-55888. doi: 10.18632/oncotarget.19645. eCollection 2017 Aug 22.

Abstract

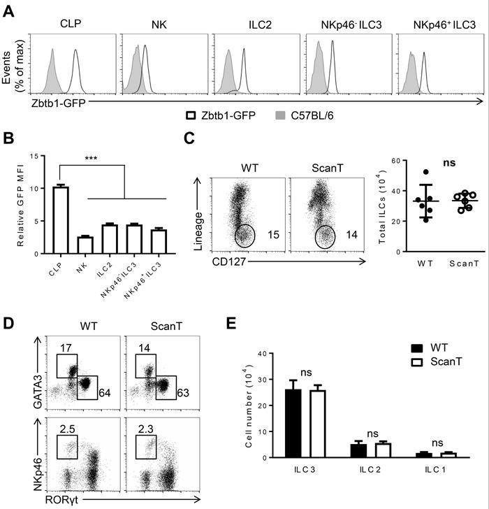
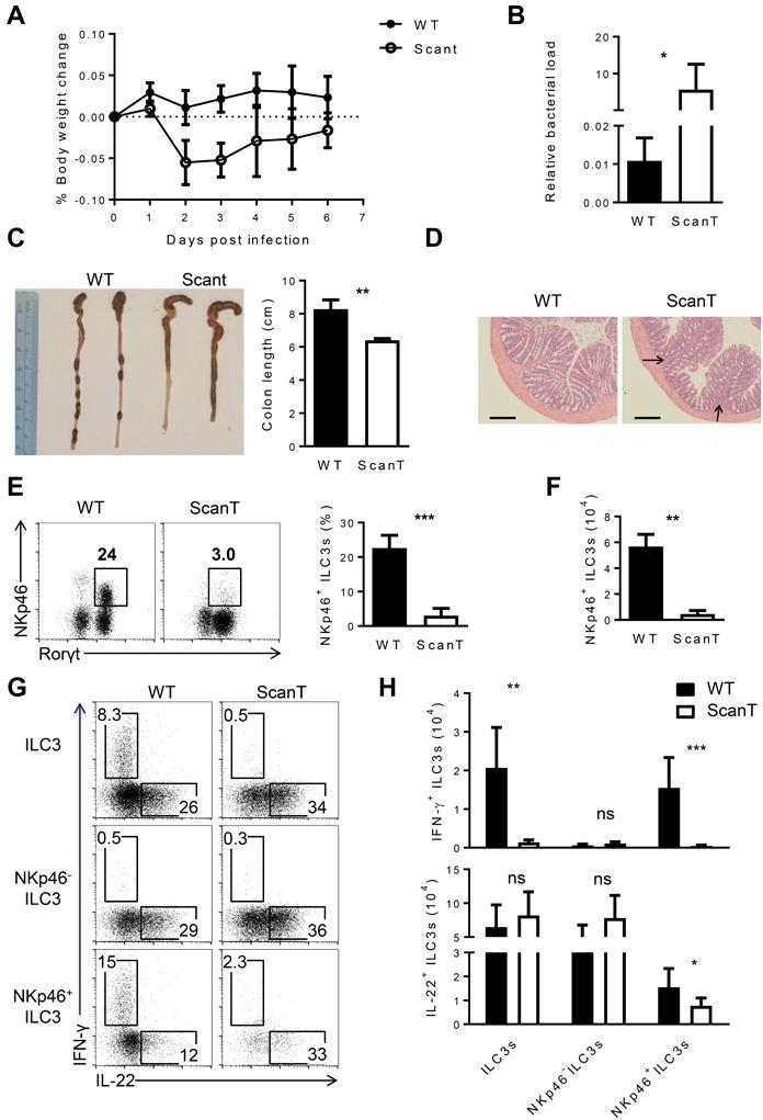
Innate lymphoid cells (ILCs) play a central role conferring protection at the mucosal frontier. In this study, we have identified a requirement of the transcription factor Zbtb1 for the development of RORγt ILCs (ILC3s). Zbtb1-deficient mice lacked NKp46 ILC3 cells in the lamina propria of the small and large intestine. This requirement of Zbtb1 was cell intrinsic, as NKp46 ILC3s were not generated from Zbtb1-deficient progenitors in bone marrow chimeras and Zbtb1-deficient RORγt CCR6NKp46 ILC3s didn't generate NKp46 ILC3s in co-cultures with OP9-DL1 stroma. In correlation with this impairment, Zbtb1-deficient ILC3 cells failed to upregulate T-bet expression, and to acquire IFN-γ production characteristic of NKp46 cells. Finally, absence of NKp46ILC3 cells combined with the absence of T-cells in Zbtb1-deficient mice, led to a transient susceptibility to infections. Altogether, these results establish that Zbtb1 is essential for the development of NKp46 ILC3 cells.

摘要

固有淋巴细胞(ILCs)在黏膜前沿发挥着赋予保护作用的核心功能。在本研究中,我们确定转录因子Zbtb1是RORγt⁺ ILCs(ILC3s)发育所必需的。Zbtb1缺陷小鼠在小肠和大肠固有层中缺乏NKp46⁺ ILC3细胞。Zbtb1的这种需求是细胞内在性的,因为在骨髓嵌合体中,NKp46⁺ ILC3s并非由Zbtb1缺陷的祖细胞产生,并且在与OP9-DL1基质共培养时,Zbtb1缺陷的RORγt⁺ CCR6⁺ NKp46⁺ ILC3s也不会产生NKp46⁺ ILC3s。与此损伤相关,Zbtb1缺陷的ILC3细胞无法上调T-bet表达,也无法获得NKp46细胞特有的IFN-γ产生能力。最后,Zbtb1缺陷小鼠中NKp46⁺ ILC3细胞的缺失与T细胞的缺失相结合,导致对感染的短暂易感性。总之,这些结果表明Zbtb1对NKp46⁺ ILC3细胞的发育至关重要。

https://cdn.ncbi.nlm.nih.gov/pmc/blobs/a063/5593530/2fdb68e7f0e3/oncotarget-08-55877-g001.jpg

文献AI研究员

20分钟写一篇综述,助力文献阅读效率提升50倍。

立即体验

用中文搜PubMed

大模型驱动的PubMed中文搜索引擎

马上搜索

文档翻译

学术文献翻译模型,支持多种主流文档格式。

立即体验