Suppr超能文献

用于靶向溶栓的工程化血小板基药物递送平台。

Engineered platelets-based drug delivery platform for targeted thrombolysis.

作者信息

Wang Songli, Wang Ruifeng, Meng Nana, Lu Linwei, Wang Jun, Zhou Jianfen, Lu Jiasheng, Xu Qianzhu, Xie Cao, Zhan Changyou, Li Yao, Yu Yang, Lu Weiyue, Liu Min

机构信息

Department of Pharmaceutics, School of Pharmacy, Key Laboratory of Smart Drug Delivery (Ministry of Education and PLA), Fudan University, Shanghai 201203, China.

Department of Pharmacology, School of Basic Medical Sciences, Fudan University, Shanghai 200032, China.

出版信息

Acta Pharm Sin B. 2022 Apr;12(4):2000-2013. doi: 10.1016/j.apsb.2022.01.004. Epub 2022 Jan 11.

Abstract

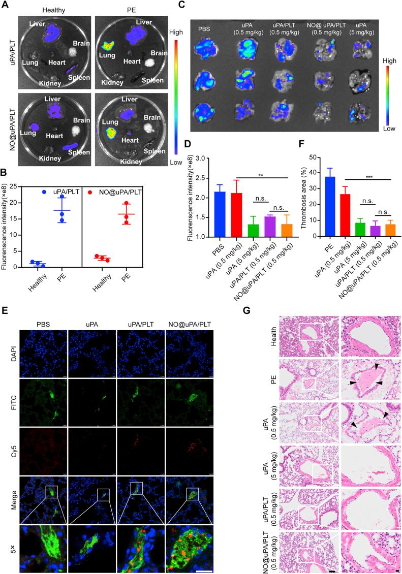
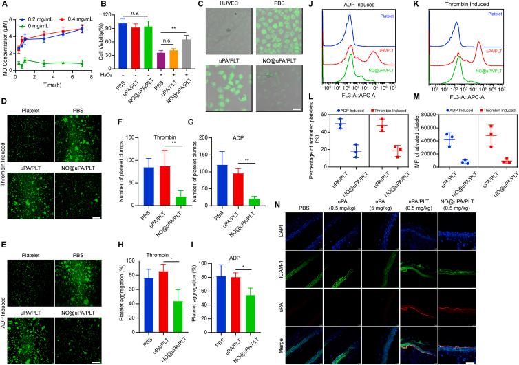
Thrombolytic agents have thus far yielded limited therapeutic benefits in the treatment of thrombotic disease due to their short half-life, low targeting ability, and association with serious adverse reactions, such as bleeding complications. Inspired by the natural roles of platelets during thrombus formation, we fabricated a platelet-based delivery system (NO@uPA/PLTs) comprising urokinase (uPA) and arginine (Arg) for targeted thrombolysis and inhibition of re-embolism. The anchoring of uPA to the platelet surface by lipid insertion increased the thrombotic targeting and circulation duration of uPA without disturbing platelet functions. Nitric oxide (NO) generated by the loaded Arg inhibited platelet aggregation and activation at the damaged blood vessel, thereby inhibiting re-embolism. NO@uPA/PLTs effectively accumulated at the thrombi in pulmonary embolism and carotid artery thrombosis model mice and exerted superior thrombolytic efficacy. In addition, the platelet delivery system showed excellent thrombus recurrence prevention ability in a mouse model of secondary carotid artery injury. The coagulation indicators showed that the platelet-based uPA and NO co-delivery system possessed a low hemorrhagic risk, providing a promising tool for rapid thrombolysis and efficient inhibition of posttreatment re-embolism.

摘要

由于半衰期短、靶向能力低以及与严重不良反应(如出血并发症)相关联,溶栓剂在治疗血栓性疾病方面迄今产生的治疗益处有限。受血小板在血栓形成过程中的天然作用启发,我们制备了一种基于血小板的递送系统(NO@uPA/PLTs),其包含尿激酶(uPA)和精氨酸(Arg),用于靶向溶栓和抑制再栓塞。通过脂质插入将uPA锚定在血小板表面,增加了uPA的血栓靶向性和循环持续时间,同时不干扰血小板功能。负载的Arg产生的一氧化氮(NO)抑制受损血管处的血小板聚集和激活,从而抑制再栓塞。在肺栓塞和颈动脉血栓形成模型小鼠中,NO@uPA/PLTs有效地在血栓处积聚,并发挥出卓越的溶栓功效。此外,在继发性颈动脉损伤小鼠模型中,该血小板递送系统显示出优异的预防血栓复发能力。凝血指标表明,基于血小板的uPA和NO共递送系统具有较低的出血风险,为快速溶栓和有效抑制治疗后再栓塞提供了一种有前景的工具。

https://cdn.ncbi.nlm.nih.gov/pmc/blobs/0c4e/9279721/05532cc09052/ga1.jpg

文献AI研究员

20分钟写一篇综述,助力文献阅读效率提升50倍。

立即体验

用中文搜PubMed

大模型驱动的PubMed中文搜索引擎

马上搜索

文档翻译

学术文献翻译模型,支持多种主流文档格式。

立即体验