Suppr超能文献

电离辐射后内皮细胞死亡不会损害小鼠肿瘤模型中的血管结构。

Endothelial cell death after ionizing radiation does not impair vascular structure in mouse tumor models.

机构信息

Cancer Research UK and MRC Oxford Institute for Radiation Oncology, Department of Oncology, University of Oxford, Oxford, UK.

MRC Molecular Hematology Unit, MRC Weatherall Institute of Molecular Medicine, John Radcliffe Hospital, University of Oxford, Oxford, UK.

出版信息

EMBO Rep. 2022 Sep 5;23(9):e53221. doi: 10.15252/embr.202153221. Epub 2022 Jul 18.

Abstract

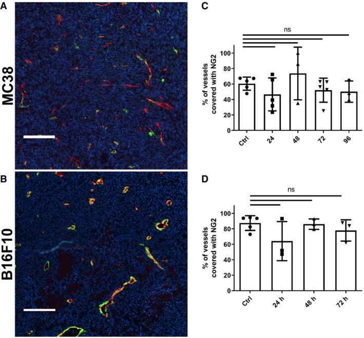
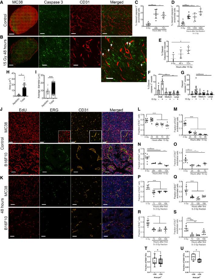
The effect of radiation therapy on tumor vasculature has long been a subject of debate. Increased oxygenation and perfusion have been documented during radiation therapy. Conversely, apoptosis of endothelial cells in irradiated tumors has been proposed as a major contributor to tumor control. To examine these contradictions, we use multiphoton microscopy in two murine tumor models: MC38, a highly vascularized, and B16F10, a moderately vascularized model, grown in transgenic mice with tdTomato-labeled endothelium before and after a single (15 Gy) or fractionated (5 × 3 Gy) dose of radiation. Unexpectedly, even these high doses lead to little structural change of the perfused vasculature. Conversely, non-perfused vessels and blind ends are substantially impaired after radiation accompanied by apoptosis and reduced proliferation of their endothelium. RNAseq analysis of tumor endothelial cells confirms the modification of gene expression in apoptotic and cell cycle regulation pathways after irradiation. Therefore, we conclude that apoptosis of tumor endothelial cells after radiation does not impair vascular structure.

摘要

放射治疗对肿瘤血管的影响一直是一个有争议的话题。在放射治疗过程中,已经记录到氧合和灌注增加。相反,辐照肿瘤内皮细胞的凋亡被认为是肿瘤控制的主要贡献者。为了研究这些矛盾,我们在两种小鼠肿瘤模型中使用多光子显微镜:MC38,一种高度血管化的模型,和 B16F10,一种中度血管化的模型,在具有 tdTomato 标记内皮的转基因小鼠中生长,然后在单次(15Gy)或分次(5×3Gy)剂量的放射治疗前后进行研究。出乎意料的是,即使是这些高剂量也几乎不会导致灌注血管结构发生变化。相反,辐照后未灌注的血管和盲端明显受损,伴随着内皮细胞凋亡和增殖减少。肿瘤内皮细胞的 RNAseq 分析证实了照射后凋亡和细胞周期调控途径中基因表达的改变。因此,我们得出结论,放射治疗后肿瘤内皮细胞的凋亡不会损害血管结构。

https://cdn.ncbi.nlm.nih.gov/pmc/blobs/9833/9442312/afb9441fd0d5/EMBR-23-e53221-g006.jpg

文献检索

告别复杂PubMed语法,用中文像聊天一样搜索,搜遍4000万医学文献。AI智能推荐,让科研检索更轻松。

立即免费搜索

文件翻译

保留排版,准确专业,支持PDF/Word/PPT等文件格式,支持 12+语言互译。

免费翻译文档

深度研究

AI帮你快速写综述,25分钟生成高质量综述,智能提取关键信息,辅助科研写作。

立即免费体验