Suppr超能文献

二氧化钛纳米刺通过非配体依赖性接触刺激激活巨噬细胞吞噬作用。

Titania nanospikes activate macrophage phagocytosis by ligand-independent contact stimulation.

机构信息

Division of Molecular and Regenerative Prosthodontics, Tohoku University Graduate School of Dentistry, 4-1 Seiryo-machi, Aoba-ku, Sendai, Miyagi, 980-8575, Japan.

Center for Advanced Stem Cell and Regenerative Research, Tohoku University Graduate School of Dentistry, Sendai, Miyagi, Japan.

出版信息

Sci Rep. 2022 Jul 18;12(1):12250. doi: 10.1038/s41598-022-16214-2.

Abstract

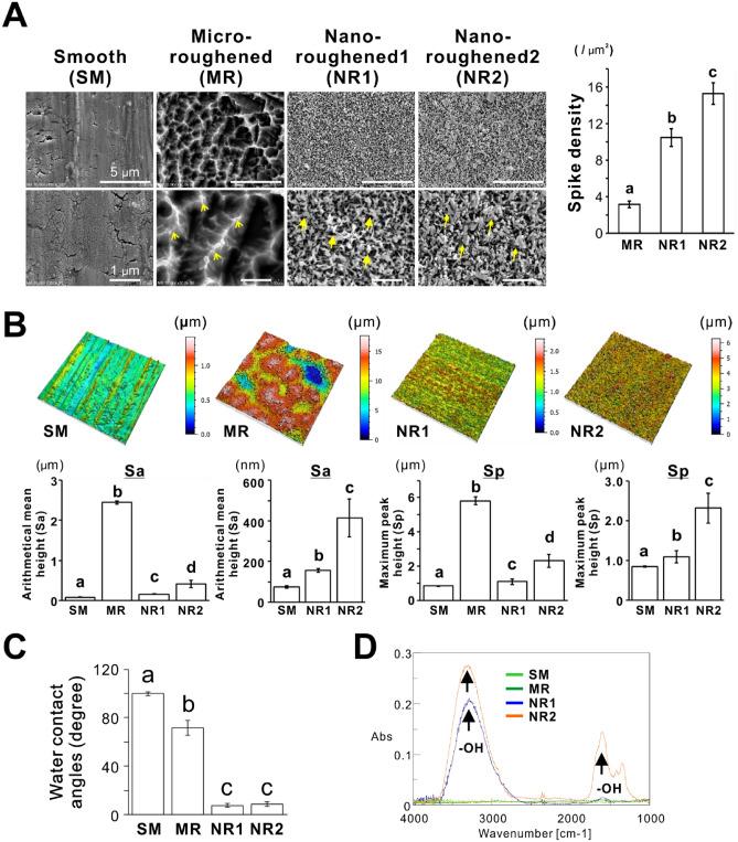
Macrophage phagocytosis is an important research target to combat various inflammatory or autoimmune diseases; however, the phenomenon has never been controlled by artificial means. Titania nanospikes created by alkaline etching treatment can tune macrophage polarization toward a M1-like type and might regulate macrophage phagocytosis. This in vitro study aimed to determine whether the two-dimensional titania nanosurfaces created by alkaline etching treatment activated the macrophage phagocytosis by nanospike-mediated contact stimulation. On two-dimensional pure titanium sheets, alkaline etching treatments with different protocols created superhydrophilic nanosurfaces with hydroxyl function groups and moderate or dense nanospikes. Both types of titania nanosurfaces promoted the phagocytic activity of the mouse macrophage-like cell line, J774A.1, through upregulation of M1 polarization markers and phagocytosis-related receptors, such as toll-like receptors (TLR2 and 4). In contrast, the hydrophobic smooth or micro-roughened titanium surfaces did not activate macrophage phagocytosis or the expression of related receptors. These phenomena remained unchanged even under the antibody blockade of macrophage TLR2 but were either suppressed or augmented for each surface excited by ultraviolet irradiation. Titania nanospikes induced paxillin expression and provided physical stimuli to macrophages, the extent of which was positively correlated with TLR expression levels. Ligand stimulation with lipopolysaccharide did not upregulate macrophage TLR expression but further enhanced M1 marker expression by titania nanosurfaces. These results showed that the two-dimensional titania nanosurfaces activated macrophage phagocytosis by enhancing expression of phagocytosis-related receptors through nanospike-mediated contact stimulation, in assistance with physical surface properties, in a ligand-independent manner.

摘要

巨噬细胞吞噬作用是防治各种炎症或自身免疫性疾病的重要研究靶点;然而,这一现象从未被人为控制过。碱性刻蚀处理产生的锐钛矿纳米刺可以调节巨噬细胞极化向 M1 样类型,并可能调节巨噬细胞吞噬作用。本体外研究旨在确定通过纳米刺介导的接触刺激,碱性刻蚀处理所产生的二维锐钛矿纳米表面是否能激活巨噬细胞吞噬作用。在二维纯钛片上,采用不同方案的碱性刻蚀处理会产生具有羟基官能团和适度或密集纳米刺的超亲水纳米表面。这两种类型的锐钛矿纳米表面都通过上调 M1 极化标志物和吞噬作用相关受体,如 Toll 样受体(TLR2 和 4),促进了鼠源巨噬细胞样细胞系 J774A.1 的吞噬活性。相比之下,疏水性光滑或微粗糙钛表面不会激活巨噬细胞吞噬作用或相关受体的表达。即使在巨噬细胞 TLR2 的抗体阻断下,这些现象仍然没有改变,但在每种表面受到紫外线照射激发时,这些现象要么被抑制,要么被增强。锐钛矿纳米刺诱导了桩蛋白的表达,并为巨噬细胞提供了物理刺激,其程度与 TLR 表达水平呈正相关。脂多糖配体刺激并没有上调巨噬细胞 TLR 的表达,但通过锐钛矿纳米表面进一步增强了 M1 标志物的表达。这些结果表明,二维锐钛矿纳米表面通过纳米刺介导的接触刺激增强了吞噬作用相关受体的表达,从而激活了巨噬细胞吞噬作用,这种作用在没有配体的情况下,还与物理表面特性有关。

https://cdn.ncbi.nlm.nih.gov/pmc/blobs/8751/9293906/622a15785282/41598_2022_16214_Fig1_HTML.jpg

文献AI研究员

20分钟写一篇综述,助力文献阅读效率提升50倍。

立即体验

用中文搜PubMed

大模型驱动的PubMed中文搜索引擎

马上搜索

文档翻译

学术文献翻译模型,支持多种主流文档格式。

立即体验