• 文献检索
  • 文档翻译
  • 深度研究
  • 学术资讯
  • Suppr Zotero 插件Zotero 插件
  • 邀请有礼
  • 套餐&价格
  • 历史记录
应用&插件
Suppr Zotero 插件Zotero 插件浏览器插件Mac 客户端Windows 客户端微信小程序
定价
高级版会员购买积分包购买API积分包
服务
文献检索文档翻译深度研究API 文档MCP 服务
关于我们
关于 Suppr公司介绍联系我们用户协议隐私条款
关注我们

Suppr 超能文献

核心技术专利:CN118964589B侵权必究
粤ICP备2023148730 号-1Suppr @ 2026

文献检索

告别复杂PubMed语法,用中文像聊天一样搜索,搜遍4000万医学文献。AI智能推荐,让科研检索更轻松。

立即免费搜索

文件翻译

保留排版,准确专业,支持PDF/Word/PPT等文件格式,支持 12+语言互译。

免费翻译文档

深度研究

AI帮你快速写综述,25分钟生成高质量综述,智能提取关键信息,辅助科研写作。

立即免费体验

从扩张型心肌病患者中生成携带杂合 PLN 突变的人诱导多能干细胞系。

Generation of human induced pluripotent stem cell lines carrying heterozygous PLN mutation from dilated cardiomyopathy patients.

机构信息

Stanford Cardiovascular Institute, Stanford University School of Medicine, Stanford, CA 94305, USA; Cardiovascular Medicine, Stanford University School of Medicine, Stanford, CA 94305, USA.

Department of Radiology, Stanford University School of Medicine, Stanford, CA 94305, USA.

出版信息

Stem Cell Res. 2022 Aug;63:102855. doi: 10.1016/j.scr.2022.102855. Epub 2022 Jul 11.

DOI:10.1016/j.scr.2022.102855
PMID:35853412
原文链接:https://pmc.ncbi.nlm.nih.gov/articles/PMC9681708/
Abstract

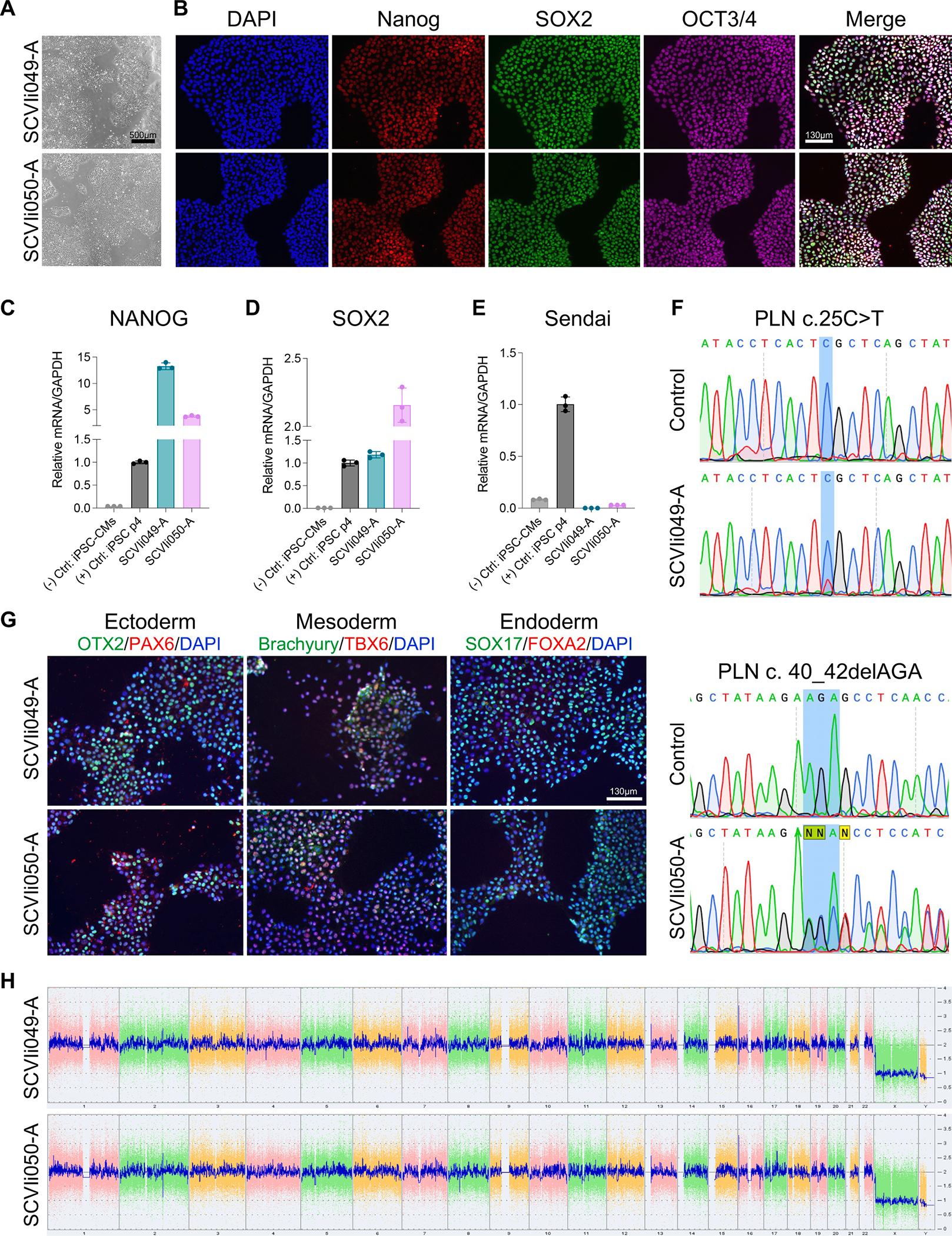
Familial dilated cardiomyopathy (DCM) is among the most prevalent forms of inherited heart disease. Here, two human-induced pluripotent stem cell (iPSC) lines were generated from peripheral blood mononuclear cells (PBMCs) from DCM patients carrying different mutations in the phospholamban encoding-gene (PLN). Both iPSC lines exhibited normal morphology, karyotype, pluripotency marker expression, and differentiation into the three germ layers. These patient-specific iPSC lines serve as valuable in vitro models for DCM pathology caused by PLN mutations.

摘要

家族性扩张型心肌病(DCM)是最常见的遗传性心脏病之一。在这里,我们从携带不同肌浆网磷酸化酶(PLN)基因突变的 DCM 患者的外周血单核细胞(PBMC)中生成了两条人诱导多能干细胞(iPSC)系。这两条 iPSC 系均表现出正常的形态、核型、多能性标志物表达,并能分化为三个胚层。这些患者特异性 iPSC 系可作为 PLN 突变引起的 DCM 病理的有价值的体外模型。

https://cdn.ncbi.nlm.nih.gov/pmc/blobs/ab6f/9681708/16aa236dc514/nihms-1827839-f0001.jpg
https://cdn.ncbi.nlm.nih.gov/pmc/blobs/ab6f/9681708/16aa236dc514/nihms-1827839-f0001.jpg
https://cdn.ncbi.nlm.nih.gov/pmc/blobs/ab6f/9681708/16aa236dc514/nihms-1827839-f0001.jpg

相似文献

1
Generation of human induced pluripotent stem cell lines carrying heterozygous PLN mutation from dilated cardiomyopathy patients.从扩张型心肌病患者中生成携带杂合 PLN 突变的人诱导多能干细胞系。
Stem Cell Res. 2022 Aug;63:102855. doi: 10.1016/j.scr.2022.102855. Epub 2022 Jul 11.
2
Modeling of dilated cardiomyopathy by establishment of isogenic human iPSC lines carrying phospholamban C25T (R9C) mutation (UPITTi002-A-1) using CRISPR/Cas9 editing.利用 CRISPR/Cas9 编辑技术,建立携带肌浆网钙转运蛋白(PLN)C25T(R9C)突变(UPITTi002-A-1)的同基因人诱导多能干细胞系,模拟扩张型心肌病。
Stem Cell Res. 2021 Oct;56:102544. doi: 10.1016/j.scr.2021.102544. Epub 2021 Sep 20.
3
Generation of human induced pluripotent stem cell (iPSC) lines derived from five patients carrying the pathogenic phospholamban-R14del (PLN-R14del) variant and three non-carrier family members.源自五名携带致病性磷酸受纳蛋白-R14缺失(PLN-R14del)变体的患者和三名非携带者家庭成员的人类诱导多能干细胞(iPSC)系的生成。
Stem Cell Res. 2022 Apr;60:102737. doi: 10.1016/j.scr.2022.102737. Epub 2022 Mar 1.
4
Generation of two induced pluripotent stem cell lines from dilated cardiomyopathy patients carrying heterozygous FLNC mutations.从携带杂合性 FLNC 突变的扩张型心肌病患者中生成两个诱导多能干细胞系。
Stem Cell Res. 2022 Oct;64:102928. doi: 10.1016/j.scr.2022.102928. Epub 2022 Sep 26.
5
Generation of two induced pluripotent stem cell lines from dilated cardiomyopathy patients carrying TTN mutations.从携带 TTN 突变的扩张型心肌病患者中生成两个诱导多能干细胞系。
Stem Cell Res. 2022 Dec;65:102941. doi: 10.1016/j.scr.2022.102941. Epub 2022 Oct 13.
6
Establishment of a human iPSC (ZZUNEUi026-A) from a dilated cardiomyopathy patient carrying heterozygous Vinculin (c. 625A > T) mutant.建立一个患有扩张型心肌病的个体患者诱导多能干细胞系(ZZUNEUi026-A),该患者携带杂合性黏连蛋白(c.625A>T)突变。
Stem Cell Res. 2022 Jul;62:102812. doi: 10.1016/j.scr.2022.102812. Epub 2022 May 10.
7
Generation of a heterozygous FLNC mutation-carrying human iPSC line, USFi002-A, for modeling dilated cardiomyopathy.生成携带杂合性 FLNC 突变的人诱导多能干细胞系 USFi002-A,用于扩张型心肌病的建模。
Stem Cell Res. 2021 May;53:102394. doi: 10.1016/j.scr.2021.102394. Epub 2021 May 12.
8
Generation of human induced pluripotent stem cell line EURACi015-A from a patient affected by dilated cardiomyopathy carrying the Lamin A/C p.Glu161Lys mutation.从一位携带 Lamin A/C p.Glu161Lys 突变的扩张型心肌病患者中生成的人诱导多能干细胞系 EURACi015-A。
Stem Cell Res. 2023 Sep;71:103172. doi: 10.1016/j.scr.2023.103172. Epub 2023 Jul 28.
9
Generation of two induced pluripotent stem cell lines from dilated cardiomyopathy patients caused by heterozygous mutations in the HCN4 gene.从 HCN4 基因突变导致的扩张型心肌病患者中生成两个诱导多能干细胞系。
Stem Cell Res. 2022 Dec;65:102951. doi: 10.1016/j.scr.2022.102951. Epub 2022 Oct 19.
10
Generation of human induced pluripotent stem cell lines derived from four patients with a pathogenic ALPK3 variant associated with adult-onset hypertrophic cardiomyopathy (HCM).从四名患有与成人发作性肥厚型心肌病(HCM)相关的致病性ALPK3变体的患者中获得人诱导多能干细胞系。
Stem Cell Res. 2023 Dec;73:103233. doi: 10.1016/j.scr.2023.103233. Epub 2023 Oct 26.

引用本文的文献

1
Harnessing human genetics and stem cells for precision cardiovascular medicine.利用人类遗传学和干细胞进行精准心血管医学。
Cell Genom. 2024 Feb 14;4(2):100445. doi: 10.1016/j.xgen.2023.100445. Epub 2023 Nov 27.
2
Generation of two induced pluripotent stem cell lines from patients suffering from pulmonary hypertension.从肺动脉高压患者中生成两个诱导多能干细胞系。
Stem Cell Res. 2023 Oct;72:103218. doi: 10.1016/j.scr.2023.103218. Epub 2023 Sep 30.
3
Phospholamban R14del disease: The past, the present and the future.受磷蛋白R14缺失影响的疾病:过去、现在与未来

本文引用的文献

1
Generation of two heterozygous MYBPC3 mutation-carrying human iPSC lines, SCVIi001-A and SCVIi002-A, for modeling hypertrophic cardiomyopathy.生成两个携带 MYBPC3 突变的杂合子人类 iPSC 系,SCVIi001-A 和 SCVIi002-A,用于建模肥厚型心肌病。
Stem Cell Res. 2021 May;53:102279. doi: 10.1016/j.scr.2021.102279. Epub 2021 Mar 11.
2
The phospholamban p.(Arg14del) pathogenic variant leads to cardiomyopathy with heart failure and is unreponsive to standard heart failure therapy.磷酸化酶磷酸酶(Arg14del)致病性变异导致心力衰竭的心肌病,并且对标准心力衰竭治疗无反应。
Sci Rep. 2020 Jun 17;10(1):9819. doi: 10.1038/s41598-020-66656-9.
3
Front Cardiovasc Med. 2023 Apr 18;10:1162205. doi: 10.3389/fcvm.2023.1162205. eCollection 2023.
Patient-specific induced pluripotent stem cells as a model for familial dilated cardiomyopathy.
家族性扩张型心肌病的患者特异性诱导多能干细胞模型。
Sci Transl Med. 2012 Apr 18;4(130):130ra47. doi: 10.1126/scitranslmed.3003552.
4
Contemporary definitions and classification of the cardiomyopathies: an American Heart Association Scientific Statement from the Council on Clinical Cardiology, Heart Failure and Transplantation Committee; Quality of Care and Outcomes Research and Functional Genomics and Translational Biology Interdisciplinary Working Groups; and Council on Epidemiology and Prevention.心肌病的当代定义和分类:美国心脏协会临床心脏病学理事会、心力衰竭与移植委员会的科学声明;医疗质量与结果研究及功能基因组学与转化生物学跨学科工作组;以及流行病学与预防理事会。
Circulation. 2006 Apr 11;113(14):1807-16. doi: 10.1161/CIRCULATIONAHA.106.174287. Epub 2006 Mar 27.
5
Dilated cardiomyopathy and heart failure caused by a mutation in phospholamban.由受磷蛋白突变引起的扩张型心肌病和心力衰竭。
Science. 2003 Feb 28;299(5611):1410-3. doi: 10.1126/science.1081578.