• 文献检索
  • 文档翻译
  • 深度研究
  • 学术资讯
  • Suppr Zotero 插件Zotero 插件
  • 邀请有礼
  • 套餐&价格
  • 历史记录
应用&插件
Suppr Zotero 插件Zotero 插件浏览器插件Mac 客户端Windows 客户端微信小程序
定价
高级版会员购买积分包购买API积分包
服务
文献检索文档翻译深度研究API 文档MCP 服务
关于我们
关于 Suppr公司介绍联系我们用户协议隐私条款
关注我们

Suppr 超能文献

核心技术专利:CN118964589B侵权必究
粤ICP备2023148730 号-1Suppr @ 2026

文献检索

告别复杂PubMed语法,用中文像聊天一样搜索,搜遍4000万医学文献。AI智能推荐,让科研检索更轻松。

立即免费搜索

文件翻译

保留排版,准确专业,支持PDF/Word/PPT等文件格式,支持 12+语言互译。

免费翻译文档

深度研究

AI帮你快速写综述,25分钟生成高质量综述,智能提取关键信息,辅助科研写作。

立即免费体验

果蝇绝缘子蛋白表现出体内液-液相分离特性。

<i>Drosophila</i> insulator proteins exhibit in vivo liquid-liquid phase separation properties.

机构信息

Department of Biochemistry and Cellular and Molecular Biology, The University of Tennessee, Knoxville, TN, USA.

Department of Biochemistry and Cellular and Molecular Biology, The University of Tennessee, Knoxville, TN, USA

出版信息

Life Sci Alliance. 2022 Jul 19;5(12):e202201536. doi: 10.26508/lsa.202201536.

DOI:10.26508/lsa.202201536
PMID:35853678
原文链接:https://pmc.ncbi.nlm.nih.gov/articles/PMC9297610/
Abstract

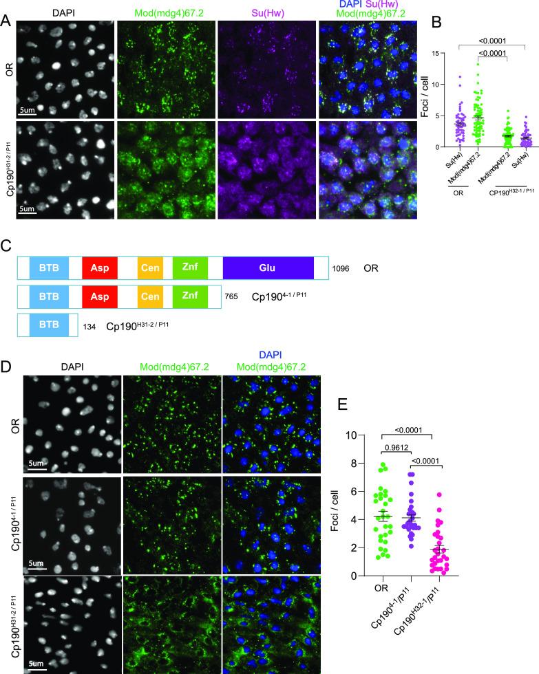
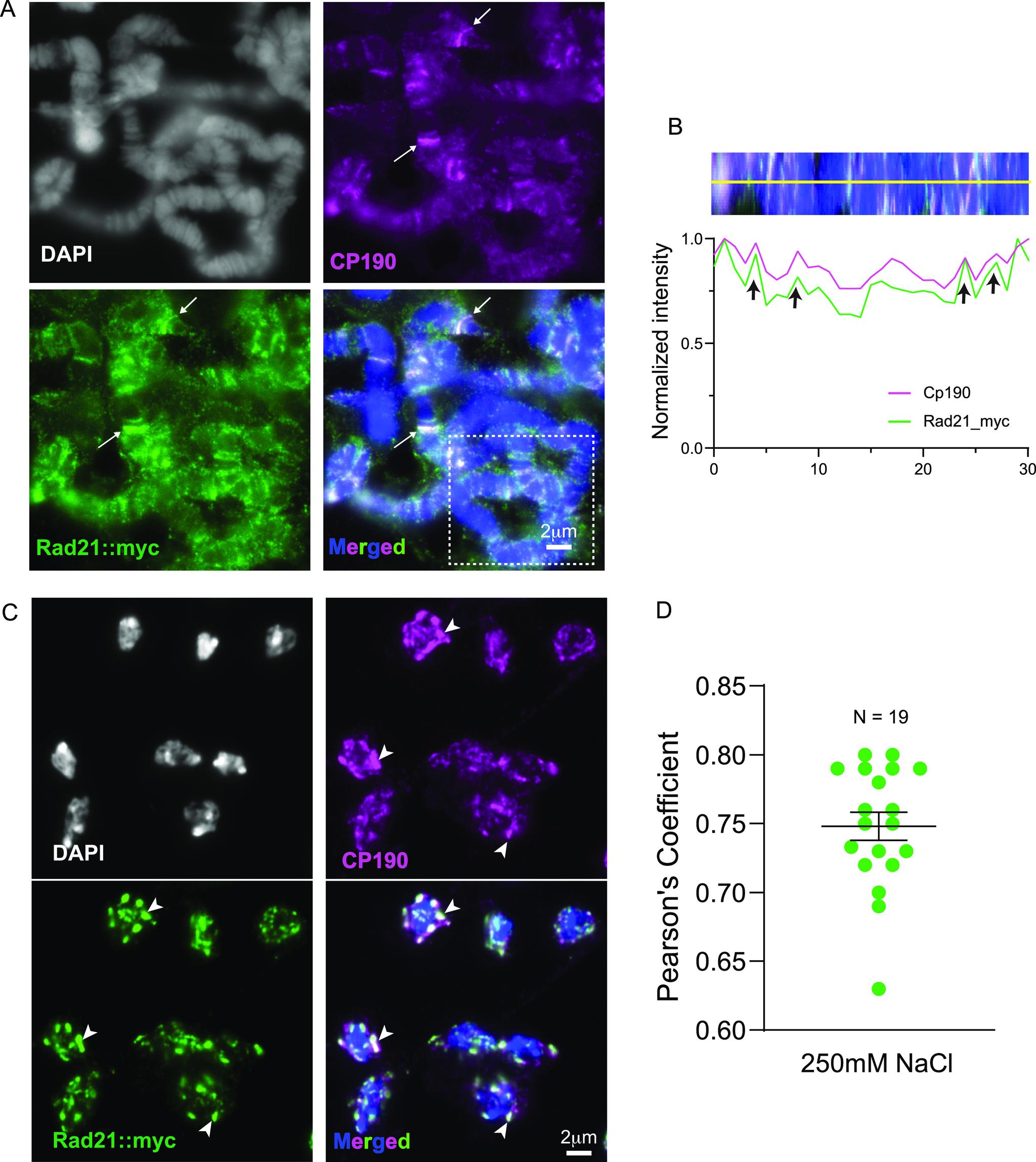
Mounting evidence implicates liquid-liquid phase separation (LLPS), the condensation of biomolecules into liquid-like droplets in the formation and dissolution of membraneless intracellular organelles (MLOs). Cells use MLOs or condensates for various biological processes, including emergency signaling and spatiotemporal control over steady-state biochemical reactions and heterochromatin formation. Insulator proteins are architectural elements involved in establishing independent domains of transcriptional activity within eukaryotic genomes. In <i>Drosophila</i>, insulator proteins form nuclear foci known as insulator bodies in response to osmotic stress. However, the mechanism through which insulator proteins assemble into bodies is yet to be investigated. Here, we identify signatures of LLPS by insulator bodies, including high disorder tendency in insulator proteins, scaffold-client-dependent assembly, extensive fusion behavior, sphericity, and sensitivity to 1,6-hexanediol. We also show that the cohesin subunit Rad21 is a component of insulator bodies, adding to the known insulator protein constituents and γH2Av. Our data suggest a concerted role of cohesin and insulator proteins in insulator body formation and under physiological conditions. We propose a mechanism whereby these architectural proteins modulate 3D genome organization through LLPS.

摘要

越来越多的证据表明,液-液相分离(LLPS),即生物分子在无膜细胞内细胞器(MLOs)的形成和溶解过程中凝聚成类似液体的液滴,与 MLOs 或液滴的形成有关。细胞利用 MLOs 或液滴进行各种生物学过程,包括紧急信号传递以及对稳态生化反应和异染色质形成的时空控制。绝缘子蛋白是参与建立真核基因组中独立转录活性区域的结构元件。在<i>果蝇</i>中,绝缘子蛋白在响应渗透胁迫时形成称为绝缘子体的核焦点。然而,绝缘子蛋白组装成体的机制仍有待研究。在这里,我们通过绝缘子体鉴定出液-液相分离的特征,包括绝缘子蛋白的高无序倾向、支架-客户依赖性组装、广泛的融合行为、球形和对 1,6-己二醇的敏感性。我们还表明,黏连蛋白亚基 Rad21 是绝缘子体的一个组成部分,增加了已知的绝缘子蛋白成分和 γH2Av。我们的数据表明黏连蛋白和绝缘子蛋白在绝缘子体形成中具有协同作用,并且在生理条件下具有协同作用。我们提出了一种机制,即这些结构蛋白通过液-液相分离来调节 3D 基因组组织。

https://cdn.ncbi.nlm.nih.gov/pmc/blobs/4cdd/9297610/245b03e2b8e5/LSA-2022-01536_Fig7.jpg
https://cdn.ncbi.nlm.nih.gov/pmc/blobs/4cdd/9297610/f08816158e55/LSA-2022-01536_Fig1.jpg
https://cdn.ncbi.nlm.nih.gov/pmc/blobs/4cdd/9297610/bd6446649387/LSA-2022-01536_FigS1.jpg
https://cdn.ncbi.nlm.nih.gov/pmc/blobs/4cdd/9297610/1546bea87eba/LSA-2022-01536_FigS2.jpg
https://cdn.ncbi.nlm.nih.gov/pmc/blobs/4cdd/9297610/6badc7a7f464/LSA-2022-01536_Fig2.jpg
https://cdn.ncbi.nlm.nih.gov/pmc/blobs/4cdd/9297610/4d54ee97563b/LSA-2022-01536_Fig3.jpg
https://cdn.ncbi.nlm.nih.gov/pmc/blobs/4cdd/9297610/4fa8087f4dfa/LSA-2022-01536_FigS3.jpg
https://cdn.ncbi.nlm.nih.gov/pmc/blobs/4cdd/9297610/05782df1ed6d/LSA-2022-01536_FigS4.jpg
https://cdn.ncbi.nlm.nih.gov/pmc/blobs/4cdd/9297610/bc5c65efde7c/LSA-2022-01536_Fig4.jpg
https://cdn.ncbi.nlm.nih.gov/pmc/blobs/4cdd/9297610/9d276debf865/LSA-2022-01536_FigS5.jpg
https://cdn.ncbi.nlm.nih.gov/pmc/blobs/4cdd/9297610/807713ba8103/LSA-2022-01536_Fig5.jpg
https://cdn.ncbi.nlm.nih.gov/pmc/blobs/4cdd/9297610/f216cad1aebc/LSA-2022-01536_Fig6.jpg
https://cdn.ncbi.nlm.nih.gov/pmc/blobs/4cdd/9297610/245b03e2b8e5/LSA-2022-01536_Fig7.jpg
https://cdn.ncbi.nlm.nih.gov/pmc/blobs/4cdd/9297610/f08816158e55/LSA-2022-01536_Fig1.jpg
https://cdn.ncbi.nlm.nih.gov/pmc/blobs/4cdd/9297610/bd6446649387/LSA-2022-01536_FigS1.jpg
https://cdn.ncbi.nlm.nih.gov/pmc/blobs/4cdd/9297610/1546bea87eba/LSA-2022-01536_FigS2.jpg
https://cdn.ncbi.nlm.nih.gov/pmc/blobs/4cdd/9297610/6badc7a7f464/LSA-2022-01536_Fig2.jpg
https://cdn.ncbi.nlm.nih.gov/pmc/blobs/4cdd/9297610/4d54ee97563b/LSA-2022-01536_Fig3.jpg
https://cdn.ncbi.nlm.nih.gov/pmc/blobs/4cdd/9297610/4fa8087f4dfa/LSA-2022-01536_FigS3.jpg
https://cdn.ncbi.nlm.nih.gov/pmc/blobs/4cdd/9297610/05782df1ed6d/LSA-2022-01536_FigS4.jpg
https://cdn.ncbi.nlm.nih.gov/pmc/blobs/4cdd/9297610/bc5c65efde7c/LSA-2022-01536_Fig4.jpg
https://cdn.ncbi.nlm.nih.gov/pmc/blobs/4cdd/9297610/9d276debf865/LSA-2022-01536_FigS5.jpg
https://cdn.ncbi.nlm.nih.gov/pmc/blobs/4cdd/9297610/807713ba8103/LSA-2022-01536_Fig5.jpg
https://cdn.ncbi.nlm.nih.gov/pmc/blobs/4cdd/9297610/f216cad1aebc/LSA-2022-01536_Fig6.jpg
https://cdn.ncbi.nlm.nih.gov/pmc/blobs/4cdd/9297610/245b03e2b8e5/LSA-2022-01536_Fig7.jpg

相似文献

1
&lt;i&gt;Drosophila&lt;/i&gt; insulator proteins exhibit in vivo liquid-liquid phase separation properties.果蝇绝缘子蛋白表现出体内液-液相分离特性。
Life Sci Alliance. 2022 Jul 19;5(12):e202201536. doi: 10.26508/lsa.202201536.
2
Phosphorylated histone variant γH2Av is associated with chromatin insulators in Drosophila.磷酸化组蛋白变体 γH2Av 与果蝇中的染色质绝缘子有关。
PLoS Genet. 2022 Oct 5;18(10):e1010396. doi: 10.1371/journal.pgen.1010396. eCollection 2022 Oct.
3
Chromatin insulator bodies are nuclear structures that form in response to osmotic stress and cell death.染色质绝缘子体是在渗透胁迫和细胞死亡时形成的核结构。
J Cell Biol. 2013 Jul 22;202(2):261-76. doi: 10.1083/jcb.201304181.
4
Phase Separation of Epstein-Barr Virus EBNA2 and Its Coactivator EBNALP Controls Gene Expression.爱泼斯坦-巴尔病毒EBNA2及其共激活因子EBNALP的相分离控制基因表达。
J Virol. 2020 Mar 17;94(7). doi: 10.1128/JVI.01771-19.
5
DrLLPS: a data resource of liquid-liquid phase separation in eukaryotes.DrLLPS:真核生物液-液相分离数据库。
Nucleic Acids Res. 2020 Jan 8;48(D1):D288-D295. doi: 10.1093/nar/gkz1027.
6
Biomolecular condensates in cell biology and virology: Phase-separated membraneless organelles (MLOs).细胞生物学和病毒学中的生物分子凝聚物:相分离的无膜细胞器 (MLOs)。
Anal Biochem. 2020 May 15;597:113691. doi: 10.1016/j.ab.2020.113691. Epub 2020 Mar 16.
7
Nuclear condensates of the Polycomb protein chromobox 2 (CBX2) assemble through phase separation.多梳蛋白 chromobox 2(CBX2)的核凝聚物通过相分离组装。
J Biol Chem. 2019 Feb 1;294(5):1451-1463. doi: 10.1074/jbc.RA118.006620. Epub 2018 Dec 4.
8
Liquid-liquid phase separation (LLPS) in cellular physiology and tumor biology.细胞生理学和肿瘤生物学中的液-液相分离(LLPS)
Am J Cancer Res. 2021 Aug 15;11(8):3766-3776. eCollection 2021.
9
A Drosophila insulator interacting protein suppresses enhancer-blocking function and modulates replication timing.一个果蝇绝缘子相互作用蛋白抑制增强子阻断功能并调节复制时间。
Gene. 2022 Apr 20;819:146208. doi: 10.1016/j.gene.2022.146208. Epub 2022 Jan 29.
10
Evidence for and against Liquid-Liquid Phase Separation in the Nucleus.支持和反对细胞核中液-液相分离的证据。
Noncoding RNA. 2019 Nov 1;5(4):50. doi: 10.3390/ncrna5040050.

引用本文的文献

1
Role of Assemblysomes in Cellular Stress Responses.装配体在细胞应激反应中的作用。
Wiley Interdiscip Rev RNA. 2025 Mar-Apr;16(2):e70009. doi: 10.1002/wrna.70009.
2
Conserved transcription factors coordinate synaptic gene expression through repression.保守的转录因子通过抑制作用协调突触基因表达。
bioRxiv. 2025 Feb 11:2024.10.30.621128. doi: 10.1101/2024.10.30.621128.
3
1,6-Hexanediol Is Inducing Homologous Recombination by Releasing BLM from Assemblysomes in .1,6-己二醇通过从装配体中释放 BLM 诱导同源重组。

本文引用的文献

1
Prediction of liquid-liquid phase separating proteins using machine learning.利用机器学习预测液-液相分离蛋白。
BMC Bioinformatics. 2022 Feb 15;23(1):72. doi: 10.1186/s12859-022-04599-w.
2
A Drosophila insulator interacting protein suppresses enhancer-blocking function and modulates replication timing.一个果蝇绝缘子相互作用蛋白抑制增强子阻断功能并调节复制时间。
Gene. 2022 Apr 20;819:146208. doi: 10.1016/j.gene.2022.146208. Epub 2022 Jan 29.
3
Prevalence and species distribution of the low-complexity, amyloid-like, reversible, kinked segment structural motif in amyloid-like fibrils.
Int J Mol Sci. 2024 Jan 28;25(3):1611. doi: 10.3390/ijms25031611.
4
3D chromatin interactions involving Drosophila insulators are infrequent but preferential and arise before TADs and transcription.涉及果蝇绝缘子的三维染色质相互作用很少见,但具有偏好性,且发生在拓扑相关结构域(TADs)和转录之前。
Nat Commun. 2023 Oct 21;14(1):6678. doi: 10.1038/s41467-023-42485-y.
5
Through the lens of phase separation: intrinsically unstructured protein and chromatin looping.通过相分离的视角:固有无序蛋白和染色质环。
Nucleus. 2023 Dec;14(1):2179766. doi: 10.1080/19491034.2023.2179766.
6
Nuclear architecture and the structural basis of mitotic memory.核结构与有丝分裂记忆的结构基础。
Chromosome Res. 2023 Feb 2;31(1):8. doi: 10.1007/s10577-023-09714-y.
7
Nuclear envelope, chromatin organizers, histones, and DNA: The many achilles heels exploited across cancers.核膜、染色质组织者、组蛋白和DNA:癌症中被利用的众多致命弱点。
Front Cell Dev Biol. 2022 Dec 16;10:1068347. doi: 10.3389/fcell.2022.1068347. eCollection 2022.
8
Phosphorylated histone variant γH2Av is associated with chromatin insulators in Drosophila.磷酸化组蛋白变体 γH2Av 与果蝇中的染色质绝缘子有关。
PLoS Genet. 2022 Oct 5;18(10):e1010396. doi: 10.1371/journal.pgen.1010396. eCollection 2022 Oct.
淀粉样纤维中低复杂度、淀粉样样、可逆、扭曲片段结构模体的流行率和物种分布。
J Biol Chem. 2021 Oct;297(4):101194. doi: 10.1016/j.jbc.2021.101194. Epub 2021 Sep 16.
4
Quantifying the phase separation property of chromatin-associated proteins under physiological conditions using an anti-1,6-hexanediol index.利用抗 1,6-己二醇指标定量生理条件下染色质相关蛋白的相分离特性。
Genome Biol. 2021 Aug 17;22(1):229. doi: 10.1186/s13059-021-02456-2.
5
M1BP cooperates with CP190 to activate transcription at TAD borders and promote chromatin insulator activity.M1BP 与 CP190 合作,在 TAD 边界处激活转录,并促进染色质绝缘子活性。
Nat Commun. 2021 Jul 7;12(1):4170. doi: 10.1038/s41467-021-24407-y.
6
Suppression of liquid-liquid phase separation by 1,6-hexanediol partially compromises the 3D genome organization in living cells.1,6-己二醇部分抑制液-液相分离会破坏活细胞中的三维基因组组织。
Nucleic Acids Res. 2021 Oct 11;49(18):10524-10541. doi: 10.1093/nar/gkab249.
7
Phase separation in genome organization across evolution.基因组组织在进化过程中的相分离。
Trends Cell Biol. 2021 Aug;31(8):671-685. doi: 10.1016/j.tcb.2021.03.001. Epub 2021 Mar 23.
8
Computational Screening of Phase-separating Proteins.计算筛选相分离蛋白。
Genomics Proteomics Bioinformatics. 2021 Feb;19(1):13-24. doi: 10.1016/j.gpb.2020.11.003. Epub 2021 Feb 19.
9
Reentrant liquid condensate phase of proteins is stabilized by hydrophobic and non-ionic interactions.蛋白质的折返液态凝聚相通过疏水和非离子相互作用得以稳定。
Nat Commun. 2021 Feb 17;12(1):1085. doi: 10.1038/s41467-021-21181-9.
10
A predictive coarse-grained model for position-specific effects of post-translational modifications.一种用于预测翻译后修饰位置特异性效应的粗粒度模型。
Biophys J. 2021 Apr 6;120(7):1187-1197. doi: 10.1016/j.bpj.2021.01.034. Epub 2021 Feb 12.