Suppr超能文献

最长的沉积流测量结果表明,主要河流如何有效地与深海相连。

Longest sediment flows yet measured show how major rivers connect efficiently to deep sea.

机构信息

Departments of Geography and Earth Science, Durham University, South Road, Durham, DH1 3LE, UK.

Department of Geography, Durham University, South Road, Durham, DH1 3LE, UK.

出版信息

Nat Commun. 2022 Jul 20;13(1):4193. doi: 10.1038/s41467-022-31689-3.

Abstract

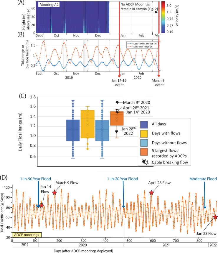
Here we show how major rivers can efficiently connect to the deep-sea, by analysing the longest runout sediment flows (of any type) yet measured in action on Earth. These seafloor turbidity currents originated from the Congo River-mouth, with one flow travelling >1,130 km whilst accelerating from 5.2 to 8.0 m/s. In one year, these turbidity currents eroded 1,338-2,675 [>535-1,070] Mt of sediment from one submarine canyon, equivalent to 19-37 [>7-15] % of annual suspended sediment flux from present-day rivers. It was known earthquakes trigger canyon-flushing flows. We show river-floods also generate canyon-flushing flows, primed by rapid sediment-accumulation at the river-mouth, and sometimes triggered by spring tides weeks to months post-flood. It is demonstrated that strongly erosional turbidity currents self-accelerate, thereby travelling much further, validating a long-proposed theory. These observations explain highly-efficient organic carbon transfer, and have important implications for hazards to seabed cables, or deep-sea impacts of terrestrial climate change.

摘要

在这里,我们通过分析地球上迄今为止测量到的最长的延伸沉积物流(任何类型),展示了主要河流如何有效地与深海相连。这些海底浊流源自刚果河口,其中一股浊流在加速过程中从 5.2 米/秒加速到 8.0 米/秒,延伸超过 1130 公里。在一年内,这些浊流从一个海底峡谷侵蚀了 1338-2675 [>535-1070] Mt 的沉积物,相当于现今河流每年悬浮沉积物通量的 19-37 [>7-15]%。已知地震引发峡谷冲刷流。我们表明,河流洪水也会引发峡谷冲刷流,其原因是河口处的泥沙快速堆积,有时还会在洪水后数周到数月引发春潮。研究表明,强烈侵蚀性的浊流会自我加速,从而行进得更远,验证了一个长期提出的理论。这些观察结果解释了高效的有机碳转移,并对海底电缆的危害或陆地气候变化对深海的影响具有重要意义。

https://cdn.ncbi.nlm.nih.gov/pmc/blobs/4980/9300715/f905a62349e3/41467_2022_31689_Fig1_HTML.jpg

文献检索

告别复杂PubMed语法,用中文像聊天一样搜索,搜遍4000万医学文献。AI智能推荐,让科研检索更轻松。

立即免费搜索

文件翻译

保留排版,准确专业,支持PDF/Word/PPT等文件格式,支持 12+语言互译。

免费翻译文档

深度研究

AI帮你快速写综述,25分钟生成高质量综述,智能提取关键信息,辅助科研写作。

立即免费体验