Suppr超能文献

脑室下区基底的新型干细胞维持成年神经发生。

A novel stem cell type at the basal side of the subventricular zone maintains adult neurogenesis.

机构信息

Department of Neurobiology, Interdisciplinary Center for Neurosciences, Heidelberg University, Heidelberg, Germany.

Helmholtz Zentrum München GmbH, Institute of Experimental Genetics, Neuherberg, Germany.

出版信息

EMBO Rep. 2022 Sep 5;23(9):e54078. doi: 10.15252/embr.202154078. Epub 2022 Jul 21.

Abstract

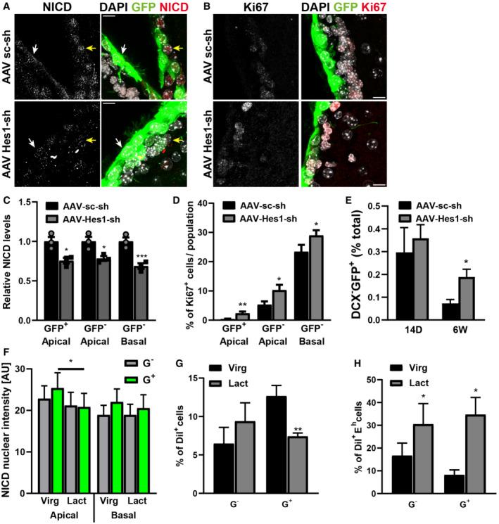
According to the current consensus, murine neural stem cells (NSCs) apically contacting the lateral ventricle generate differentiated progenitors by rare asymmetric divisions or by relocating to the basal side of the ventricular-subventricular zone (V-SVZ). Both processes will ultimately lead to the generation of adult-born olfactory bulb (OB) interneurons. In contrast to this view, we here find that adult-born OB interneurons largely derive from an additional NSC-type resident in the basal V-SVZ. Despite being both capable of self-renewal and long-term quiescence, apical and basal NSCs differ in Nestin expression, primary cilia extension and frequency of cell division. The expression of Notch-related genes also differs between the two NSC groups, and Notch activation is greatest in apical NSCs. Apical downregulation of Notch-effector Hes1 decreases Notch activation while increasing proliferation across the niche and neurogenesis from apical NSCs. Underscoring their different roles in neurogenesis, lactation-dependent increase in neurogenesis is paralleled by extra activation of basal but not apical NSCs. Thus, basal NSCs support OB neurogenesis, whereas apical NSCs impart Notch-mediated lateral inhibition across the V-SVZ.

摘要

根据目前的共识,顶端接触侧脑室的鼠神经干细胞 (NSC) 通过罕见的不对称分裂或向脑室-下脑室区 (V-SVZ) 的基底侧迁移产生分化的祖细胞。这两个过程最终都会导致成年产生的嗅球 (OB) 中间神经元的产生。与这种观点相反,我们在这里发现,成年产生的 OB 中间神经元主要来自于基底 V-SVZ 中另一种 NSC 类型。尽管都具有自我更新和长期静止的能力,但顶端和基底 NSC 在巢蛋白表达、初级纤毛延伸和细胞分裂频率上存在差异。两组 NSC 之间的 Notch 相关基因表达也存在差异,顶端 NSC 中的 Notch 激活最强。顶端 Notch 效应因子 Hes1 的下调会降低 Notch 激活,同时增加顶端 NSC 所在龛位的增殖和神经发生。这凸显了它们在神经发生中的不同作用,哺乳期依赖的神经发生增加伴随着基底但不是顶端 NSC 的额外激活。因此,基底 NSC 支持 OB 神经发生,而顶端 NSC 则在 V-SVZ 上施加 Notch 介导的侧向抑制。

https://cdn.ncbi.nlm.nih.gov/pmc/blobs/f5f2/9442324/62bd8753c177/EMBR-23-e54078-g008.jpg

文献检索

告别复杂PubMed语法,用中文像聊天一样搜索,搜遍4000万医学文献。AI智能推荐,让科研检索更轻松。

立即免费搜索

文件翻译

保留排版,准确专业,支持PDF/Word/PPT等文件格式,支持 12+语言互译。

免费翻译文档

深度研究

AI帮你快速写综述,25分钟生成高质量综述,智能提取关键信息,辅助科研写作。

立即免费体验