Suppr超能文献

历史偶然性和噬菌体诱导使微生物浮游生物群落在微观尺度上多样化。

Historical contingencies and phage induction diversify bacterioplankton communities at the microscale.

机构信息

Microbiology Graduate Program, Massachusetts Institute of Technology, Cambridge, MA 02139.

Department of Civil and Environmental Engineering, Massachusetts Institute of Technology, Cambridge, MA 02139.

出版信息

Proc Natl Acad Sci U S A. 2022 Jul 26;119(30):e2117748119. doi: 10.1073/pnas.2117748119. Epub 2022 Jul 21.

Abstract

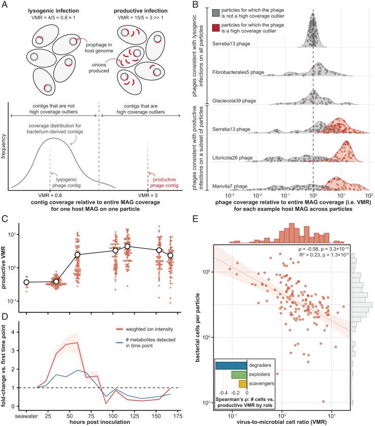
In many natural environments, microorganisms decompose microscale resource patches made of complex organic matter. The growth and collapse of populations on these resource patches unfold within spatial ranges of a few hundred micrometers or less, making such microscale ecosystems hotspots of heterotrophic metabolism. Despite the potential importance of patch-level dynamics for the large-scale functioning of heterotrophic microbial communities, we have not yet been able to delineate the ecological processes that control natural populations at the microscale. Here, we address this challenge by characterizing the natural marine communities that assembled on over 1,000 individual microscale particles of chitin, the most abundant marine polysaccharide. Using low-template shotgun metagenomics and imaging, we find significant variation in microscale community composition despite the similarity in initial species pools across replicates. Chitin-degrading taxa that were rare in seawater established large populations on a subset of particles, resulting in a wide range of predicted chitinolytic abilities and biomass at the level of individual particles. We show, through a mathematical model, that this variability can be attributed to stochastic colonization and historical contingencies affecting the tempo of growth on particles. We find evidence that one biological process leading to such noisy growth across particles is differential predation by temperate bacteriophages of chitin-degrading strains, the keystone members of the community. Thus, initial stochasticity in assembly states on individual particles, amplified through ecological interactions, may have significant consequences for the diversity and functionality of systems of microscale patches.

摘要

在许多自然环境中,微生物会分解由复杂有机物组成的微尺度资源斑块。这些资源斑块上的种群的生长和崩溃在几百微米或更小的空间范围内展开,使这些微尺度生态系统成为异养代谢的热点。尽管斑块水平动态对异养微生物群落的大规模功能具有潜在重要性,但我们尚未能够划定控制微尺度自然种群的生态过程。在这里,我们通过表征在超过 1000 个单个几丁质微尺度颗粒上组装的天然海洋群落来应对这一挑战,几丁质是最丰富的海洋多糖。使用低模板 shotgun 宏基因组学和成像技术,我们发现尽管在重复实验中初始物种库相似,但微尺度群落组成存在显著差异。在海水中很少见的几丁质降解类群在一小部分颗粒上建立了大量种群,导致个体颗粒的预测几丁质分解能力和生物量有很大差异。我们通过数学模型表明,这种可变性可以归因于随机定殖和影响颗粒上生长速度的历史偶然性。我们有证据表明,导致颗粒间这种嘈杂生长的一个生物过程是温和噬菌体对几丁质降解菌株的差异捕食,这些是群落的关键成员。因此,个体颗粒上组装状态的初始随机性通过生态相互作用放大,可能对微尺度斑块系统的多样性和功能产生重大影响。

https://cdn.ncbi.nlm.nih.gov/pmc/blobs/c26a/9335236/af4bf1824be0/pnas.2117748119fig01.jpg

文献检索

告别复杂PubMed语法,用中文像聊天一样搜索,搜遍4000万医学文献。AI智能推荐,让科研检索更轻松。

立即免费搜索

文件翻译

保留排版,准确专业,支持PDF/Word/PPT等文件格式,支持 12+语言互译。

免费翻译文档

深度研究

AI帮你快速写综述,25分钟生成高质量综述,智能提取关键信息,辅助科研写作。

立即免费体验