Suppr超能文献

苍白密螺旋体 FadL 同源物 TP0856 和 TP0858 的细胞外环在实验性梅毒兔模型中引发 IgG 抗体和 IgG 特异性 B 细胞。

Extracellular Loops of the Treponema pallidum FadL Orthologs TP0856 and TP0858 Elicit IgG Antibodies and IgG-Specific B-Cells in the Rabbit Model of Experimental Syphilis.

机构信息

Department of Medicine, UConn Health, Farmington, Connecticut, USA.

Division of Infectious Diseases, UConn Health, Farmington, Connecticut, USA.

出版信息

mBio. 2022 Aug 30;13(4):e0163922. doi: 10.1128/mbio.01639-22. Epub 2022 Jul 12.

Abstract

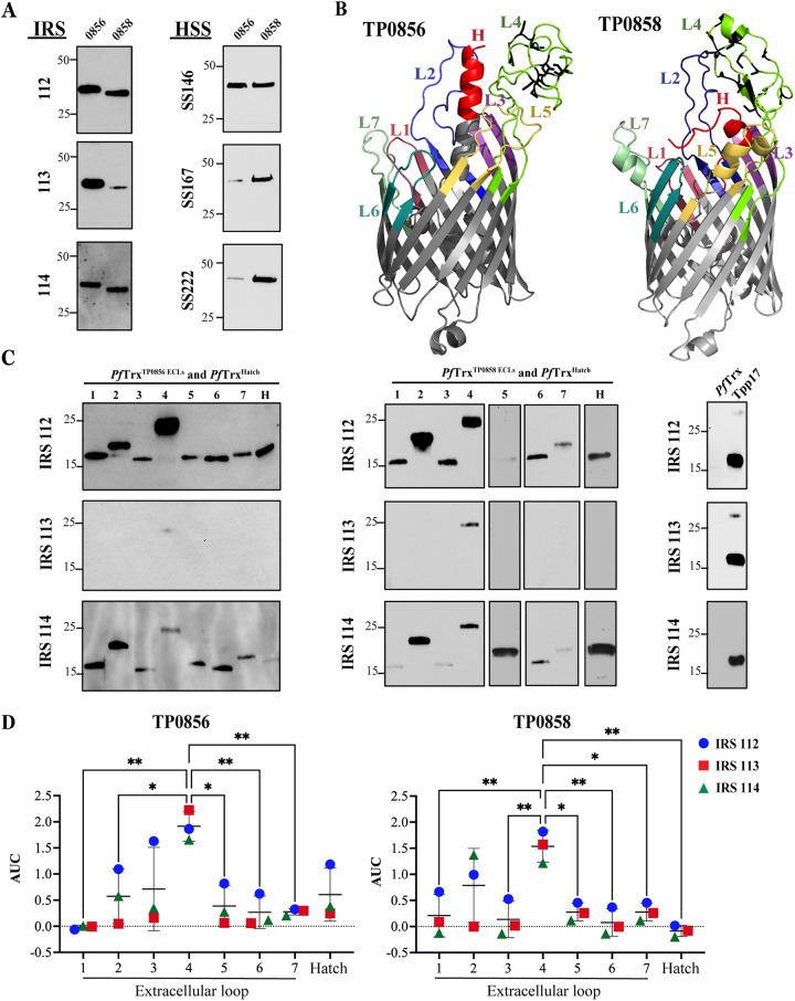
The resurgence of syphilis in the new millennium has called attention to the importance of a vaccine for global containment strategies. Studies with immune rabbit serum (IRS) indicate that a syphilis vaccine should elicit antibodies (Abs) that promote opsonophagocytosis of treponemes by activated macrophages. The availability of three-dimensional models for Treponema pallidum's () repertoire of outer membrane proteins (OMPs) provides an architectural framework for identification of candidate vaccinogens with extracellular loops (ECLs) as the targets for protective Abs. Herein, we used Pyrococcus furiosus thioredoxin (Trx) as a scaffold to display OMP ECLs to interrogate sera and peripheral blood mononuclear cells (PBMCs) from immune rabbits for ECL-specific Abs and B cells. We validated this approach using a Trx scaffold presenting ECL4 from BamA, a known opsonic target. Using scaffolds displaying ECLs of the FadL orthologs TP0856 and TP0858, we determined that ECL2 and ECL4 of both proteins are strongly antigenic. Comparison of ELISA and immunoblot results suggested that the Trx scaffolds present conformational and linear epitopes. We then used the FadL ECL2 and ECL4 Trx constructs as "hooks" to confirm the presence of ECL-specific B cells in PBMCs from immune rabbits. Our results pinpoint immunogenic ECLs of two newly discovered OMPs, while advancing the utility of the rabbit model for circumventing bottlenecks in vaccine development associated with large-scale production of folded OMPs. They also lay the groundwork for production of rabbit monoclonal Abs (MAbs) to characterize potentially protective ECL epitopes at the atomic level. Recent identification and structural modeling of Treponema pallidum's () repertoire of outer membrane proteins (OMPs) represent a critical breakthrough in the decades long quest for a syphilis vaccine. However, little is known about the antigenic nature of these β-barrel-forming OMPs and, more specifically, their surface exposed regions, the extracellular loops (ECLs). In this study, using Pyrococcus furiosus thioredoxin (Trx) as a scaffold to display OMP ECLs, we interrogated immune rabbit sera and peripheral blood mononuclear cells for the presence of antibodies (Abs) and circulating rare antigen-specific B cells. Our results pinpoint immunogenic ECLs of two newly discovered OMPs, while advancing the utility of the rabbit model for surveying the entire OMPeome for promising OMP vaccinogens. This work represents a major advancement toward characterizing potentially protective OMP ECLs and future vaccine studies. Additionally, this strategy could be applied to OMPs of nonspirochetal bacterial pathogens.

摘要

新世纪梅毒的死灰复燃引起了人们对用于全球遏制策略的疫苗的重视。用免疫兔血清(IRS)进行的研究表明,梅毒疫苗应该诱发出促进被激活的巨噬细胞吞噬梅毒螺旋体的抗体(Abs)。苍白密螺旋体()的外膜蛋白(OMP)的三维模型的出现为鉴定具有细胞外环(ECL)的候选疫苗提供了一个结构框架,作为保护性 Abs 的靶标。在此,我们使用 Pyrococcus furiosus 硫氧还蛋白(Trx)作为支架来展示 OMP ECL,以检测来自免疫兔的血清和外周血单核细胞(PBMC)中针对 ECL 的 Abs 和 B 细胞。我们使用 Trx 支架展示 BamA 中已知的调理作用靶标 OMP ECL4 来验证此方法。使用显示 TP0856 和 TP0858 的 FadL 同源物的 ECL 的支架,我们确定这两种蛋白质的 ECL2 和 ECL4 均具有很强的抗原性。ELISA 和免疫印迹结果的比较表明,Trx 支架呈现构象和线性表位。然后,我们使用 FadL ECL2 和 ECL4 Trx 构建体作为“钩子”,以确认来自免疫兔的 PBMC 中存在 ECL 特异性 B 细胞。我们的结果确定了两种新发现的 OMP 的免疫原性 ECL,同时推进了兔模型的实用性,以避免与大规模生产折叠 OMP 相关的疫苗开发瓶颈。它们还为生产兔单克隆抗体(MAb)以在原子水平上表征潜在保护性 ECL 表位奠定了基础。 最近苍白密螺旋体()外膜蛋白(OMP)的鉴定和结构建模代表了数十年寻找梅毒疫苗的重要突破。然而,对于这些β桶形成 OMP 的抗原性质,以及更具体地说,它们的表面暴露区域,细胞外环(ECL),知之甚少。在这项研究中,我们使用 Pyrococcus furiosus 硫氧还蛋白(Trx)作为支架来展示 OMP ECL,以检测免疫兔血清和外周血单核细胞中是否存在抗体(Abs)和循环的稀有抗原特异性 B 细胞。我们的结果确定了两种新发现的 OMP 的免疫原性 ECL,同时推进了兔模型的实用性,以调查整个 OMPeome 中具有希望的 OMP 疫苗的情况。这项工作代表了朝着表征潜在保护性 OMP ECL 以及未来疫苗研究迈出的重要一步。此外,该策略可应用于非疏螺旋体细菌病原体的 OMP。

https://cdn.ncbi.nlm.nih.gov/pmc/blobs/69b1/9426418/a31661a72902/mbio.01639-22-f001.jpg

文献AI研究员

20分钟写一篇综述,助力文献阅读效率提升50倍。

立即体验

用中文搜PubMed

大模型驱动的PubMed中文搜索引擎

马上搜索

文档翻译

学术文献翻译模型,支持多种主流文档格式。

立即体验