Laboratory of Clinical and Experimental Immunology, IRCCS Humanitas Research Hospital, Rozzano, Milan, Italy.
Department of Medical Biotechnologies and Translational Medicine, University of Milan, Milan, Italy.
J Immunother Cancer. 2022 Jul;10(7). doi: 10.1136/jitc-2022-004579.
More than 50% of all patients with colorectal cancer (CRC) develop liver metastases (CLM), a clinical condition characterized by poor prognosis and lack of reliable prognostic markers. Vδ1 cells are a subset of tissue-resident gamma delta (γδ) T lymphocytes endowed with a broad array of antitumor functions and showing a natural high tropism for the liver. However, little is known about their impact in the clinical outcomes of CLM.
We isolated human γδ T cells from peripheral blood (PB) and peritumoral (PT) tissue of 93 patients undergone surgical procedures to remove CLM. The phenotype of freshly purified γδ T cells was assessed by multiparametric flow cytometry, the transcriptional profiles by single cell RNA-sequencing, the functional annotations by Gene Ontology enrichment analyses and the clonotype by γδ T cell receptor (TCR)-sequencing.
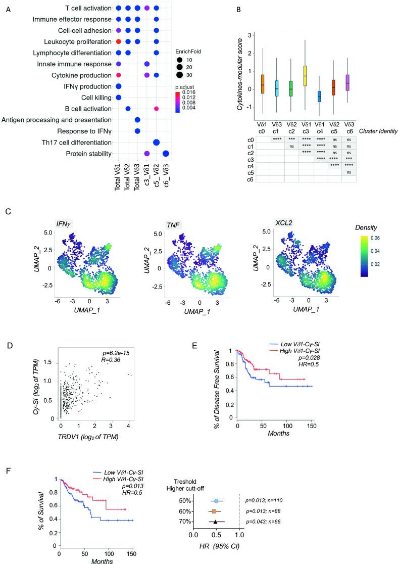
The microenvironment of CLM is characterized by a heterogeneous immune infiltrate comprising different subsets of γδ tumor-infiltrating lymphocytes (TILs) able to egress the liver and re-circulate in PB. Vδ1 T cells represent the largest population of γδ TILs within the PT compartment of CLM that is greatly enriched in Vδ1 T effector (T) cells expressing constitutive high levels of CD69. These Vδ1 CD69 TILs express a distinct phenotype and transcriptional signature, show high antitumor potential and correlate with better patient clinical outcomes in terms of lower numbers of liver metastatic lesions and longer overall survival (OS). Moreover, intrahepatic CD69 Vδ1 TILs can egress CLM tissue to re-circulate in PB, where they retain a phenotype, transcriptional signature and TCR clonal repertoires resembling their liver origin. Importantly, even the increased frequencies of the CD69 terminally differentiated (T) Vδ1 cells in PB of patients with CLM significantly correlate with longer OS. The positive prognostic score of high frequencies of CD69 T Vδ1 cells in PB is independent from the neoadjuvant chemotherapy and immunotherapy regimens administered to patients with CLM prior surgery.
The enrichment of tissue-resident CD69 Vδ1 T cells re-circulating at high frequencies in PB of patients with CLM limits tumor progression and represents a new important clinical tool to either predict the natural history of CLM or develop alternative therapeutic protocols of cellular therapies.
超过 50%的结直肠癌(CRC)患者会发展为肝转移(CLM),这是一种预后不良且缺乏可靠预后标志物的临床病症。Vδ1 细胞是组织驻留 γδ(γδ)T 淋巴细胞的一个亚群,具有广泛的抗肿瘤功能,并表现出对肝脏的天然高趋向性。然而,人们对其在 CLM 临床结局中的影响知之甚少。
我们从 93 例接受手术切除 CLM 的患者的外周血(PB)和肿瘤旁(PT)组织中分离出人 γδ T 细胞。通过多参数流式细胞术评估新鲜纯化的 γδ T 细胞的表型,通过单细胞 RNA 测序评估转录谱,通过基因本体富集分析评估功能注释,通过 γδ T 细胞受体(TCR)测序评估克隆型。
CLM 的微环境特征是免疫浸润的异质性,包括不同亚群的 γδ 肿瘤浸润淋巴细胞(TIL),这些 TIL 能够从肝脏逸出并在 PB 中再循环。Vδ1 T 细胞是 CLM 的 PT 区中最大的 γδ TIL 群体,其中富含表达组成性高水平 CD69 的 Vδ1 T 效应(T)细胞。这些 Vδ1 CD69 TIL 表达独特的表型和转录特征,具有高抗肿瘤潜能,并与患者的临床结局相关,表现为较少的肝转移病灶和更长的总生存期(OS)。此外,肝内 CD69 Vδ1 TIL 可以从 CLM 组织逸出并在 PB 中再循环,在 PB 中它们保持类似于肝脏起源的表型、转录特征和 TCR 克隆谱。重要的是,即使 CLM 患者 PB 中 CD69 终末分化(T)Vδ1 细胞的频率增加,也与更长的 OS 显著相关。PB 中 CD69 T Vδ1 细胞高频率的阳性预后评分独立于 CLM 患者手术前接受的新辅助化疗和免疫治疗方案。
在 CLM 患者 PB 中高频循环的组织驻留 CD69 Vδ1 T 细胞的富集限制了肿瘤的进展,这是一种新的重要临床工具,可以预测 CLM 的自然史,或开发细胞治疗的替代治疗方案。