Centre de Recherche en Cancérologie de Marseille (CRCM), Parc Scientifique et Technologique de Luminy, INSERM U1068, CNRS UMR 7258, Institut Paoli-Calmettes, Aix-Marseille Université, Marseille, France.
Chongqing Key Laboratory of Natural Product Synthesis and Drug Research, School of Pharmaceutical Sciences, Chongqing University, Chongqing, PR China.
Commun Biol. 2022 Jul 22;5(1):732. doi: 10.1038/s42003-022-03705-1.
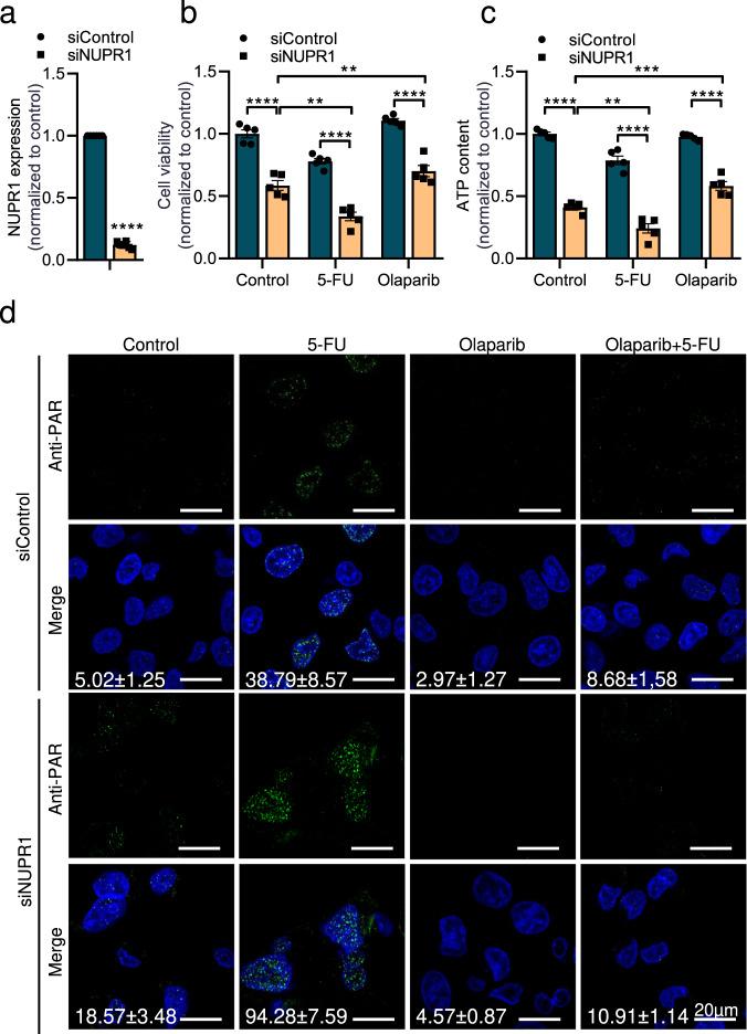
Proteomic, cellular and biochemical analysis of the stress protein NUPR1 reveals that it binds to PARP1 into the nucleus and inhibits PARP1 activity in vitro. Mutations on residues Ala33 or Thr68 of NUPR1 or treatment with its inhibitor ZZW-115 inhibits this effect. PARylation induced by 5-fluorouracil (5-FU) treatment is strongly enhanced by ZZW-115 and associated with a decrease of NAD/NADH ratio and rescued by the PARP inhibitor olaparib. Cell death induced by ZZW-115 treatment of pancreas cancer-derived cells is rescued by olaparib and improved with PARG inhibitor PDD00017273. The mitochondrial catastrophe induced by ZZW-115 treatment or by genetic inactivation of NUPR1 is associated to a hyperPARylation of the mitochondria, disorganization of the mitochondrial network, mitochondrial membrane potential decrease, and with increase of superoxide production, intracellular level of reactive oxygen species (ROS) and cytosolic levels of Ca. These features are rescued by olaparib or NAD precursor nicotinamide mononucleotide in a dose-dependent manner and partially by antioxidants treatments. In conclusion, inactivation of NUPR1 induces a hyperPARylation, which in turn, induces a mitochondrial catastrophe and consequently a cell death through a non-canonical Parthanatos, since apoptosis inducing-factor (AIF) is not translocated out of the mitochondria.
应激蛋白 NUPR1 的蛋白质组学、细胞和生化分析表明,它与 PARP1 结合进入细胞核,并在体外抑制 PARP1 活性。NUPR1 上的 Ala33 或 Thr68 残基的突变或用其抑制剂 ZZW-115 处理会抑制这种效应。5-氟尿嘧啶(5-FU)处理诱导的 PARylation 被 ZZW-115 强烈增强,并与 NAD/NADH 比值下降有关,可被 PARP 抑制剂奥拉帕利挽救。ZZW-115 处理胰腺癌细胞系诱导的细胞死亡可被奥拉帕利挽救,并可通过 PARG 抑制剂 PDD00017273 得到改善。ZZW-115 处理或 NUPR1 基因失活诱导的线粒体灾难与线粒体的高度 PARylation、线粒体网络的紊乱、线粒体膜电位下降以及超氧化物产生增加、细胞内活性氧(ROS)水平和细胞质 Ca 水平升高有关。这些特征可被奥拉帕利或 NAD 前体烟酰胺单核苷酸以剂量依赖性方式挽救,部分可被抗氧化剂处理挽救。总之,NUPR1 的失活诱导了高度的 PARylation,进而通过非典型的 Parthanatos 诱导线粒体灾难和随后的细胞死亡,因为凋亡诱导因子(AIF)没有从线粒体中转位出来。