Suppr超能文献

利用转录组测序探索去分化细胞和形成层分生细胞中吲哚生物碱差异生物合成的机制

Exploration of the Mechanisms of Differential Indole Alkaloid Biosynthesis in Dedifferentiated and Cambial Meristematic Cells of Using Transcriptome Sequencing.

作者信息

Zhou Pengfei, Chen Mingxiang

机构信息

School of Basic Medical Science, Guangdong Medical University, Dongguan, China.

School of Pharmacy, Guangdong Medical University, Dongguan, China.

出版信息

Front Genet. 2022 Jun 30;13:867064. doi: 10.3389/fgene.2022.867064. eCollection 2022.

Abstract

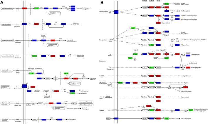
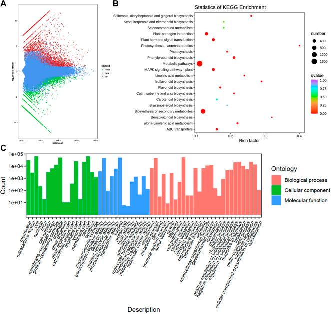
produces terpenoid indole alkaloids (TIAs) of high medicinal importance. The current research focuses on finding an efficient production system such as cell suspension cultures for high TIA concentrations. cambial meristematic cells (CMCs) offer multiple advantages over dedifferentiated cells (DDCs) regarding growth, homogeneity, and shear resistance. Our lab has established a CMC culture system induced by cambium. We determined the concentrations of TIAs in CMCs and DDCs. CMCs produced significantly higher concentrations of total alkaloids, vindoline, vinblastine, catharanthine, and ajmalicine as compared to DDCs. We then performed Illumina HiSeq transcriptome sequencing of CMCs and DDCs and explored the differential transcriptomic signatures. Of the 96,004 unigenes, 9,564 were differentially expressed between the 2 cell suspension types. These differentially expressed genes (DEGs) were enriched in 137 KEGG pathways. Most importantly, genes from the indole alkaloid biosynthesis and the upstream pathways i.e., tryptophan metabolism, monoterpenoid biosynthesis, tropane, piperidine, and pyridine alkaloid biosynthesis, and terpenoid backbone biosynthesis showed differential transcriptomic signatures. Remarkably, the expression of genes associated with plant hormone biosynthesis, signaling, and MAPK signaling pathways was relatable to the different TIA concentrations in CMCs and DDCs. These results put forward multiple target genes, transcription factors, and regulators to develop a large-scale TIA production system using CMCs.

摘要

能产生具有高度药用价值的萜类吲哚生物碱(TIAs)。目前的研究集中在寻找一种高效的生产系统,如用于高浓度TIAs的细胞悬浮培养。形成层分生细胞(CMCs)在生长、同质性和抗剪切性方面比去分化细胞(DDCs)具有多种优势。我们实验室建立了由形成层诱导的CMCs培养系统。我们测定了CMCs和DDCs中TIAs的浓度。与DDCs相比,CMCs产生的总生物碱、长春质碱、长春碱、长春花碱和阿吗碱浓度显著更高。然后,我们对CMCs和DDCs进行了Illumina HiSeq转录组测序,并探索了差异转录组特征。在96,004个单基因中,有9,564个在两种细胞悬浮类型之间差异表达。这些差异表达基因(DEGs)富集在137条KEGG通路中。最重要的是,来自吲哚生物碱生物合成及其上游通路,即色氨酸代谢、单萜生物合成、托烷、哌啶和吡啶生物碱生物合成以及萜类骨架生物合成的基因显示出差异转录组特征。值得注意的是,与植物激素生物合成、信号传导和MAPK信号通路相关的基因表达与CMCs和DDCs中不同的TIA浓度相关。这些结果提出了多个靶基因、转录因子和调节因子,以开发一种使用CMCs的大规模TIA生产系统。

https://cdn.ncbi.nlm.nih.gov/pmc/blobs/8638/9305860/4ee2ee098e5d/fgene-13-867064-g001.jpg

文献检索

告别复杂PubMed语法,用中文像聊天一样搜索,搜遍4000万医学文献。AI智能推荐,让科研检索更轻松。

立即免费搜索

文件翻译

保留排版,准确专业,支持PDF/Word/PPT等文件格式,支持 12+语言互译。

免费翻译文档

深度研究

AI帮你快速写综述,25分钟生成高质量综述,智能提取关键信息,辅助科研写作。

立即免费体验