Suppr超能文献

六味地黄丸通过直接改变系膜细胞来源的外泌体功能和分泌来抑制足细胞损伤并减轻IgA肾病。

Liuwei Dihuang Pills Inhibit Podocyte Injury and Alleviate IgA Nephropathy by Directly Altering Mesangial Cell-Derived Exosome Function and Secretion.

作者信息

Zhu Xiaodong, Shen Xiaogang, Lin Bo, Fang Jiaxi, Jin Juan, He Qiang

机构信息

Bengbu Medical College, Bengbu, China.

Urology and Nephrology Center, Department of Nephrology, Zhejiang Provincial People's Hospital (Affiliated People's Hospital, Hangzhou Medical College), Hangzhou, China.

出版信息

Front Pharmacol. 2022 Jul 11;13:889008. doi: 10.3389/fphar.2022.889008. eCollection 2022.

Abstract

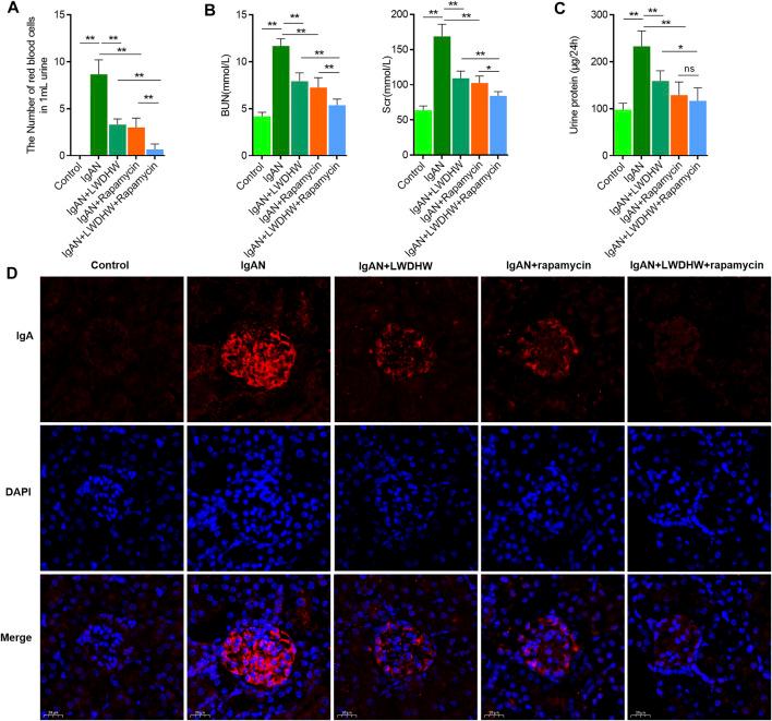
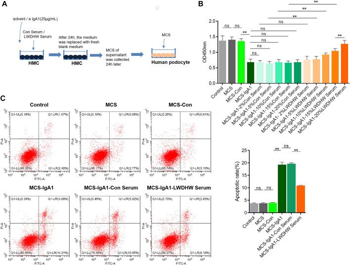
Immunoglobulin A nephropathy (IgAN) is the most common glomerular disease worldwide. Its pathological features include IgA immune complex deposition, accompanied by mesangial cell proliferation and mesangial matrix expansion. This study was conducted to investigate the effects of Liuwei Dihuang pills (LWDHW) on IgAN in mice and human podocytes, as well as to determine their underlying mechanisms of action. For experiments, podocytes were exposed to the human mesangial cell culture medium supernatant of glomerular cells treated with aggregated IgA1 (aIgA1) and LWDHW-containing serum. Cell viability and the proportion of positive cells were evaluated using CCK-8 and flow apoptosis kits, respectively. The cells were collected for western blot analysis. Twenty-four mice with IgAN induced by oral bovine serum albumin administration combined with tail vein injection of staphylococcal enterotoxin B were randomly divided into four groups of six mice each: untreated model group, model + LWDHW group, model + rapamycin group, and model + LWDHW + rapamycin group. The normal control group contained six mice. The red blood cell count in the urine, urine protein, blood urea nitrogen, serum creatinine, and IgA deposition were determined, and TUNEL and western blotting were performed in the mouse kidney tissues. experiments showed that LWDHW promoted autophagy by regulating the PI3K/Akt/mTOR signalling pathway and improved the damage to podocytes caused by the aIgA1-treated mesangial cell supernatant. This study demonstrates the effectiveness of LWDHW for treating IgAN. In the animal experiments, LWDHW significantly reduced the urine red blood cell count, serum creatinine and urea nitrogen contents, and 24 h urinary protein function and improved IgA deposition in the kidney tissues, glomerular volume, glomerular cell proliferation and polysaccharide deposition, and glomerular cell apoptosis. The pills also reversed the changes in the LC3II/I ratio and p62 content in the kidney tissues. The combination of LWDHW and rapamycin showed stronger inhibitory effects compared to those of LWDHW or rapamycin alone. LWDHW may improve regulation of the PI3K-Akt-mTOR pathway and inhibit autophagy in podocytes, as well as alleviate IgA nephropathy by directly altering mesangial cell exosomes.

摘要

免疫球蛋白A肾病(IgAN)是全球最常见的肾小球疾病。其病理特征包括IgA免疫复合物沉积,伴有系膜细胞增殖和系膜基质扩张。本研究旨在探讨六味地黄丸(LWDHW)对小鼠和人足细胞IgAN的影响,并确定其潜在作用机制。在实验中,将足细胞暴露于用聚集IgA1(aIgA1)和含LWDHW血清处理的肾小球细胞的人系膜细胞培养基上清液中。分别使用CCK-8和流式凋亡试剂盒评估细胞活力和阳性细胞比例。收集细胞进行蛋白质印迹分析。将24只通过口服牛血清白蛋白联合尾静脉注射葡萄球菌肠毒素B诱导IgAN的小鼠随机分为四组,每组6只:未处理模型组、模型+LWDHW组、模型+雷帕霉素组和模型+LWDHW+雷帕霉素组。正常对照组有6只小鼠。测定尿中红细胞计数、尿蛋白、血尿素氮、血清肌酐和IgA沉积,并在小鼠肾组织中进行TUNEL和蛋白质印迹分析。实验表明,LWDHW通过调节PI3K/Akt/mTOR信号通路促进自噬,并改善由aIgA1处理的系膜细胞上清液对足细胞造成的损伤。本研究证明了LWDHW治疗IgAN的有效性。在动物实验中,LWDHW显著降低了尿红细胞计数、血清肌酐和尿素氮含量以及24小时尿蛋白功能,并改善了肾组织中的IgA沉积、肾小球体积、肾小球细胞增殖和多糖沉积以及肾小球细胞凋亡。该药丸还逆转了肾组织中LC3II/I比值和p62含量的变化。与单独使用LWDHW或雷帕霉素相比,LWDHW与雷帕霉素联合使用显示出更强的抑制作用。LWDHW可能改善PI3K-Akt-mTOR途径的调节并抑制足细胞中的自噬,以及通过直接改变系膜细胞外泌体来减轻IgA肾病。

https://cdn.ncbi.nlm.nih.gov/pmc/blobs/8dd4/9309816/16a940622bac/fphar-13-889008-g001.jpg

文献检索

告别复杂PubMed语法,用中文像聊天一样搜索,搜遍4000万医学文献。AI智能推荐,让科研检索更轻松。

立即免费搜索

文件翻译

保留排版,准确专业,支持PDF/Word/PPT等文件格式,支持 12+语言互译。

免费翻译文档

深度研究

AI帮你快速写综述,25分钟生成高质量综述,智能提取关键信息,辅助科研写作。

立即免费体验