Suppr超能文献

用工程磷脂酶 A/酰基转移酶使线粒体和过氧化物酶体等细胞内细胞器去功能化。

Defunctionalizing intracellular organelles such as mitochondria and peroxisomes with engineered phospholipase A/acyltransferases.

机构信息

Johns Hopkins University School of Medicine, Department of Cell Biology, Baltimore, MD, 21205, USA.

Johns Hopkins University School of Medicine, Center for Cell Dynamics, Baltimore, MD, 21205, USA.

出版信息

Nat Commun. 2022 Jul 29;13(1):4413. doi: 10.1038/s41467-022-31946-5.

Abstract

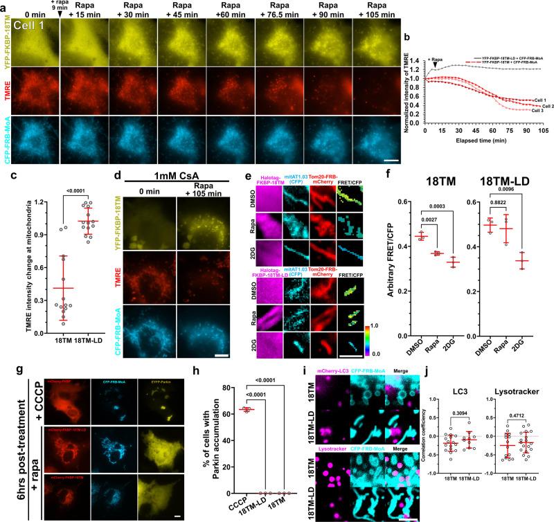
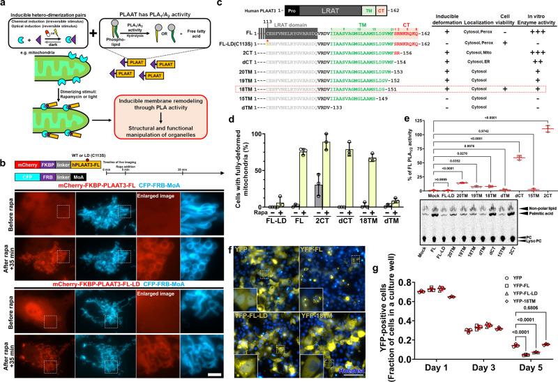
Organelles vitally achieve multifaceted functions to maintain cellular homeostasis. Genetic and pharmacological approaches to manipulate individual organelles are powerful in probing their physiological roles. However, many of them are either slow in action, limited to certain organelles, or rely on toxic agents. Here, we design a generalizable molecular tool utilizing phospholipase A/acyltransferases (PLAATs) for rapid defunctionalization of organelles via remodeling of the membrane phospholipids. In particular, we identify catalytically active PLAAT truncates with minimal unfavorable characteristics. Chemically-induced translocation of the optimized PLAAT to the mitochondria surface results in their rapid deformation in a phospholipase activity dependent manner, followed by loss of luminal proteins as well as dissipated membrane potential, thus invalidating the functionality. To demonstrate wide applicability, we then adapt the molecular tool in peroxisomes, and observe leakage of matrix-resident functional proteins. The technique is compatible with optogenetic control, viral delivery and operation in primary neuronal cultures. Due to such versatility, the PLAAT strategy should prove useful in studying organelle biology of diverse contexts.

摘要

细胞器对于维持细胞内环境稳定发挥着至关重要的作用,实现着多种多样的功能。通过遗传和药理学方法来操控特定细胞器,是探究其生理功能的有力手段。然而,这些方法要么作用缓慢,要么只能局限于特定细胞器,或者依赖于有毒试剂。在这里,我们设计了一种可推广的分子工具,利用磷脂酶 A/酰基转移酶(PLAATs)通过重塑膜磷脂来快速实现细胞器的功能失活。具体来说,我们找到了具有最小不利特征的催化活性 PLAAT 截断体。化学诱导优化后的 PLAAT 转移到线粒体表面,导致线粒体在磷脂酶活性依赖性下迅速变形,随后内腔蛋白丢失以及膜电位耗散,从而使细胞器功能丧失。为了证明其广泛适用性,我们将该分子工具应用于过氧化物酶体,并观察到基质驻留功能性蛋白的泄漏。该技术与光遗传学控制、病毒传递以及原代神经元培养兼容。由于这种多功能性,PLAAT 策略应该有助于研究不同背景下的细胞器生物学。

https://cdn.ncbi.nlm.nih.gov/pmc/blobs/b785/9338259/92f42a2ed531/41467_2022_31946_Fig1_HTML.jpg

文献检索

告别复杂PubMed语法,用中文像聊天一样搜索,搜遍4000万医学文献。AI智能推荐,让科研检索更轻松。

立即免费搜索

文件翻译

保留排版,准确专业,支持PDF/Word/PPT等文件格式,支持 12+语言互译。

免费翻译文档

深度研究

AI帮你快速写综述,25分钟生成高质量综述,智能提取关键信息,辅助科研写作。

立即免费体验