Suppr超能文献

卡波西肉瘤相关疱疹病毒 RTA 通过劫持泛素-蛋白酶体系统拮抗 SMC5/6 复合物诱导的病毒染色质紧缩。

KSHV RTA antagonizes SMC5/6 complex-induced viral chromatin compaction by hijacking the ubiquitin-proteasome system.

机构信息

State Key Laboratory of Virology, College of Life Sciences, Wuhan University, Wuhan, China.

Department of Infectious Diseases, Frontier Science Center for Immunology and Metabolism, Medical Research Institute, Zhongnan Hospital of Wuhan University, Wuhan University, Wuhan, China.

出版信息

PLoS Pathog. 2022 Aug 1;18(8):e1010744. doi: 10.1371/journal.ppat.1010744. eCollection 2022 Aug.

Abstract

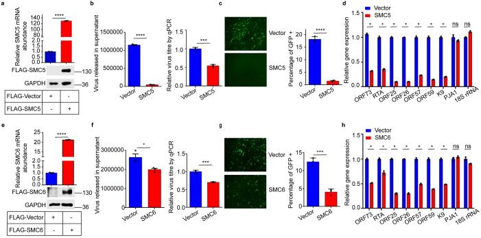
Kaposi's sarcoma-associated herpesvirus (KSHV) is a double-stranded DNA virus with the capacity to establish life-long latent infection. During latent infection, the viral genome persists as a circular episome that associates with cellular histones and exists as a nonintegrated minichromosome in the nucleus of infected cells. Chromatin structure and epigenetic programming are required for the proper control of viral gene expression and stable maintenance of viral DNA. However, there is still limited knowledge regarding how the host regulates the chromatin structure and maintenance of episomal DNA. Here, we found that the cellular protein structural maintenance of chromosome (SMC) complex SMC5/6 recognizes and associates with the KSHV genome to inhibit its replication. The SMC5/6 complex can bind to the KSHV genome and suppress KSHV gene transcription by condensing the viral chromatin and creating a repressive chromatin structure. Correspondingly, KSHV employs an antagonistic strategy by utilizing the viral protein RTA to degrade the SMC5/6 complex and antagonize the inhibitory effect of this complex on viral gene transcription. Interestingly, this antagonistic mechanism of RTA is evolutionarily conserved among γ-herpesviruses. Our work suggests that the SMC5/6 complex is a new host factor that restricts KSHV replication.

摘要

卡波氏肉瘤相关疱疹病毒(KSHV)是一种具有建立终身潜伏感染能力的双链 DNA 病毒。在潜伏感染期间,病毒基因组以环状染色体外体的形式存在,与细胞组蛋白结合,并以非整合的微小染色体形式存在于感染细胞的核内。染色质结构和表观遗传编程是病毒基因表达的适当控制和病毒 DNA 稳定维持所必需的。然而,关于宿主如何调节染色体外 DNA 的染色质结构和维持,仍然知之甚少。在这里,我们发现细胞蛋白结构维持染色体(SMC)复合物 SMC5/6 识别并与 KSHV 基因组结合,以抑制其复制。SMC5/6 复合物可以结合 KSHV 基因组,并通过浓缩病毒染色质和创建抑制性染色质结构来抑制 KSHV 基因转录。相应地,KSHV 采用一种拮抗策略,利用病毒蛋白 RTA 降解 SMC5/6 复合物,拮抗该复合物对病毒基因转录的抑制作用。有趣的是,RTA 的这种拮抗机制在γ疱疹病毒中是保守的。我们的工作表明,SMC5/6 复合物是限制 KSHV 复制的新宿主因子。

https://cdn.ncbi.nlm.nih.gov/pmc/blobs/ac73/9371351/175f54fd55f6/ppat.1010744.g001.jpg

文献检索

告别复杂PubMed语法,用中文像聊天一样搜索,搜遍4000万医学文献。AI智能推荐,让科研检索更轻松。

立即免费搜索

文件翻译

保留排版,准确专业,支持PDF/Word/PPT等文件格式,支持 12+语言互译。

免费翻译文档

深度研究

AI帮你快速写综述,25分钟生成高质量综述,智能提取关键信息,辅助科研写作。

立即免费体验