Suppr超能文献

长链非编码 RNA GAS5 通过 miRNA-31-5p/NAT8L 轴促进精脒诱导的肺动脉内皮细胞自噬在 CTEPH 患者中。

LncRNA GAS5 promotes spermidine‑induced autophagy through the miRNA‑31‑5p/NAT8L axis in pulmonary artery endothelial cells of patients with CTEPH.

机构信息

Department of Cardiovascular Medicine, Cangzhou Central Hospital, Cangzhou, Hebei 061001, P.R. China.

出版信息

Mol Med Rep. 2022 Oct;26(4). doi: 10.3892/mmr.2022.12813. Epub 2022 Aug 3.

Abstract

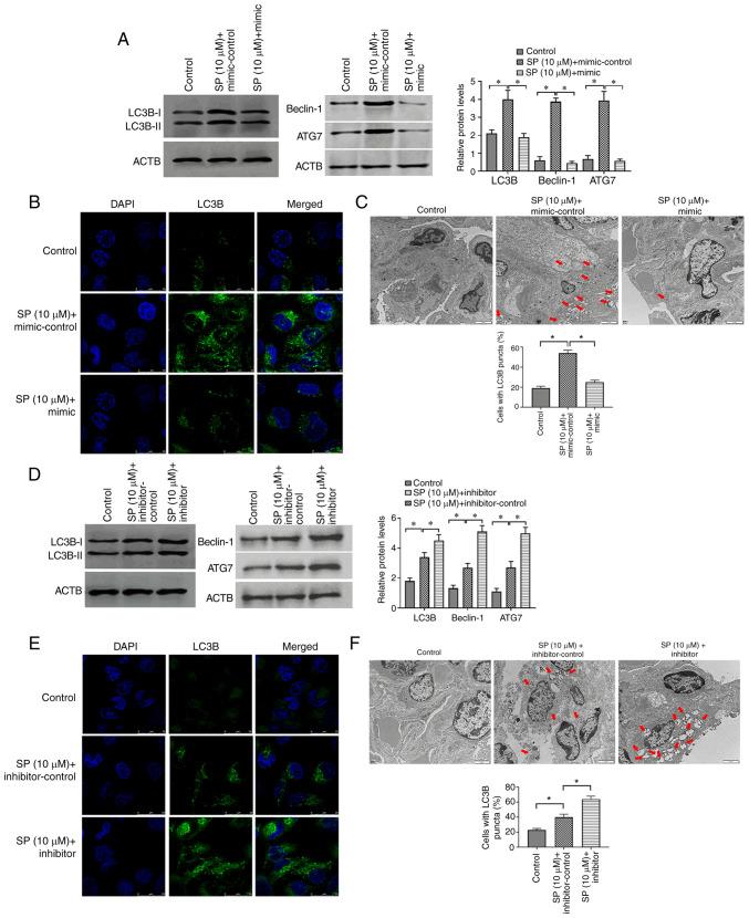
Chronic thromboembolic pulmonary hypertension (CTEPH) is a leading cause of pulmonary hypertension. The present study investigated the mechanisms of long non‑coding RNA growth arrest‑specific transcript 5 (GAS5) on spermidine (SP)‑induced autophagy. Pulmonary artery endothelial cells (PAECs) were collected from patients with CTEPH and the rat model. Immunofluorescence, Western blots, reverse transcription‑quantitative polymerase chain reaction, bioinformatics, rapid amplification of cDNA ends assays, luciferase reporter assays, RNA‑binding protein immunoprecipitation assays, GFP‑LC3 adenoviruses, tfLC3 assays and transmission electron microscopy were performed. The results revealed that SP‑induced autophagy increased GAS5 in PAECs. The upregulation of GAS5 enhanced and the downregulation of GAS5 reversed the roles of SP in PAECs. Furthermore, GAS5 promoted SP‑induced autophagy in PAECs by targeting miRNA‑31‑5p. The miRNA‑31‑5p mimic suppressed and the inhibitor promoted SP‑induced autophagy. Furthermore, N‑Acetyltransferase 8 Like (NAT8L) was a target gene of miRNA‑31‑5p and knockdown of NAT8L inhibited the autophagic levels of PAECs. , SP treatment decreased miRNA‑31‑5p and increased NAT8L levels, which was reversed by the knockdown of GAS5. The downregulation of GAS5 abolished the stimulatory role of SP in PAECs of CTEPH rats. In conclusion, GAS5 promoted SP‑induced autophagy through miRNA‑31‑5p/NAT8L signaling pathways in vitro and in vivo and GAS5 may be a promising molecular marker for therapies of CTEPH.1.

摘要

慢性血栓栓塞性肺动脉高压(CTEPH)是肺动脉高压的主要原因。本研究探讨了长链非编码 RNA 生长停滞特异性转录物 5(GAS5)在亚精胺(SP)诱导自噬中的作用机制。收集 CTEPH 患者和大鼠模型的肺动脉内皮细胞(PAEC)。进行免疫荧光、Western blot、逆转录-定量聚合酶链反应、生物信息学、快速扩增 cDNA 末端分析、荧光素酶报告基因分析、RNA 结合蛋白免疫沉淀分析、GFP-LC3 腺病毒、tfLC3 分析和透射电子显微镜检查。结果显示,SP 诱导的自噬增加了 PAEC 中的 GAS5。上调 GAS5 增强,下调 GAS5 逆转了 SP 在 PAEC 中的作用。此外,GAS5 通过靶向 miRNA-31-5p 促进 SP 诱导的自噬。miRNA-31-5p 模拟物抑制,抑制剂促进 SP 诱导的自噬。此外,N-乙酰转移酶 8 样(NAT8L)是 miRNA-31-5p 的靶基因,NAT8L 敲低抑制 PAEC 的自噬水平。SP 处理降低了 miRNA-31-5p 并增加了 NAT8L 水平,GAS5 的敲低逆转了这一现象。GAS5 的下调消除了 SP 在 CTEPH 大鼠 PAEC 中的刺激作用。总之,GAS5 通过体外和体内的 miRNA-31-5p/NAT8L 信号通路促进 SP 诱导的自噬,GAS5 可能是 CTEPH 治疗的有前途的分子标志物。

https://cdn.ncbi.nlm.nih.gov/pmc/blobs/fc22/9434988/668bcd1f0a92/mmr-26-04-12813-g00.jpg

文献检索

告别复杂PubMed语法,用中文像聊天一样搜索,搜遍4000万医学文献。AI智能推荐,让科研检索更轻松。

立即免费搜索

文件翻译

保留排版,准确专业,支持PDF/Word/PPT等文件格式,支持 12+语言互译。

免费翻译文档

深度研究

AI帮你快速写综述,25分钟生成高质量综述,智能提取关键信息,辅助科研写作。

立即免费体验