• 文献检索
  • 文档翻译
  • 深度研究
  • 学术资讯
  • Suppr Zotero 插件Zotero 插件
  • 邀请有礼
  • 套餐&价格
  • 历史记录
应用&插件
Suppr Zotero 插件Zotero 插件浏览器插件Mac 客户端Windows 客户端微信小程序
定价
高级版会员购买积分包购买API积分包
服务
文献检索文档翻译深度研究API 文档MCP 服务
关于我们
关于 Suppr公司介绍联系我们用户协议隐私条款
关注我们

Suppr 超能文献

核心技术专利:CN118964589B侵权必究
粤ICP备2023148730 号-1Suppr @ 2026

文献检索

告别复杂PubMed语法,用中文像聊天一样搜索,搜遍4000万医学文献。AI智能推荐,让科研检索更轻松。

立即免费搜索

文件翻译

保留排版,准确专业,支持PDF/Word/PPT等文件格式,支持 12+语言互译。

免费翻译文档

深度研究

AI帮你快速写综述,25分钟生成高质量综述,智能提取关键信息,辅助科研写作。

立即免费体验

IFN-γ和脂多糖通过H3K27乙酰化诱导单核细胞中CCL2的协同表达。

IFN-γ and LPS Induce Synergistic Expression of CCL2 in Monocytic Cells via H3K27 Acetylation.

作者信息

Akhter Nadeem, Kochumon Shihab, Hasan Amal, Wilson Ajit, Nizam Rasheeba, Al Madhoun Ashraf, Al-Rashed Fatema, Arefanian Hossein, Alzaid Fawaz, Sindhu Sardar, Al-Mulla Fahd, Ahmad Rasheed

机构信息

Immunology & Microbiology Department, Dasman Diabetes Institute, Kuwait City, Kuwait.

Genetics & Bioinformatics, Dasman Diabetes Institute, Kuwait City, Kuwait.

出版信息

J Inflamm Res. 2022 Jul 27;15:4291-4302. doi: 10.2147/JIR.S368352. eCollection 2022.

DOI:10.2147/JIR.S368352
PMID:35923906
原文链接:https://pmc.ncbi.nlm.nih.gov/articles/PMC9343018/
Abstract

BACKGROUND

Overexpression of CCL2 (MCP-1) has been implicated in pathogenesis of metabolic conditions, such as obesity and T2D. However, the mechanisms leading to increased CCL2 expression in obesity are not fully understood. Since both IFN-γ and LPS levels are found to be elevated in obesity and shown to be involved in the regulation of metabolic inflammation and insulin resistance, we investigated whether these two agents could synergistically trigger the expression of CCL2 in obesity.

METHODS

Monocytes (Human monocytic THP-1 cells) were stimulated with IFN-γ and LPS. CCL2 gene expression was determined by real-time RT-PCR. CCL2 protein was determined by ELISA. Signaling pathways were identified by using epigenetic inhibitors and STAT1 siRNA. Acetylation of H3K27 was analyzed by Western blotting. The acetylation level of histone H3K27 in the transcriptional initiation region of CCL2 gene was determined by ChIP-qPCR.

RESULTS

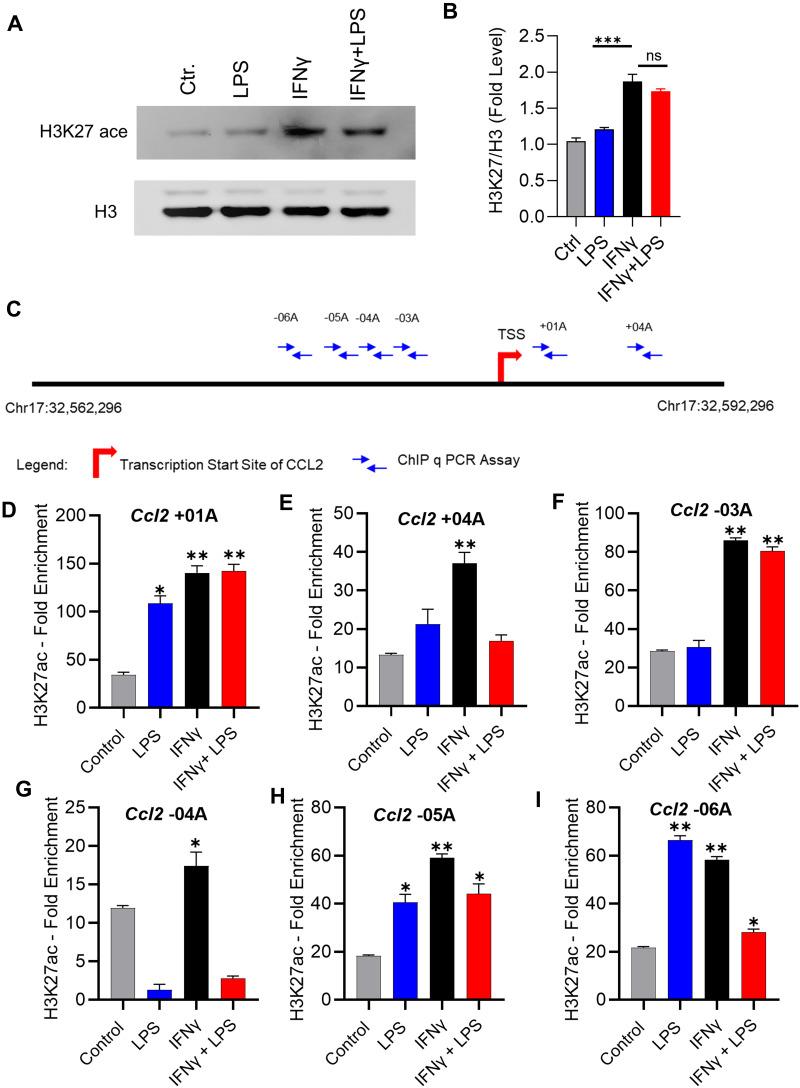
Our results show that the co-incubation of THP-1 monocytes with IFN-γ and LPS significantly enhanced the expression of CCL2, compared to treatment with IFN-γ or LPS alone. Similar results were obtained using primary monocytes and macrophages. Interestingly, IFN-γ priming was found to be more effective than LPS priming in inducing synergistic expression of CCL2. Moreover, STAT1 deficiency significantly suppressed this synergy for CCL2 expression. Mechanistically, we showed that IFN-γ priming induced acetylation of lysine 27 on histone 3 (H3K27ac) in THP-1 cells. Chromatin immunoprecipitation (ChIP) assay followed by qRT-PCR revealed increased H3K27ac at the CCL2 promoter proximal region, resulting in stabilized gene expression. Furthermore, inhibition of histone acetylation with anacardic acid suppressed this synergistic response, whereas trichostatin A (TSA) could substitute IFN-γ in this synergy.

CONCLUSION

Our findings suggest that IFN-γ, in combination with LPS, has the potential to augment inflammation via the H3K27ac-mediated induction of CCL2 in monocytic cells in the setting of obesity.

摘要

背景

CCL2(单核细胞趋化蛋白-1)的过表达与肥胖和2型糖尿病等代谢性疾病的发病机制有关。然而,肥胖中导致CCL2表达增加的机制尚未完全明确。由于在肥胖中发现干扰素-γ(IFN-γ)和脂多糖(LPS)水平均升高,且二者均参与代谢性炎症和胰岛素抵抗的调节,因此我们研究了这两种因子是否能协同触发肥胖中CCL2的表达。

方法

用IFN-γ和LPS刺激单核细胞(人单核细胞THP-1细胞)。通过实时逆转录聚合酶链反应(RT-PCR)测定CCL2基因表达。通过酶联免疫吸附测定(ELISA)测定CCL2蛋白。使用表观遗传抑制剂和信号转导和转录激活因子1(STAT1)小干扰RNA(siRNA)鉴定信号通路。通过蛋白质免疫印迹法分析组蛋白H3赖氨酸27(H3K27)的乙酰化。通过染色质免疫沉淀定量聚合酶链反应(ChIP-qPCR)测定CCL2基因转录起始区域的组蛋白H3K27乙酰化水平。

结果

我们的结果表明,与单独用IFN-γ或LPS处理相比,THP-1单核细胞与IFN-γ和LPS共同孵育可显著增强CCL2的表达。使用原代单核细胞和巨噬细胞也获得了类似结果。有趣的是,在诱导CCL2协同表达方面,IFN-γ预处理比LPS预处理更有效。此外,STAT1缺陷显著抑制了CCL2表达的这种协同作用。机制上,我们发现IFN-γ预处理可诱导THP-1细胞中组蛋白3赖氨酸27(H3K27ac)的乙酰化。染色质免疫沉淀(ChIP)分析后进行定量逆转录聚合酶链反应(qRT-PCR)显示CCL2启动子近端区域的H3K27ac增加,从而导致基因表达稳定。此外,用漆树酸抑制组蛋白乙酰化可抑制这种协同反应,而曲古抑菌素A(TSA)可在这种协同作用中替代IFN-γ。

结论

我们的研究结果表明,在肥胖情况下,IFN-γ与LPS联合有潜力通过H3K27ac介导的CCL2诱导增强单核细胞中的炎症反应。

https://cdn.ncbi.nlm.nih.gov/pmc/blobs/5bcf/9343018/214068cd4bf7/JIR-15-4291-g0004.jpg
https://cdn.ncbi.nlm.nih.gov/pmc/blobs/5bcf/9343018/eb3158f04665/JIR-15-4291-g0001.jpg
https://cdn.ncbi.nlm.nih.gov/pmc/blobs/5bcf/9343018/4b0e58df1c81/JIR-15-4291-g0002.jpg
https://cdn.ncbi.nlm.nih.gov/pmc/blobs/5bcf/9343018/0191c1fc3c5b/JIR-15-4291-g0003.jpg
https://cdn.ncbi.nlm.nih.gov/pmc/blobs/5bcf/9343018/214068cd4bf7/JIR-15-4291-g0004.jpg
https://cdn.ncbi.nlm.nih.gov/pmc/blobs/5bcf/9343018/eb3158f04665/JIR-15-4291-g0001.jpg
https://cdn.ncbi.nlm.nih.gov/pmc/blobs/5bcf/9343018/4b0e58df1c81/JIR-15-4291-g0002.jpg
https://cdn.ncbi.nlm.nih.gov/pmc/blobs/5bcf/9343018/0191c1fc3c5b/JIR-15-4291-g0003.jpg
https://cdn.ncbi.nlm.nih.gov/pmc/blobs/5bcf/9343018/214068cd4bf7/JIR-15-4291-g0004.jpg

相似文献

1
IFN-γ and LPS Induce Synergistic Expression of CCL2 in Monocytic Cells via H3K27 Acetylation.IFN-γ和脂多糖通过H3K27乙酰化诱导单核细胞中CCL2的协同表达。
J Inflamm Res. 2022 Jul 27;15:4291-4302. doi: 10.2147/JIR.S368352. eCollection 2022.
2
Synergistic effects of lipopolysaccharide and interferon-gamma in inducing interleukin-8 production in human monocytic THP-1 cells is accompanied by up-regulation of CD14, Toll-like receptor 4, MD-2 and MyD88 expression.脂多糖和干扰素-γ在诱导人单核细胞THP-1细胞产生白细胞介素-8中的协同作用伴随着CD14、Toll样受体4、MD-2和髓样分化因子88表达的上调。
J Endotoxin Res. 2003;9(3):145-53. doi: 10.1179/096805103125001540.
3
Mycobacteria inhibition of IFN-gamma induced HLA-DR gene expression by up-regulating histone deacetylation at the promoter region in human THP-1 monocytic cells.分枝杆菌通过上调人THP-1单核细胞启动子区域的组蛋白去乙酰化来抑制IFN-γ诱导的HLA-DR基因表达。
J Immunol. 2005 May 1;174(9):5687-94. doi: 10.4049/jimmunol.174.9.5687.
4
Genome-wide profiling of histone H3K27 acetylation featured fatty acid signalling in pancreatic beta cells in diet-induced obesity in mice.在饮食诱导肥胖的小鼠胰腺 β 细胞中,通过全基因组分析鉴定出组蛋白 H3K27 乙酰化特征性的脂肪酸信号。
Diabetologia. 2018 Dec;61(12):2608-2620. doi: 10.1007/s00125-018-4735-7. Epub 2018 Oct 3.
5
TLR4/MyD88 -mediated CCL2 production by lipopolysaccharide (endotoxin): Implications for metabolic inflammation.Toll样受体4/髓样分化因子88介导的脂多糖(内毒素)诱导的趋化因子CCL2生成:对代谢性炎症的影响
J Diabetes Metab Disord. 2018 Apr 16;17(1):77-84. doi: 10.1007/s40200-018-0341-y. eCollection 2018 Jun.
6
[Polarization of human acute monocytic leukemia THP-1 cells-derived macprophages induced by proteins ].[蛋白质诱导人急性单核细胞白血病THP-1细胞来源巨噬细胞的极化]
Zhongguo Xue Xi Chong Bing Fang Zhi Za Zhi. 2020 Jul 10;32(4):367-373. doi: 10.16250/j.32.1374.2020003.
7
The effects of acarbose on chemokine and cytokine production in human monocytic THP-1 cells.阿卡波糖对人单核细胞 THP-1 细胞趋化因子和细胞因子产生的影响。
Hormones (Athens). 2019 Jun;18(2):179-187. doi: 10.1007/s42000-019-00101-z. Epub 2019 Mar 2.
8
Suppressive effects of metformin on T-helper 1-related chemokines expression in the human monocytic leukemia cell line THP-1.二甲双胍对人单核细胞白血病细胞系THP-1中辅助性T细胞1相关趋化因子表达的抑制作用
Endocr Res. 2018 Nov;43(4):228-234. doi: 10.1080/07435800.2018.1460605. Epub 2018 Apr 9.
9
Stat1 acetylation inhibits inducible nitric oxide synthase expression in interferon-gamma-treated RAW264.7 murine macrophages.Stat1乙酰化抑制干扰素-γ处理的RAW264.7小鼠巨噬细胞中诱导型一氧化氮合酶的表达。
Surgery. 2007 Aug;142(2):156-62. doi: 10.1016/j.surg.2007.02.016.
10
The interleukin 12 p40 gene promoter is primed by interferon gamma in monocytic cells.白细胞介素12 p40基因启动子在单核细胞中由γ干扰素启动。
J Exp Med. 1996 Jan 1;183(1):147-57. doi: 10.1084/jem.183.1.147.

引用本文的文献

1
Effects of obesity-associated plasma markers on adipose stem cell function and epigenetic regulation.肥胖相关血浆标志物对脂肪干细胞功能和表观遗传调控的影响。
Obesity (Silver Spring). 2025 Aug;33(8):1529-1542. doi: 10.1002/oby.24321. Epub 2025 Jun 16.
2
TNF-α/NF-κB mediated upregulation of Dectin-1 in hyperglycemic obesity: implications for metabolic inflammation and diabetes.肿瘤坏死因子-α/核因子-κB介导的高血糖肥胖中脱噬素-1上调:对代谢性炎症和糖尿病的影响
J Transl Med. 2025 Apr 23;23(1):462. doi: 10.1186/s12967-025-06303-x.
3
Fish oil attenuates the expression of the CCL2 chemokine and histone-modifying enzymes in LPS-stimulated human preadipocytes.

本文引用的文献

1
Obesity and diabetes are major risk factors for epicardial adipose tissue inflammation.肥胖和糖尿病是心外膜脂肪组织炎症的主要危险因素。
JCI Insight. 2021 Aug 23;6(16):e145495. doi: 10.1172/jci.insight.145495.
2
Associations Among Adipose Tissue Immunology, Inflammation, Exosomes and Insulin Sensitivity in People With Obesity and Nonalcoholic Fatty Liver Disease.肥胖和非酒精性脂肪性肝病患者的脂肪组织免疫学、炎症、外泌体与胰岛素敏感性的关系。
Gastroenterology. 2021 Sep;161(3):968-981.e12. doi: 10.1053/j.gastro.2021.05.008. Epub 2021 May 15.
3
Decreased adipose tissue oxygenation associates with insulin resistance in individuals with obesity.
鱼油可减弱脂多糖刺激的人前脂肪细胞中CCL2趋化因子和组蛋白修饰酶的表达。
Metabol Open. 2024 Nov 30;24:100336. doi: 10.1016/j.metop.2024.100336. eCollection 2024 Dec.
4
The Role of Chemokines in Obesity and Exercise-Induced Weight Loss.趋化因子在肥胖和运动诱导的体重减轻中的作用。
Biomolecules. 2024 Sep 4;14(9):1121. doi: 10.3390/biom14091121.
5
Fish Oil Supplementation Mitigates High-Fat Diet-Induced Obesity: Exploring Epigenetic Modulation and Genes Associated with Adipose Tissue Dysfunction in Mice.补充鱼油可减轻高脂饮食诱导的肥胖:探索小鼠脂肪组织功能障碍相关的表观遗传调控和基因
Pharmaceuticals (Basel). 2024 Jul 1;17(7):861. doi: 10.3390/ph17070861.
6
Involvement of CCL2 in Salivary Gland Response to Hyperosmolar Stress Related to Sjögren's Syndrome.CCL2 参与干燥综合征相关高渗应激时唾液腺的反应。
Int J Mol Sci. 2024 Jan 11;25(2):915. doi: 10.3390/ijms25020915.
7
Macrophage-Derived Factors with the Potential to Contribute to Pathogenicity of HIV-1 and HIV-2: Role of CCL-2/MCP-1.巨噬细胞衍生因子对 HIV-1 和 HIV-2 致病性的潜在作用:CCL-2/MCP-1 的作用。
Viruses. 2023 Oct 27;15(11):2160. doi: 10.3390/v15112160.
8
Endoplasmic Reticulum Stress Promotes the Expression of TNF-α in THP-1 Cells by Mechanisms Involving ROS/CHOP/HIF-1α and MAPK/NF-κB Pathways.内质网应激通过 ROS/CHOP/HIF-1α 和 MAPK/NF-κB 通路促进 THP-1 细胞 TNF-α 的表达。
Int J Mol Sci. 2023 Oct 14;24(20):15186. doi: 10.3390/ijms242015186.
9
TNFα induces matrix metalloproteinase-9 expression in monocytic cells through ACSL1/JNK/ERK/NF-kB signaling pathways.TNFα 通过 ACSL1/JNK/ERK/NF-κB 信号通路诱导单核细胞中基质金属蛋白酶-9 的表达。
Sci Rep. 2023 Sep 1;13(1):14351. doi: 10.1038/s41598-023-41514-6.
10
Adipose Tissue Caveolin-1 Upregulation in Obesity Involves TNF-α/NF-κB Mediated Signaling.肥胖症中脂肪组织窖蛋白-1的上调涉及 TNF-α/NF-κB 介导的信号通路。
Cells. 2023 Mar 27;12(7):1019. doi: 10.3390/cells12071019.
肥胖人群的脂肪组织氧合减少与胰岛素抵抗有关。
J Clin Invest. 2020 Dec 1;130(12):6688-6699. doi: 10.1172/JCI141828.
4
Neutral sphingomyelinase 2 regulates inflammatory responses in monocytes/macrophages induced by TNF-α.中性鞘磷脂酶 2 调节 TNF-α 诱导的单核细胞/巨噬细胞的炎症反应。
Sci Rep. 2020 Oct 8;10(1):16802. doi: 10.1038/s41598-020-73912-5.
5
Elevated adipose tissue associated IL-2 expression in obesity correlates with metabolic inflammation and insulin resistance.肥胖症患者脂肪组织中白细胞介素 2 表达升高与代谢性炎症和胰岛素抵抗有关。
Sci Rep. 2020 Oct 1;10(1):16364. doi: 10.1038/s41598-020-73347-y.
6
Adipose tissue gene expression of CXCL10 and CXCL11 modulates inflammatory markers in obesity: implications for metabolic inflammation and insulin resistance.肥胖中CXCL10和CXCL11的脂肪组织基因表达调节炎症标志物:对代谢性炎症和胰岛素抵抗的影响。
Ther Adv Endocrinol Metab. 2020 Jul 1;11:2042018820930902. doi: 10.1177/2042018820930902. eCollection 2020.
7
Obesity, Bioactive Lipids, and Adipose Tissue Inflammation in Insulin Resistance.肥胖、生物活性脂质与胰岛素抵抗中的脂肪组织炎症
Nutrients. 2020 May 3;12(5):1305. doi: 10.3390/nu12051305.
8
Enhanced Adipose Expression of Interferon Regulatory Factor (IRF)-5 Associates with the Signatures of Metabolic Inflammation in Diabetic Obese Patients.干扰素调节因子 (IRF)-5 在肥胖糖尿病患者中的脂肪组织表达增强与代谢炎症特征相关。
Cells. 2020 Mar 16;9(3):730. doi: 10.3390/cells9030730.
9
Endothelial Dysfunction in Obesity-Induced Inflammation: Molecular Mechanisms and Clinical Implications.肥胖引起的炎症中的血管内皮功能障碍:分子机制和临床意义。
Biomolecules. 2020 Feb 13;10(2):291. doi: 10.3390/biom10020291.
10
Emodin and emodin-rich rhubarb inhibits histone deacetylase (HDAC) activity and cardiac myocyte hypertrophy.大黄素和大黄素含量丰富的大黄抑制组蛋白去乙酰化酶(HDAC)活性和心肌细胞肥大。
J Nutr Biochem. 2020 May;79:108339. doi: 10.1016/j.jnutbio.2019.108339. Epub 2020 Jan 10.