• 文献检索
  • 文档翻译
  • 深度研究
  • 学术资讯
  • Suppr Zotero 插件Zotero 插件
  • 邀请有礼
  • 套餐&价格
  • 历史记录
应用&插件
Suppr Zotero 插件Zotero 插件浏览器插件Mac 客户端Windows 客户端微信小程序
定价
高级版会员购买积分包购买API积分包
服务
文献检索文档翻译深度研究API 文档MCP 服务
关于我们
关于 Suppr公司介绍联系我们用户协议隐私条款
关注我们

Suppr 超能文献

核心技术专利:CN118964589B侵权必究
粤ICP备2023148730 号-1Suppr @ 2026

文献检索

告别复杂PubMed语法,用中文像聊天一样搜索,搜遍4000万医学文献。AI智能推荐,让科研检索更轻松。

立即免费搜索

文件翻译

保留排版,准确专业,支持PDF/Word/PPT等文件格式,支持 12+语言互译。

免费翻译文档

深度研究

AI帮你快速写综述,25分钟生成高质量综述,智能提取关键信息,辅助科研写作。

立即免费体验

Hydroxygenkwanin 通过 miR-320a/SOX9 轴抑制骨肉瘤细胞的增殖、侵袭和迁移。

Hydroxygenkwanin suppresses proliferation, invasion and migration of osteosarcoma cells via the miR‑320a/SOX9 axis.

机构信息

Department of Orthopedics, Traditional Chinese Medicine Hospital of Binzhou, Binzhou, Shandong 256600, P.R. China.

Department of Nursing, Traditional Chinese Medicine Hospital of Binzhou, Binzhou, Shandong 256600, P.R. China.

出版信息

Mol Med Rep. 2022 Oct;26(4). doi: 10.3892/mmr.2022.12815. Epub 2022 Aug 5.

DOI:10.3892/mmr.2022.12815
PMID:35929504
原文链接:https://pmc.ncbi.nlm.nih.gov/articles/PMC9434992/
Abstract

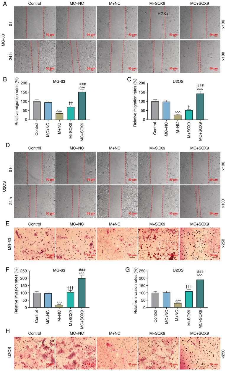
Hydroxygenkwanin (HGK) has an anticancer effect in a variety of tumors, but its role in osteosarcoma has not been explored. The purpose of the present study was to investigate the therapeutic effect of HGK on osteosarcoma and its specific molecular mechanism. Osteosarcoma cells (MG‑63 and U2OS) treated with various concentrations of HGK were assigned to the treatment group. MTT, clone formation, wound healing and Transwell assays were performed to assess the viability, proliferation, migration, and invasion of MG‑63 and U2OS cells. RT‑qPCR was conducted to quantify the expression levels of of microRNA (miR)‑320a and SRY‑box transcription factor 9 (SOX9) in MG‑63 and U2OS cells. The binding sites of miR‑320a and SOX9 were predicted by starBase database, and verified using the dual‑luciferase reporter assay. The expression levels of SOX9 and EMT‑related proteins (N‑cadherin, E‑cadherin and vimentin) were detected by western blot analysis. HGK inhibited cell proliferation, migration, invasion, but promoted the expression of miR‑320a in MG‑63 and U2OS cells. Downregulation of miR‑320a reversed the effects of HGK on proliferation, migration and invasion of MG‑63 and U2OS cells, while upregulation of miR‑320a had the opposite effect. HGK inhibited the expression of SOX9 by promoting the expression of miR‑320a. Upregulation of SOX9 could partially reverse miR‑320a‑induced migration and invasion of MG‑63 and U2OS cells. In addition, upregulation of miR‑320a promoted E‑cadherin expression and inhibited the expression of N‑cadherin and vimentin, and the effect of miR‑320a was also reversed by SOX9. In conclusion, HGK inhibited proliferation, migration and invasion of MG‑63 and U2OS cells through the miR‑320a/SOX9 axis.

摘要

Hydroxygenkwanin (HGK) 在多种肿瘤中具有抗癌作用,但它在骨肉瘤中的作用尚未得到探索。本研究旨在探讨 HGK 对骨肉瘤的治疗作用及其特定的分子机制。用不同浓度的 HGK 处理骨肉瘤细胞(MG-63 和 U2OS),将其分为治疗组。通过 MTT、克隆形成、划痕愈合和 Transwell 实验评估 MG-63 和 U2OS 细胞的活力、增殖、迁移和侵袭。通过 RT-qPCR 定量测定 MG-63 和 U2OS 细胞中 microRNA(miR)-320a 和性别决定区 Y 框转录因子 9(SOX9)的表达水平。miR-320a 和 SOX9 的结合位点通过 starBase 数据库预测,并通过双荧光素酶报告基因实验验证。Western blot 分析检测 SOX9 和 EMT 相关蛋白(N-钙黏蛋白、E-钙黏蛋白和波形蛋白)的表达水平。HGK 抑制细胞增殖、迁移和侵袭,但促进 MG-63 和 U2OS 细胞中 miR-320a 的表达。下调 miR-320a 逆转了 HGK 对 MG-63 和 U2OS 细胞增殖、迁移和侵袭的影响,而上调 miR-320a 则产生相反的效果。HGK 通过促进 miR-320a 的表达来抑制 SOX9 的表达。上调 SOX9 可部分逆转 miR-320a 诱导的 MG-63 和 U2OS 细胞的迁移和侵袭。此外,上调 miR-320a 促进 E-钙黏蛋白的表达,抑制 N-钙黏蛋白和波形蛋白的表达,而 SOX9 也逆转了 miR-320a 的作用。综上所述,HGK 通过 miR-320a/SOX9 轴抑制 MG-63 和 U2OS 细胞的增殖、迁移和侵袭。

https://cdn.ncbi.nlm.nih.gov/pmc/blobs/6f85/9434992/a27572e41c5f/mmr-26-04-12815-g08.jpg
https://cdn.ncbi.nlm.nih.gov/pmc/blobs/6f85/9434992/6328cef3347d/mmr-26-04-12815-g00.jpg
https://cdn.ncbi.nlm.nih.gov/pmc/blobs/6f85/9434992/0c4340345d16/mmr-26-04-12815-g01.jpg
https://cdn.ncbi.nlm.nih.gov/pmc/blobs/6f85/9434992/71af31170855/mmr-26-04-12815-g02.jpg
https://cdn.ncbi.nlm.nih.gov/pmc/blobs/6f85/9434992/d27a5a2f8611/mmr-26-04-12815-g03.jpg
https://cdn.ncbi.nlm.nih.gov/pmc/blobs/6f85/9434992/683e464b7e28/mmr-26-04-12815-g04.jpg
https://cdn.ncbi.nlm.nih.gov/pmc/blobs/6f85/9434992/8c215bf3d290/mmr-26-04-12815-g05.jpg
https://cdn.ncbi.nlm.nih.gov/pmc/blobs/6f85/9434992/a14f05d8b003/mmr-26-04-12815-g06.jpg
https://cdn.ncbi.nlm.nih.gov/pmc/blobs/6f85/9434992/ff2db8ab471e/mmr-26-04-12815-g07.jpg
https://cdn.ncbi.nlm.nih.gov/pmc/blobs/6f85/9434992/a27572e41c5f/mmr-26-04-12815-g08.jpg
https://cdn.ncbi.nlm.nih.gov/pmc/blobs/6f85/9434992/6328cef3347d/mmr-26-04-12815-g00.jpg
https://cdn.ncbi.nlm.nih.gov/pmc/blobs/6f85/9434992/0c4340345d16/mmr-26-04-12815-g01.jpg
https://cdn.ncbi.nlm.nih.gov/pmc/blobs/6f85/9434992/71af31170855/mmr-26-04-12815-g02.jpg
https://cdn.ncbi.nlm.nih.gov/pmc/blobs/6f85/9434992/d27a5a2f8611/mmr-26-04-12815-g03.jpg
https://cdn.ncbi.nlm.nih.gov/pmc/blobs/6f85/9434992/683e464b7e28/mmr-26-04-12815-g04.jpg
https://cdn.ncbi.nlm.nih.gov/pmc/blobs/6f85/9434992/8c215bf3d290/mmr-26-04-12815-g05.jpg
https://cdn.ncbi.nlm.nih.gov/pmc/blobs/6f85/9434992/a14f05d8b003/mmr-26-04-12815-g06.jpg
https://cdn.ncbi.nlm.nih.gov/pmc/blobs/6f85/9434992/ff2db8ab471e/mmr-26-04-12815-g07.jpg
https://cdn.ncbi.nlm.nih.gov/pmc/blobs/6f85/9434992/a27572e41c5f/mmr-26-04-12815-g08.jpg

相似文献

1
Hydroxygenkwanin suppresses proliferation, invasion and migration of osteosarcoma cells via the miR‑320a/SOX9 axis.Hydroxygenkwanin 通过 miR-320a/SOX9 轴抑制骨肉瘤细胞的增殖、侵袭和迁移。
Mol Med Rep. 2022 Oct;26(4). doi: 10.3892/mmr.2022.12815. Epub 2022 Aug 5.
2
miR-590-3p is a novel microRNA which suppresses osteosarcoma progression by targeting SOX9.miR-590-3p 是一种新型的 microRNA,通过靶向 SOX9 抑制骨肉瘤的进展。
Biomed Pharmacother. 2018 Nov;107:1763-1769. doi: 10.1016/j.biopha.2018.06.124. Epub 2018 Sep 11.
3
MiR-363 suppresses cell migration, invasion, and epithelial-mesenchymal transition of osteosarcoma by binding to NOB1.miR-363 通过与 NOB1 结合抑制骨肉瘤细胞迁移、侵袭和上皮-间充质转化。
World J Surg Oncol. 2020 May 1;18(1):83. doi: 10.1186/s12957-020-01859-y.
4
Knockdown of CD44 inhibits proliferation, migration and invasion of osteosarcoma cells accompanied by downregulation of cathepsin S.敲低 CD44 抑制骨肉瘤细胞的增殖、迁移和侵袭,并伴随组织蛋白酶 S 的下调。
J Orthop Surg Res. 2022 Mar 9;17(1):154. doi: 10.1186/s13018-022-03048-x.
5
MicroRNA‑125a‑5p regulates liver cancer cell growth, migration and invasion and EMT by targeting HAX1.微小RNA-125a-5p通过靶向HAX1调控肝癌细胞的生长、迁移、侵袭及上皮-间质转化
Int J Mol Med. 2020 Nov;46(5):1849-1861. doi: 10.3892/ijmm.2020.4729. Epub 2020 Sep 16.
6
Mechanism of miR-143-3p inhibiting proliferation, migration and invasion of osteosarcoma cells by targeting MAPK7.miR-143-3p 通过靶向 MAPK7 抑制骨肉瘤细胞增殖、迁移和侵袭的机制。
Artif Cells Nanomed Biotechnol. 2019 Dec;47(1):2065-2071. doi: 10.1080/21691401.2019.1620252.
7
Theabrownin inhibits the cytoskeleton‑dependent cell cycle, migration and invasion of human osteosarcoma cells through NF‑κB pathway‑related mechanisms.阿魏酸通过 NF-κB 通路相关机制抑制人骨肉瘤细胞骨架依赖的细胞周期、迁移和侵袭。
Oncol Rep. 2020 Dec;44(6):2621-2633. doi: 10.3892/or.2020.7801. Epub 2020 Oct 12.
8
Downregulation of inhibits proliferation and metastasis of osteosarcoma cells.下调 抑制骨肉瘤细胞的增殖和转移。
Zhong Nan Da Xue Xue Bao Yi Xue Ban. 2024 Jun 28;49(6):870-877. doi: 10.11817/j.issn.1672-7347.2024.240020.
9
MicroRNA-129-5p suppresses cell proliferation, migration and invasion via targeting ROCK1 in osteosarcoma.微小 RNA-129-5p 通过靶向骨肉瘤中的 ROCK1 抑制细胞增殖、迁移和侵袭。
Mol Med Rep. 2018 Mar;17(3):4777-4784. doi: 10.3892/mmr.2018.8374. Epub 2018 Jan 4.
10
[microRNA-16-5p targeted tetraspanin 15 gene to inhibit the proliferation, migration and invasion of osteosarcoma cell through phospoinositide 3-kinase/protein kinase B signaling pathway].[微小RNA-16-5p靶向四跨膜蛋白15基因通过磷脂酰肌醇3-激酶/蛋白激酶B信号通路抑制骨肉瘤细胞的增殖、迁移和侵袭]
Zhonghua Yi Xue Za Zhi. 2020 Jun 2;100(21):1668-1675. doi: 10.3760/cma.j.cn112137-20191101-02376.

引用本文的文献

1
Yiqi Juanshen decoction alleviates renal interstitial fibrosis by targeting the LOXL2/PI3K/AKT pathway to suppress EMT and inflammation.益气蠲渗汤通过靶向LOXL2/PI3K/AKT通路抑制上皮-间质转化和炎症来减轻肾间质纤维化。
Sci Rep. 2025 Feb 4;15(1):4248. doi: 10.1038/s41598-025-86622-7.
2
Sox9: A potential regulator of cancer stem cells in osteosarcoma.Sox9:骨肉瘤中癌症干细胞的潜在调节因子。
Open Med (Wars). 2024 Jul 5;19(1):20240995. doi: 10.1515/med-2024-0995. eCollection 2024.
3
Carbonic Anhydrase Inhibitors Induce Ferroptosis through Inhibition of AKT/FTH1 Signaling in Ewing Sarcoma Tumor Cells.

本文引用的文献

1
3D-Printed Multifunctional Polyetheretherketone Bone Scaffold for Multimodal Treatment of Osteosarcoma and Osteomyelitis.3D 打印多功能聚醚醚酮骨支架用于骨肉瘤和骨髓炎的多模态治疗。
ACS Appl Mater Interfaces. 2021 Oct 13;13(40):47327-47340. doi: 10.1021/acsami.1c10898. Epub 2021 Sep 29.
2
Hierarchically Porous Osteoinductive Poly(hydroxyethyl methacrylate--methyl methacrylate) Scaffold with Sustained Doxorubicin Delivery for Consolidated Osteosarcoma Treatment and Bone Defect Repair.具有持续阿霉素递送功能的分层多孔骨诱导性聚(甲基丙烯酸羟乙酯-甲基丙烯酸甲酯)支架用于骨肉瘤综合治疗和骨缺损修复
ACS Biomater Sci Eng. 2021 Feb 8;7(2):701-717. doi: 10.1021/acsbiomaterials.0c01628. Epub 2021 Jan 4.
3
碳酸酐酶抑制剂通过抑制尤因肉瘤肿瘤细胞中的AKT/FTH1信号传导诱导铁死亡。
Cancers (Basel). 2023 Oct 31;15(21):5225. doi: 10.3390/cancers15215225.
Hierarchically porous nagelschmidtite bioceramic-silk scaffolds for bone tissue engineering.
用于骨组织工程的分级多孔纳盖施密特矿生物陶瓷-丝支架
J Mater Chem B. 2015 May 14;3(18):3799-3809. doi: 10.1039/c5tb00435g. Epub 2015 Apr 10.
4
Hydroxygenkwanin Inhibits Class I HDAC Expression and Synergistically Enhances the Antitumor Activity of Sorafenib in Liver Cancer Cells.羟基芫花素抑制I类组蛋白去乙酰化酶表达并协同增强索拉非尼对肝癌细胞的抗肿瘤活性。
Front Oncol. 2020 Feb 25;10:216. doi: 10.3389/fonc.2020.00216. eCollection 2020.
5
LncRNA FTX inhibition restrains osteosarcoma proliferation and migration via modulating miR-320a/TXNRD1.长链非编码RNA FTX抑制通过调节miR-320a/TXNRD1抑制骨肉瘤增殖和迁移。
Cancer Biol Ther. 2020 Apr 2;21(4):379-387. doi: 10.1080/15384047.2019.1702405. Epub 2020 Jan 10.
6
Suppression of Hepatocellular Carcinoma Progression through FOXM1 and EMT Inhibition via Hydroxygenkwanin-Induced miR-320a Expression.通过羟氢异牡荆黄素诱导的 miR-320a 表达抑制 FOXM1 和 EMT 抑制肝癌进展。
Biomolecules. 2019 Dec 21;10(1):20. doi: 10.3390/biom10010020.
7
Deciphering miRNAs' Action through miRNA Editing.通过 miRNA 编辑破译 miRNA 的作用。
Int J Mol Sci. 2019 Dec 11;20(24):6249. doi: 10.3390/ijms20246249.
8
miR-1225-5p Functions as a Tumor Suppressor in Osteosarcoma by Targeting Sox9.miR-1225-5p 通过靶向 Sox9 在骨肉瘤中发挥肿瘤抑制作用。
DNA Cell Biol. 2020 Jan;39(1):78-91. doi: 10.1089/dna.2019.5105. Epub 2019 Nov 25.
9
Anticancer Effect and Mechanism of Hydroxygenkwanin in Oral Squamous Cell Carcinoma.羟基芫花素对口腔鳞状细胞癌的抗癌作用及机制
Front Oncol. 2019 Sep 18;9:911. doi: 10.3389/fonc.2019.00911. eCollection 2019.
10
SOX9 in cartilage development and disease.SOX9 在软骨发育和疾病中的作用。
Curr Opin Cell Biol. 2019 Dec;61:39-47. doi: 10.1016/j.ceb.2019.07.008. Epub 2019 Aug 2.