• 文献检索
  • 文档翻译
  • 深度研究
  • 学术资讯
  • Suppr Zotero 插件Zotero 插件
  • 邀请有礼
  • 套餐&价格
  • 历史记录
应用&插件
Suppr Zotero 插件Zotero 插件浏览器插件Mac 客户端Windows 客户端微信小程序
定价
高级版会员购买积分包购买API积分包
服务
文献检索文档翻译深度研究API 文档MCP 服务
关于我们
关于 Suppr公司介绍联系我们用户协议隐私条款
关注我们

Suppr 超能文献

核心技术专利:CN118964589B侵权必究
粤ICP备2023148730 号-1Suppr @ 2026

文献检索

告别复杂PubMed语法,用中文像聊天一样搜索,搜遍4000万医学文献。AI智能推荐,让科研检索更轻松。

立即免费搜索

文件翻译

保留排版,准确专业,支持PDF/Word/PPT等文件格式,支持 12+语言互译。

免费翻译文档

深度研究

AI帮你快速写综述,25分钟生成高质量综述,智能提取关键信息,辅助科研写作。

立即免费体验

瘦素基因突变和分枝杆菌感染非协同性导致类似的代谢综合征。

Leptin mutation and mycobacterial infection lead non-synergistically to a similar metabolic syndrome.

机构信息

Institute of Biology, Leiden University, Sylviusweg 72, 2333 BE, Leiden, The Netherlands.

Department of Infectious Diseases, Leiden University Medical Center, Leiden, The Netherlands.

出版信息

Metabolomics. 2022 Aug 7;18(8):67. doi: 10.1007/s11306-022-01921-8.

DOI:10.1007/s11306-022-01921-8
PMID:35933481
原文链接:https://pmc.ncbi.nlm.nih.gov/articles/PMC9356939/
Abstract

INTRODUCTION

The leptin signaling pathway plays an important role as a key regulator of glucose homeostasis, metabolism control and systemic inflammatory responses. However, the metabolic effects of leptin on infectious diseases, for example tuberculosis (TB), are still little known.

OBJECTIVES

In this study, we aim to investigate the role of leptin on metabolism in the absence and presence of mycobacterial infection in zebrafish larvae and mice.

METHODS

Metabolites in entire zebrafish larvae and the blood of mice were studied using high-resolution magic-angle-spinning nuclear magnetic resonance (HR-MAS NMR) spectroscopy and mass spectrometry, respectively. For transcriptome studies of zebrafish larvae, deep RNA sequencing was used.

RESULTS

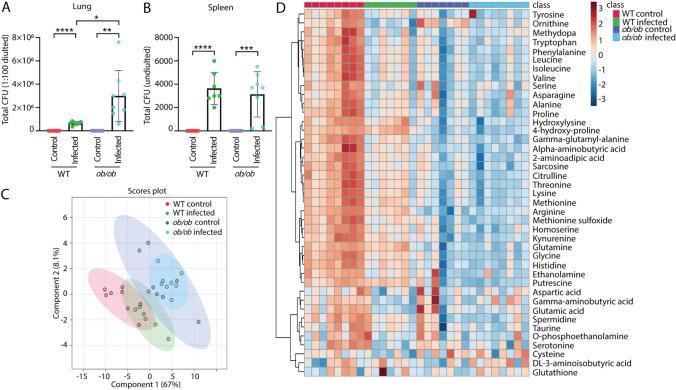
The results show that leptin mutation leads to a similar metabolic syndrome as caused by mycobacterial infection in the two species, characterized by the decrease of 11 amine metabolites. In both species, this metabolic syndrome was not aggravated further when the leptin mutant was infected by mycobacteria. Therefore, we conclude that leptin and mycobacterial infection are both impacting metabolism non-synergistically. In addition, we studied the transcriptomes of lepb mutant zebrafish larvae and wild type (WT) siblings after mycobacterial infection. These studies showed that mycobacteria induced a very distinct transcriptome signature in the lepb mutant zebrafish compared to WT sibling control larvae. Furthermore, lepb Tg (pck1:luc1) zebrafish line was constructed and confirmed this difference in transcriptional responses.

CONCLUSIONS

Leptin mutation and TB lead non-synergistically to a similar metabolic syndrome. Moreover, different transcriptomic responses in the lepb  mutant and TB can lead to the similar metabolic end states.

摘要

简介

瘦素信号通路作为葡萄糖稳态、代谢控制和全身炎症反应的关键调节剂,起着重要作用。然而,瘦素对传染病(例如结核病,TB)的代谢作用仍知之甚少。

目的

在本研究中,我们旨在研究瘦素在斑马鱼幼虫和小鼠中缺乏和存在分枝杆菌感染时对代谢的作用。

方法

使用高分辨率魔角旋转核磁共振(HR-MAS NMR)光谱和质谱法分别研究整个斑马鱼幼虫和小鼠血液中的代谢物。对于斑马鱼幼虫的转录组研究,使用深度 RNA 测序。

结果

结果表明,瘦素突变导致两种物种中类似分枝杆菌感染引起的代谢综合征,其特征是 11 种胺代谢物减少。在这两个物种中,当瘦素突变体被分枝杆菌感染时,这种代谢综合征并没有进一步加重。因此,我们得出结论,瘦素和分枝杆菌感染对代谢的影响是非协同的。此外,我们研究了感染分枝杆菌后瘦素突变斑马鱼幼虫和野生型(WT)同窝仔鱼的转录组。这些研究表明,与 WT 同窝仔鱼对照幼虫相比,分枝杆菌在瘦素突变斑马鱼幼虫中诱导了非常独特的转录组特征。此外,构建了 lepB Tg(pck1:luc1)斑马鱼系,并证实了这种转录反应的差异。

结论

瘦素突变和结核病非协同地导致类似的代谢综合征。此外,lepB 突变和结核病在不同的转录组反应中可能导致类似的代谢终末状态。

https://cdn.ncbi.nlm.nih.gov/pmc/blobs/9dba/9356939/31571e05e75f/11306_2022_1921_Fig8_HTML.jpg
https://cdn.ncbi.nlm.nih.gov/pmc/blobs/9dba/9356939/fcc0fdf6dc42/11306_2022_1921_Fig1_HTML.jpg
https://cdn.ncbi.nlm.nih.gov/pmc/blobs/9dba/9356939/1152a4ec7f26/11306_2022_1921_Fig2_HTML.jpg
https://cdn.ncbi.nlm.nih.gov/pmc/blobs/9dba/9356939/c0d21222eb8e/11306_2022_1921_Fig3_HTML.jpg
https://cdn.ncbi.nlm.nih.gov/pmc/blobs/9dba/9356939/7b6119f462df/11306_2022_1921_Fig4_HTML.jpg
https://cdn.ncbi.nlm.nih.gov/pmc/blobs/9dba/9356939/1cab6f45454d/11306_2022_1921_Fig5_HTML.jpg
https://cdn.ncbi.nlm.nih.gov/pmc/blobs/9dba/9356939/0d90a0de230f/11306_2022_1921_Fig6_HTML.jpg
https://cdn.ncbi.nlm.nih.gov/pmc/blobs/9dba/9356939/8870fbf136cb/11306_2022_1921_Fig7_HTML.jpg
https://cdn.ncbi.nlm.nih.gov/pmc/blobs/9dba/9356939/31571e05e75f/11306_2022_1921_Fig8_HTML.jpg
https://cdn.ncbi.nlm.nih.gov/pmc/blobs/9dba/9356939/fcc0fdf6dc42/11306_2022_1921_Fig1_HTML.jpg
https://cdn.ncbi.nlm.nih.gov/pmc/blobs/9dba/9356939/1152a4ec7f26/11306_2022_1921_Fig2_HTML.jpg
https://cdn.ncbi.nlm.nih.gov/pmc/blobs/9dba/9356939/c0d21222eb8e/11306_2022_1921_Fig3_HTML.jpg
https://cdn.ncbi.nlm.nih.gov/pmc/blobs/9dba/9356939/7b6119f462df/11306_2022_1921_Fig4_HTML.jpg
https://cdn.ncbi.nlm.nih.gov/pmc/blobs/9dba/9356939/1cab6f45454d/11306_2022_1921_Fig5_HTML.jpg
https://cdn.ncbi.nlm.nih.gov/pmc/blobs/9dba/9356939/0d90a0de230f/11306_2022_1921_Fig6_HTML.jpg
https://cdn.ncbi.nlm.nih.gov/pmc/blobs/9dba/9356939/8870fbf136cb/11306_2022_1921_Fig7_HTML.jpg
https://cdn.ncbi.nlm.nih.gov/pmc/blobs/9dba/9356939/31571e05e75f/11306_2022_1921_Fig8_HTML.jpg

相似文献

1
Leptin mutation and mycobacterial infection lead non-synergistically to a similar metabolic syndrome.瘦素基因突变和分枝杆菌感染非协同性导致类似的代谢综合征。
Metabolomics. 2022 Aug 7;18(8):67. doi: 10.1007/s11306-022-01921-8.
2
Metabolomic and transcriptomic profiling of adult mice and larval zebrafish leptin mutants reveal a common pattern of changes in metabolites and signaling pathways.成年小鼠和斑马鱼幼体瘦素突变体的代谢组学和转录组学分析揭示了代谢物和信号通路变化的共同模式。
Cell Biosci. 2021 Jul 7;11(1):126. doi: 10.1186/s13578-021-00642-0.
3
Leptin deficiency affects glucose homeostasis and results in adiposity in zebrafish.瘦素缺乏会影响葡萄糖稳态,并导致斑马鱼肥胖。
J Endocrinol. 2021 May;249(2):125-134. doi: 10.1530/JOE-20-0437.
4
Infection and RNA-seq analysis of a zebrafish tlr2 mutant shows a broad function of this toll-like receptor in transcriptional and metabolic control and defense to Mycobacterium marinum infection.感染和 RNA-seq 分析显示,斑马鱼 TLR2 突变体在转录和代谢控制以及防御海分枝杆菌感染方面具有广泛的功能。
BMC Genomics. 2019 Nov 20;20(1):878. doi: 10.1186/s12864-019-6265-1.
5
Metabolic profiling of ob/ob mouse fatty liver using HR-MAS H-NMR combined with gene expression analysis reveals alterations in betaine metabolism and the transsulfuration pathway.使用高分辨魔角旋转氢核磁共振(HR-MAS H-NMR)结合基因表达分析对ob/ob小鼠脂肪肝进行代谢谱分析,揭示了甜菜碱代谢和转硫途径的改变。
Anal Bioanal Chem. 2017 Feb;409(6):1591-1606. doi: 10.1007/s00216-016-0100-1. Epub 2016 Nov 28.
6
Probing microstructural changes in muscles of leptin-deficient zebrafish by non-invasive ex-vivo magnetic resonance microimaging.利用非侵入性离体磁共振微观成象技术探测瘦素缺陷型斑马鱼肌肉的微观结构变化。
PLoS One. 2023 Apr 14;18(4):e0284215. doi: 10.1371/journal.pone.0284215. eCollection 2023.
7
Tuberculosis causes highly conserved metabolic changes in human patients, mycobacteria-infected mice and zebrafish larvae.结核病会导致人类患者、感染分枝杆菌的小鼠和斑马鱼幼虫发生高度保守的代谢变化。
Sci Rep. 2020 Jul 15;10(1):11635. doi: 10.1038/s41598-020-68443-y.
8
Leptin and Its Signaling Are Not Involved in Zebrafish Puberty Onset.瘦素及其信号通路不参与斑马鱼性成熟启动。
Biol Reprod. 2022 May 17;106(5):928-942. doi: 10.1093/biolre/ioac005.
9
Excess feeding increases adipogenesis but lowers leptin transcript abundance in zebrafish larvae.过量喂养会增加脂肪生成,但会降低斑马鱼幼鱼瘦素转录物的丰度。
Comp Biochem Physiol C Toxicol Pharmacol. 2024 Feb;276:109816. doi: 10.1016/j.cbpc.2023.109816. Epub 2023 Dec 5.
10
Transcriptional study of appetite regulating genes in the brain of zebrafish (Danio rerio) with impaired leptin signalling.瘦素信号受损的斑马鱼(Danio rerio)大脑中食欲调节基因的转录研究。
Sci Rep. 2019 Dec 27;9(1):20166. doi: 10.1038/s41598-019-56779-z.

引用本文的文献

1
Toll-like receptor adaptor protein TIRAP has specialized roles in signaling, metabolic control and leukocyte migration upon wounding in zebrafish larvae.Toll样受体衔接蛋白TIRAP在斑马鱼幼体受伤后的信号传导、代谢控制和白细胞迁移中发挥着特殊作用。
Int J Biol Sci. 2025 Jan 1;21(2):823-841. doi: 10.7150/ijbs.101055. eCollection 2025.
2
Prior tuberculosis, radiographic lung abnormalities and prevalent diabetes in rural South Africa.南非农村地区既往结核病史、肺部放射影像学异常和常见糖尿病。
BMC Infect Dis. 2024 Jul 11;24(1):690. doi: 10.1186/s12879-024-09583-8.
3
Transcriptomic and Metabolomic Studies Reveal That Toll-like Receptor 2 Has a Role in Glucose-Related Metabolism in Unchallenged Zebrafish Larvae ().

本文引用的文献

1
Regular care and maintenance of a zebrafish (Danio rerio) laboratory: an introduction.斑马鱼(Danio rerio)实验室的定期护理与维护:引言
J Vis Exp. 2012 Nov 18(69):e4196. doi: 10.3791/4196.
2
Infection of zebrafish embryos with intracellular bacterial pathogens.用细胞内细菌病原体感染斑马鱼胚胎。
J Vis Exp. 2012 Mar 15(61):3781. doi: 10.3791/3781.
转录组学和代谢组学研究表明,Toll样受体2在未受刺激的斑马鱼幼体的葡萄糖相关代谢中发挥作用()。
Biology (Basel). 2023 Feb 16;12(2):323. doi: 10.3390/biology12020323.