Suppr超能文献

肝细胞癌中N7-甲基鸟苷相关长链非编码RNA的预后特征及肿瘤免疫景观

Prognostic Signature and Tumor Immune Landscape of N7-Methylguanosine-Related lncRNAs in Hepatocellular Carcinoma.

作者信息

Wei Wei, Liu Chao, Wang Meng, Jiang Wei, Wang Caihong, Zhang Shuqun

机构信息

Department of Oncology, The Second Affiliated Hospital of Xi'an Jiaotong University, Xi'an, China.

Department of Vascular Surgery, The First Affiliated Hospital of Xi'an Jiaotong University, Xi'an, China.

出版信息

Front Genet. 2022 Jul 22;13:906496. doi: 10.3389/fgene.2022.906496. eCollection 2022.

Abstract

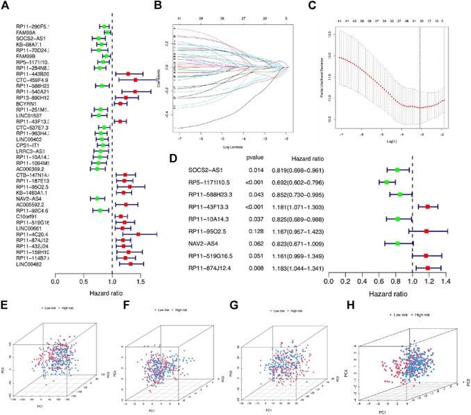
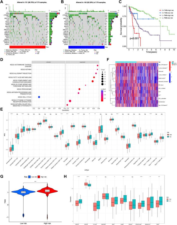
Despite great advances in the treatment of liver hepatocellular carcinoma (LIHC), such as immunotherapy, the prognosis remains extremely poor, and there is an urgent need to develop novel diagnostic and prognostic markers. Recently, RNA methylation-related long non-coding RNAs (lncRNAs) have been demonstrated to be novel potential biomarkers for tumor diagnosis and prognosis as well as immunotherapy response, such as N6-methyladenine (m6A) and 5-methylcytosine (m5C). N7-Methylguanosine (m7G) is a widespread RNA modification in eukaryotes, but the relationship between m7G-related lncRNAs and prognosis of LIHC patients as well as tumor immunotherapy response is still unknown. In this study, based on the LIHC patients' clinical and transcriptomic data from TCGA database, a total of 992 m7G-related lncRNAs that co-expressed with 22 m7G regulatory genes were identified using Pearson correlation analysis. Univariate regression analysis was used to screen prognostic m7G-related lncRNAs, and the least absolute shrinkage and selection operator (LASSO) and multivariate Cox regression were applied to construct a 9-m7G-related-lncRNA risk model. The m7G-related lncRNA risk model was validated to exhibit good prognostic performance through Kaplan-Meier analysis and ROC analysis. Together with the clinicopathological features, the m7G-related lncRNA risk score was found to be an independent prognostic factor for LIHC. Furthermore, the high-risk group of LIHC patients was unveiled to have a higher tumor mutation burden (TMB), and their tumor microenvironment was more prone to the immunosuppressive state and exhibited a lower response rate to immunotherapy. In addition, 47 anti-cancer drugs were identified to exhibit a difference in drug sensitivity between the high-risk and low-risk groups. Taken together, the m7G-related lncRNA risk model might display potential value in predicting prognosis, immunotherapy response, and drug sensitivity in LIHC patients.

摘要

尽管在肝细胞癌(LIHC)的治疗方面取得了巨大进展,如免疫疗法,但预后仍然极差,迫切需要开发新的诊断和预后标志物。最近,RNA甲基化相关的长链非编码RNA(lncRNAs)已被证明是肿瘤诊断、预后以及免疫治疗反应的新型潜在生物标志物,如N6-甲基腺嘌呤(m6A)和5-甲基胞嘧啶(m5C)。N7-甲基鸟苷(m7G)是真核生物中广泛存在的RNA修饰,但m7G相关lncRNAs与LIHC患者预后以及肿瘤免疫治疗反应之间的关系仍不清楚。在本研究中,基于TCGA数据库中LIHC患者的临床和转录组数据, 使用Pearson相关分析共鉴定出992个与22个m7G调控基因共表达的m7G相关lncRNAs。采用单因素回归分析筛选预后m7G相关lncRNAs,并应用最小绝对收缩和选择算子(LASSO)及多因素Cox回归构建9个m7G相关lncRNA风险模型。通过Kaplan-Meier分析和ROC分析验证了m7G相关lncRNA风险模型具有良好的预后性能。结合临床病理特征,发现m7G相关lncRNA风险评分是LIHC的独立预后因素。此外,揭示了LIHC患者的高危组具有更高的肿瘤突变负荷(TMB),并且其肿瘤微环境更容易处于免疫抑制状态,对免疫治疗的反应率更低。此外,还确定了47种抗癌药物在高危组和低危组之间表现出药物敏感性差异。综上所述,m7G相关lncRNA风险模型可能在预测LIHC患者的预后、免疫治疗反应和药物敏感性方面显示出潜在价值。

https://cdn.ncbi.nlm.nih.gov/pmc/blobs/352f/9354608/06ff1d2f822b/fgene-13-906496-g001.jpg

文献检索

告别复杂PubMed语法,用中文像聊天一样搜索,搜遍4000万医学文献。AI智能推荐,让科研检索更轻松。

立即免费搜索

文件翻译

保留排版,准确专业,支持PDF/Word/PPT等文件格式,支持 12+语言互译。

免费翻译文档

深度研究

AI帮你快速写综述,25分钟生成高质量综述,智能提取关键信息,辅助科研写作。

立即免费体验