• 文献检索
  • 文档翻译
  • 深度研究
  • 学术资讯
  • Suppr Zotero 插件Zotero 插件
  • 邀请有礼
  • 套餐&价格
  • 历史记录
应用&插件
Suppr Zotero 插件Zotero 插件浏览器插件Mac 客户端Windows 客户端微信小程序
定价
高级版会员购买积分包购买API积分包
服务
文献检索文档翻译深度研究API 文档MCP 服务
关于我们
关于 Suppr公司介绍联系我们用户协议隐私条款
关注我们

Suppr 超能文献

核心技术专利:CN118964589B侵权必究
粤ICP备2023148730 号-1Suppr @ 2026

文献检索

告别复杂PubMed语法,用中文像聊天一样搜索,搜遍4000万医学文献。AI智能推荐,让科研检索更轻松。

立即免费搜索

文件翻译

保留排版,准确专业,支持PDF/Word/PPT等文件格式,支持 12+语言互译。

免费翻译文档

深度研究

AI帮你快速写综述,25分钟生成高质量综述,智能提取关键信息,辅助科研写作。

立即免费体验

基于坏死性凋亡相关长链非编码RNA构建肺腺癌新的预后标志物

Construction of a Novel Prognostic Signature in Lung Adenocarcinoma Based on Necroptosis-Related lncRNAs.

作者信息

Diao Xiayao, Guo Chao, Li Shanqing

机构信息

Department of Thoracic Surgery, Peking Union Medical College Hospital, Chinese Academy of Medical Sciences and Peking Union Medical College, Beijing, China.

出版信息

Front Genet. 2022 Jul 22;13:833362. doi: 10.3389/fgene.2022.833362. eCollection 2022.

DOI:10.3389/fgene.2022.833362
PMID:35938013
原文链接:https://pmc.ncbi.nlm.nih.gov/articles/PMC9354127/
Abstract

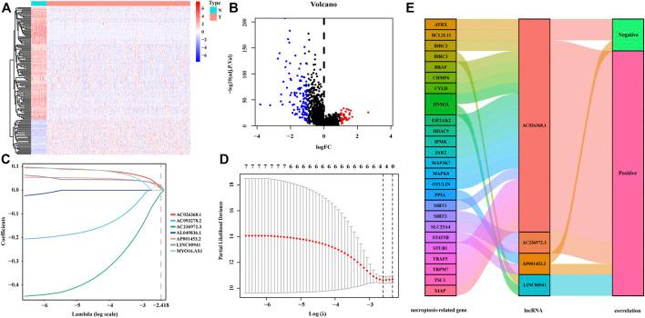
Long non-coding RNAs (lncRNAs) are drawing increasing attention as promising predictors of prognosis for lung adenocarcinoma (LUAD) patients. Necroptosis, a novel regulated mechanism of necrotic cell death, plays an important role in the biological process of cancer. The aim of this study was to identify the necroptosis-related lncRNAs (NRLRs) in a LUAD cohort and establish a necroptosis-related lncRNA signature (NRLSig) to stratify LUAD patients. NRLRs were identified in LUAD patients from The Cancer Genome Atlas (TCGA) database using Pearson correlation analysis between necroptosis-related genes and lncRNAs. Then the NRLSig was identified using univariate Cox regression analysis and LASSO regression analysis. Assessments of the signature were performed based on survival analysis, receiver operating characteristic (ROC) curve analysis and clustering analysis. Next, a nomogram containing the NRLSig and clinical information was developed through univariate and multivariate Cox regression analysis. Further, functional enrichment analysis of the selected lncRNAs in NRLSig and the association between NRLSig and the immune infiltration were also evaluated. A 4-lncRNA signature, incorporating LINC00941, AP001453.2, AC026368.1, and AC236972.3, was identified to predict overall survival (OS) and stratify LUAD patients into different groups. Survival analysis, ROC curve analysis and clustering analysis showed good performance in the prognostic prediction of the lncRNA signature. Then, a nomogram containing the NRLSig was developed and showed satisfactory predictive accuracy, calibration and clinical usefulness. The co-expressed genes of selected NRLRs were enriched in several biological functions and signaling pathways. Finally, differences in the abundance of immune cells were investigated among the high-risk group and low-risk group divided by the NRLSig. The proposed NRLSig may provide promising therapeutic targets or prognostic predictors for LUAD patients.

摘要

长链非编码RNA(lncRNAs)作为肺腺癌(LUAD)患者预后的有前景的预测指标,正受到越来越多的关注。坏死性凋亡是一种新型的坏死性细胞死亡调控机制,在癌症的生物学过程中起重要作用。本研究的目的是在LUAD队列中鉴定与坏死性凋亡相关的lncRNAs(NRLRs),并建立一个与坏死性凋亡相关的lncRNA特征(NRLSig)来对LUAD患者进行分层。使用坏死性凋亡相关基因与lncRNAs之间的Pearson相关性分析,在来自癌症基因组图谱(TCGA)数据库的LUAD患者中鉴定NRLRs。然后使用单变量Cox回归分析和LASSO回归分析鉴定NRLSig。基于生存分析、受试者工作特征(ROC)曲线分析和聚类分析对该特征进行评估。接下来,通过单变量和多变量Cox回归分析开发了一个包含NRLSig和临床信息的列线图。此外,还评估了NRLSig中所选lncRNAs的功能富集分析以及NRLSig与免疫浸润之间的关联。鉴定出一个包含LINC00941、AP001453.2、AC026368.1和AC236972.3的4-lncRNA特征,用于预测总生存期(OS)并将LUAD患者分层为不同组。生存分析、ROC曲线分析和聚类分析在lncRNA特征的预后预测中表现良好。然后,开发了一个包含NRLSig的列线图,其显示出令人满意地预测准确性、校准度和临床实用性。所选NRLRs的共表达基因在几种生物学功能和信号通路中富集。最后,研究了由NRLSig划分的高危组和低危组之间免疫细胞丰度的差异。所提出的NRLSig可能为LUAD患者提供有前景的治疗靶点或预后预测指标。

https://cdn.ncbi.nlm.nih.gov/pmc/blobs/42c7/9354127/1e59881ec7d6/fgene-13-833362-g008.jpg
https://cdn.ncbi.nlm.nih.gov/pmc/blobs/42c7/9354127/76471bffabac/fgene-13-833362-g001.jpg
https://cdn.ncbi.nlm.nih.gov/pmc/blobs/42c7/9354127/ae35333398c2/fgene-13-833362-g002.jpg
https://cdn.ncbi.nlm.nih.gov/pmc/blobs/42c7/9354127/6a06a069a8fe/fgene-13-833362-g003.jpg
https://cdn.ncbi.nlm.nih.gov/pmc/blobs/42c7/9354127/f98db421bc93/fgene-13-833362-g004.jpg
https://cdn.ncbi.nlm.nih.gov/pmc/blobs/42c7/9354127/89318bdbe0fc/fgene-13-833362-g005.jpg
https://cdn.ncbi.nlm.nih.gov/pmc/blobs/42c7/9354127/39d7d9a083ae/fgene-13-833362-g006.jpg
https://cdn.ncbi.nlm.nih.gov/pmc/blobs/42c7/9354127/9a10cfe28646/fgene-13-833362-g007.jpg
https://cdn.ncbi.nlm.nih.gov/pmc/blobs/42c7/9354127/1e59881ec7d6/fgene-13-833362-g008.jpg
https://cdn.ncbi.nlm.nih.gov/pmc/blobs/42c7/9354127/76471bffabac/fgene-13-833362-g001.jpg
https://cdn.ncbi.nlm.nih.gov/pmc/blobs/42c7/9354127/ae35333398c2/fgene-13-833362-g002.jpg
https://cdn.ncbi.nlm.nih.gov/pmc/blobs/42c7/9354127/6a06a069a8fe/fgene-13-833362-g003.jpg
https://cdn.ncbi.nlm.nih.gov/pmc/blobs/42c7/9354127/f98db421bc93/fgene-13-833362-g004.jpg
https://cdn.ncbi.nlm.nih.gov/pmc/blobs/42c7/9354127/89318bdbe0fc/fgene-13-833362-g005.jpg
https://cdn.ncbi.nlm.nih.gov/pmc/blobs/42c7/9354127/39d7d9a083ae/fgene-13-833362-g006.jpg
https://cdn.ncbi.nlm.nih.gov/pmc/blobs/42c7/9354127/9a10cfe28646/fgene-13-833362-g007.jpg
https://cdn.ncbi.nlm.nih.gov/pmc/blobs/42c7/9354127/1e59881ec7d6/fgene-13-833362-g008.jpg

相似文献

1
Construction of a Novel Prognostic Signature in Lung Adenocarcinoma Based on Necroptosis-Related lncRNAs.基于坏死性凋亡相关长链非编码RNA构建肺腺癌新的预后标志物
Front Genet. 2022 Jul 22;13:833362. doi: 10.3389/fgene.2022.833362. eCollection 2022.
2
A Novel Necroptosis-Related lncRNA Signature Predicts the Prognosis of Lung Adenocarcinoma.一种新型坏死性凋亡相关lncRNA特征预测肺腺癌预后
Front Genet. 2022 Mar 17;13:862741. doi: 10.3389/fgene.2022.862741. eCollection 2022.
3
Cross-talk between necroptosis-related lncRNAs to construct a novel signature and predict the immune landscape of lung adenocarcinoma patients.坏死性凋亡相关长链非编码RNA之间的相互作用构建新的特征并预测肺腺癌患者的免疫格局。
Front Genet. 2022 Sep 15;13:966896. doi: 10.3389/fgene.2022.966896. eCollection 2022.
4
A cuproptosis-related long non-coding RNA signature to predict the prognosis and immune microenvironment characterization for lung adenocarcinoma.一种用于预测肺腺癌预后和免疫微环境特征的铜死亡相关长链非编码RNA特征
Transl Lung Cancer Res. 2022 Oct;11(10):2079-2093. doi: 10.21037/tlcr-22-660.
5
Development and validation of a prognostic risk signature for lung adenocarcinoma constructed by six ferroptosis, necroptosis, and pyroptosis-related lncRNAs.由六个铁死亡、坏死性凋亡和焦亡相关长链非编码RNA构建的肺腺癌预后风险特征的开发与验证
J Thorac Dis. 2022 Oct;14(10):3955-3974. doi: 10.21037/jtd-22-1151.
6
Identification and Validation of a Novel Necroptosis-Related Long Noncoding RNA Prognostic Signature for Lung Adenocarcinoma.鉴定和验证肺腺癌中一种新型的坏死性相关长链非编码 RNA 预后标志物。
Biomed Res Int. 2022 Oct 25;2022:9710540. doi: 10.1155/2022/9710540. eCollection 2022.
7
A novel necroptosis-related lncRNA based signature predicts prognosis and response to treatment in cervical cancer.一种基于新型坏死性凋亡相关长链非编码RNA的特征可预测宫颈癌的预后和治疗反应。
Front Genet. 2022 Dec 6;13:938250. doi: 10.3389/fgene.2022.938250. eCollection 2022.
8
Relationships of N6-Methyladenosine-Related Long Non-Coding RNAs With Tumor Immune Microenvironment and Clinical Prognosis in Lung Adenocarcinoma.N6-甲基腺苷相关长链非编码RNA与肺腺癌肿瘤免疫微环境及临床预后的关系
Front Genet. 2021 Oct 20;12:714697. doi: 10.3389/fgene.2021.714697. eCollection 2021.
9
Epithelial-mesenchymal transition-related lncRNAs associated with prognosis and immune cell infiltration in lung adenocarcinoma.与肺腺癌预后及免疫细胞浸润相关的上皮-间质转化相关长链非编码RNA
Am J Transl Res. 2022 Oct 15;14(10):7308-7323. eCollection 2022.
10
Construction of a Prognostic Immune-Related LncRNA Risk Model for Lung Adenocarcinoma.构建肺腺癌的预后免疫相关长链非编码RNA风险模型
Front Cell Dev Biol. 2021 Mar 18;9:648806. doi: 10.3389/fcell.2021.648806. eCollection 2021.

引用本文的文献

1
Targeting necroptosis: a promising avenue for respiratory disease treatment.靶向细胞坏死性凋亡:呼吸系统疾病治疗的新途径。
Cell Commun Signal. 2024 Aug 28;22(1):418. doi: 10.1186/s12964-024-01804-6.
2
The fate and function of non-coding RNAs during necroptosis.非编码 RNA 在细胞坏死中的命运和功能。
Epigenomics. 2024;16(11-12):901-915. doi: 10.1080/17501911.2024.2354653. Epub 2024 Jun 17.

本文引用的文献

1
Necroptosis-Related lncRNAs: Predicting Prognosis and the Distinction between the Cold and Hot Tumors in Gastric Cancer.坏死性凋亡相关长链非编码RNA:预测胃癌预后及区分冷肿瘤与热肿瘤
J Oncol. 2021 Nov 8;2021:6718443. doi: 10.1155/2021/6718443. eCollection 2021.
2
A Five Autophagy-Related Long Non-Coding RNA Prognostic Model for Patients with Lung Adenocarcinoma.一种用于肺腺癌患者的五种自噬相关长链非编码RNA预后模型。
Int J Gen Med. 2021 Oct 27;14:7145-7158. doi: 10.2147/IJGM.S334601. eCollection 2021.
3
Characterization of a ferroptosis and iron-metabolism related lncRNA signature in lung adenocarcinoma.
肺腺癌中一种铁死亡和铁代谢相关长链非编码RNA特征的表征
Cancer Cell Int. 2021 Jul 3;21(1):340. doi: 10.1186/s12935-021-02027-2.
4
LINC00941 Promotes Progression of Non-Small Cell Lung Cancer by Sponging miR-877-3p to Regulate VEGFA Expression.LINC00941通过海绵化miR-877-3p调控VEGFA表达促进非小细胞肺癌进展。
Front Oncol. 2021 Mar 31;11:650037. doi: 10.3389/fonc.2021.650037. eCollection 2021.
5
Urinary Cyclophilin A as Marker of Tubular Cell Death and Kidney Injury.尿中环孢素A作为肾小管细胞死亡和肾损伤的标志物。
Biomedicines. 2021 Feb 20;9(2):217. doi: 10.3390/biomedicines9020217.
6
EMT-associated microRNAs and their roles in cancer stemness and drug resistance.EMT 相关 microRNAs 及其在癌症干性和耐药性中的作用。
Cancer Commun (Lond). 2021 Mar;41(3):199-217. doi: 10.1002/cac2.12138. Epub 2021 Jan 27.
7
The lncRNA H19-Derived MicroRNA-675 Promotes Liver Necroptosis by Targeting FADD.长链非编码RNA H19衍生的微小RNA-675通过靶向FADD促进肝脏坏死性凋亡。
Cancers (Basel). 2021 Jan 22;13(3):411. doi: 10.3390/cancers13030411.
8
GPR115 Contributes to Lung Adenocarcinoma Metastasis Associated With LAMC2 and Predicts a Poor Prognosis.GPR115促进与LAMC2相关的肺腺癌转移并预示不良预后。
Front Oncol. 2020 Nov 20;10:577530. doi: 10.3389/fonc.2020.577530. eCollection 2020.
9
The Roles of Non-Coding RNAs in Tumor-Associated Lymphangiogenesis.非编码RNA在肿瘤相关淋巴管生成中的作用
Cancers (Basel). 2020 Nov 6;12(11):3290. doi: 10.3390/cancers12113290.
10
LncRNA-mediated posttranslational modifications and reprogramming of energy metabolism in cancer.长非编码 RNA 介导的癌症翻译后修饰和能量代谢重编程。
Cancer Commun (Lond). 2021 Feb;41(2):109-120. doi: 10.1002/cac2.12108. Epub 2020 Oct 29.