Department of Endocrinology, Amsterdam UMC, Amsterdam, The Netherlands.
German Cancer Consortium (DKTK) Partner Site Freiburg, German Cancer Research Center (DKFZ), Heidelberg, Germany.
Epigenetics Chromatin. 2022 Aug 9;15(1):29. doi: 10.1186/s13072-022-00461-8.
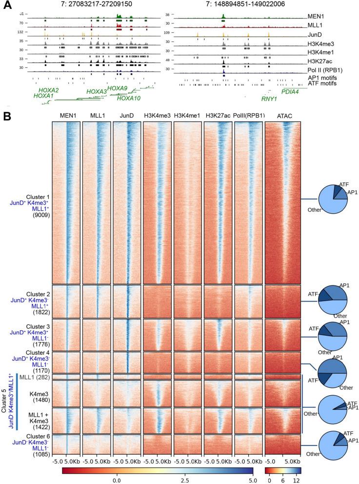
Loss-of-function mutations of the multiple endocrine neoplasia type 1 (MEN1) gene are causal to the MEN1 tumor syndrome, but they are also commonly found in sporadic pancreatic neuroendocrine tumors and other types of cancers. The MEN1 gene product, menin, is involved in transcriptional and chromatin regulation, most prominently as an integral component of KMT2A/MLL1 and KMT2B/MLL2 containing COMPASS-like histone H3K4 methyltransferase complexes. In a mutually exclusive fashion, menin also interacts with the JunD subunit of the AP-1 and ATF/CREB transcription factors.
Here, we applied and in silico screening approach for 253 disease-related MEN1 missense mutations in order to select a set of nine menin mutations in surface-exposed residues. The protein interactomes of these mutants were assessed by quantitative mass spectrometry, which indicated that seven of the nine mutants disrupt interactions with both MLL1/MLL2 and JunD complexes. Interestingly, we identified three missense mutations, R52G, E255K and E359K, which predominantly reduce the MLL1 and MLL2 interactions when compared with JunD. This observation was supported by a pronounced loss of binding of the R52G, E255K and E359K mutant proteins at unique MLL1 genomic binding sites with less effect on unique JunD sites.
Our results underline the effects of MEN1 gene mutations in both familial and sporadic tumors of endocrine origin on the interactions of menin with the MLL1 and MLL2 histone H3K4 methyltransferase complexes and with JunD-containing transcription factors. Menin binding pocket mutants R52G, E255K and E359K have differential effects on MLL1/MLL2 and JunD interactions, which translate into differential genomic binding patterns. Our findings encourage future studies addressing the pathophysiological relevance of the separate MLL1/MLL2- and JunD-dependent functions of menin mutants in MEN1 disease model systems.
多发性内分泌肿瘤 1 型(MEN1)基因的功能丧失突变是 MEN1 肿瘤综合征的病因,但它们也常见于散发性胰腺神经内分泌肿瘤和其他类型的癌症中。MEN1 基因产物 menin 参与转录和染色质调节,最突出的是作为包含 COMPASS 样组蛋白 H3K4 甲基转移酶复合物的 KMT2A/MLL1 和 KMT2B/MLL2 的组成部分。以相互排斥的方式,menin 还与 AP-1 和 ATF/CREB 转录因子的 JunD 亚基相互作用。
在这里,我们应用了一种针对 253 种与疾病相关的 MEN1 错义突变的计算机筛选方法,以便从表面暴露残基中选择一组 9 种 menin 突变。通过定量质谱分析评估了这些突变体的蛋白质相互作用组,结果表明,这 9 个突变体中有 7 个破坏了与 MLL1/MLL2 和 JunD 复合物的相互作用。有趣的是,我们鉴定出三个错义突变,R52G、E255K 和 E359K,与 JunD 相比,这些突变主要减少了与 MLL1 和 MLL2 的相互作用。这一观察结果得到了以下支持:R52G、E255K 和 E359K 突变蛋白在独特的 MLL1 基因组结合位点的结合明显丧失,而对独特的 JunD 位点的影响较小。
我们的结果强调了 MEN1 基因突变在家族性和散发性内分泌来源肿瘤中对 menin 与 MLL1 和 MLL2 组蛋白 H3K4 甲基转移酶复合物以及包含 JunD 的转录因子相互作用的影响。menin 结合口袋突变体 R52G、E255K 和 E359K 对 MLL1/MLL2 和 JunD 相互作用有不同的影响,这转化为不同的基因组结合模式。我们的发现鼓励未来的研究在 MEN1 疾病模型系统中解决 menin 突变体的单独的 MLL1/MLL2 和 JunD 依赖性功能的病理生理学相关性。