Suppr超能文献

体内全基因组 CRISPR 激活筛选鉴定出肝癌中具有重要功能的长非编码 RNA。

In Vivo Genome-Wide CRISPR Activation Screening Identifies Functionally Important Long Noncoding RNAs in Hepatocellular Carcinoma.

机构信息

The State Key Laboratory of Liver Research, Department of Pathology, Li-Ka Shing Faculty of Medicine, The University of Hong Kong.

The State Key Laboratory of Liver Research, Department of Pathology, Li-Ka Shing Faculty of Medicine, The University of Hong Kong.

出版信息

Cell Mol Gastroenterol Hepatol. 2022;14(5):1053-1076. doi: 10.1016/j.jcmgh.2022.07.017. Epub 2022 Aug 6.

Abstract

BACKGROUND & AIMS: Long noncoding RNAs (lncRNAs) are found to have profound impacts on diverse cellular processes. Although high-throughput sequencing studies have shown the differential lncRNA expression profiles between hepatocellular carcinoma (HCC) and nontumor livers, the functional impacts of lncRNAs on HCC development await further investigation. Herein, we sought to address the functional roles of lncRNAs in HCC pathogenesis by in vivo functional screening.

METHODS

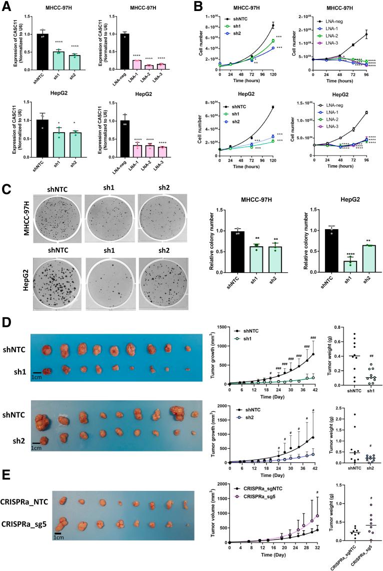
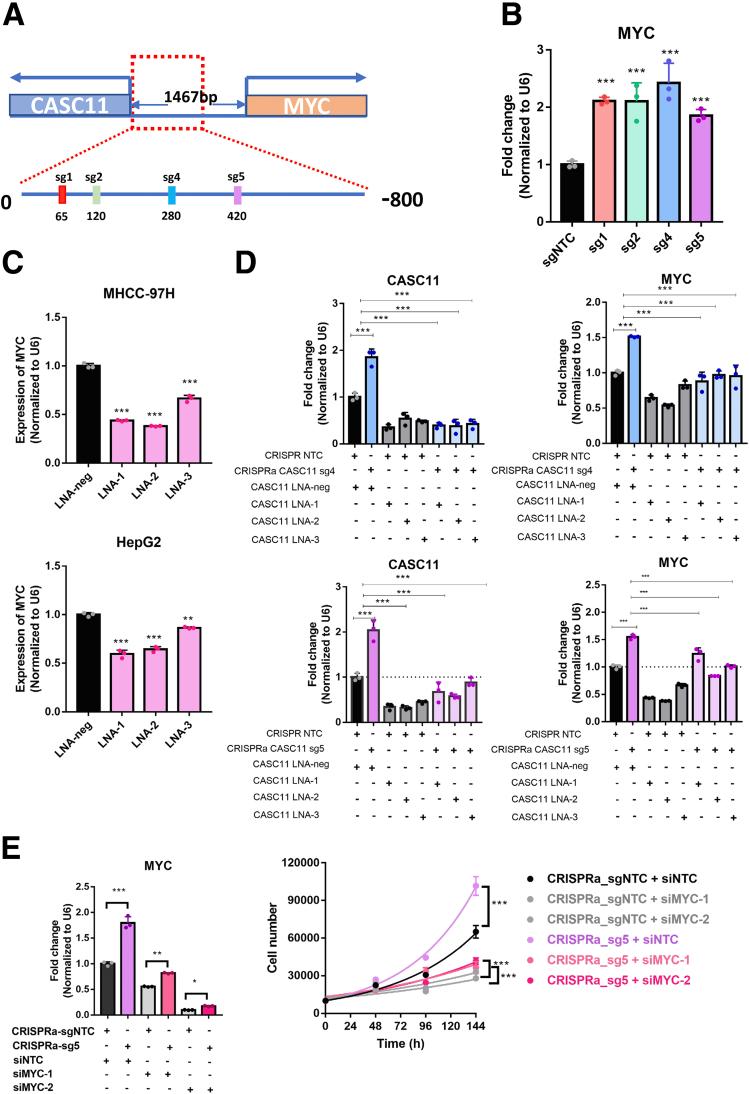
We performed genome-wide clustered regularly interspaced short palindromic repeats (CRISPR)/dead CRISPR-associated protein 9 (dCas9) lncRNA activation screening in HCC xenografts. We characterized the clinical relevance of positively selected lncRNAs using transcriptomic data sets. We used CRISPR-based gene activation and knockdown approaches to show the functional roles of positively selected lncRNAs including Cancer Susceptibility 11 (CASC11) in HCC. RNA sequencing and chromatin isolation by RNA purification sequencing were used to investigate the molecular mechanisms of CASC11 in HCC progression.

RESULTS

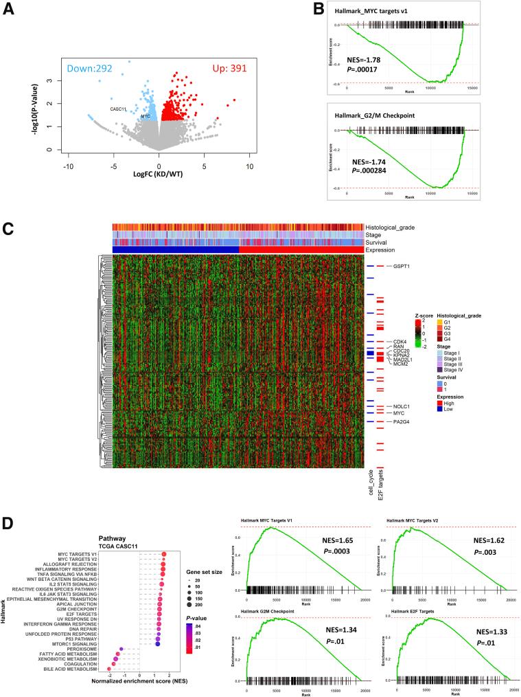
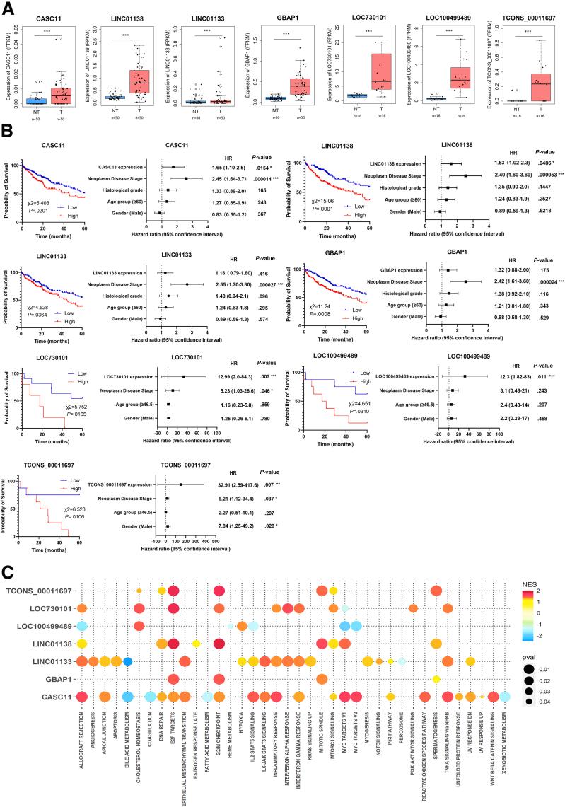
The in vivo functional screening identified 1603 positively selected lncRNAs, 538 of which were overexpressed in HCC patients. Systematic transcriptomic data analysis and clinical investigation showed that patients with high expression of these lncRNA candidates correlated with aggressive tumor behaviors. Overexpression of these lncRNAs aggravated HCC cell growth. Detailed characterization of a lncRNA candidate, CASC11, showed its pivotal role in cell proliferation and tumor growth. Mechanistically, chromatin isolation by RNA purification sequencing showed that CASC11 was bound to the CASC11/MYC proto-oncogene shared promoter region on chromosome 8q24. CASC11 modulated the transcriptional activity of MYC in a cis-regulatory manner, which affected the expression of MYC downstream target genes, consequently promoting G1/S progression.

CONCLUSIONS

Our study showed the power of in vivo CRISPR screening, which comprehensively investigated the functionality of lncRNAs in HCC progression, providing a rationale for targeting these lncRNAs clinically.

摘要

背景与目的

长链非编码 RNA(lncRNA)被发现对多种细胞过程具有深远影响。尽管高通量测序研究表明肝癌(HCC)与非肿瘤肝脏之间存在差异 lncRNA 表达谱,但 lncRNA 对 HCC 发展的功能影响仍有待进一步研究。在此,我们通过体内功能筛选来研究 lncRNA 在 HCC 发病机制中的功能作用。

方法

我们在 HCC 异种移植中进行了全基因组簇状规律间隔短回文重复(CRISPR)/dead CRISPR 相关蛋白 9(dCas9)lncRNA 激活筛选。我们使用转录组数据集来描述被正向选择的 lncRNA 的临床相关性。我们使用基于 CRISPR 的基因激活和敲低方法来展示被正向选择的 lncRNA(包括癌症易感性 11(CASC11))在 HCC 中的功能作用。RNA 测序和 RNA 纯化测序的染色质分离用于研究 CASC11 在 HCC 进展中的分子机制。

结果

体内功能筛选鉴定出 1603 个正向选择的 lncRNA,其中 538 个在 HCC 患者中表达上调。系统的转录组数据分析和临床研究表明,这些 lncRNA 候选物高表达的患者与侵袭性肿瘤行为相关。这些 lncRNA 的过表达加剧了 HCC 细胞的生长。对候选 lncRNA CASC11 的详细表征表明其在细胞增殖和肿瘤生长中具有关键作用。机制上,RNA 纯化测序的染色质分离表明,CASC11 与染色体 8q24 上的 CASC11/MYC 原癌基因共享启动子区域结合。CASC11 以顺式调控方式调节 MYC 的转录活性,影响 MYC 下游靶基因的表达,从而促进 G1/S 期进展。

结论

我们的研究表明,体内 CRISPR 筛选具有强大的功能,可以全面研究 lncRNA 在 HCC 进展中的功能,为临床靶向这些 lncRNA 提供了依据。

https://cdn.ncbi.nlm.nih.gov/pmc/blobs/ea4b/9490101/28b60c13dd55/fx1.jpg

文献检索

告别复杂PubMed语法,用中文像聊天一样搜索,搜遍4000万医学文献。AI智能推荐,让科研检索更轻松。

立即免费搜索

文件翻译

保留排版,准确专业,支持PDF/Word/PPT等文件格式,支持 12+语言互译。

免费翻译文档

深度研究

AI帮你快速写综述,25分钟生成高质量综述,智能提取关键信息,辅助科研写作。

立即免费体验