Cancer Research UK Beatson Institute, Glasgow, UK.
Institute of Molecular Cell and System Biology, University of Glasgow, Glasgow, UK.
Life Sci Alliance. 2022 Aug 9;5(12):e202201472. doi: 10.26508/lsa.202201472.
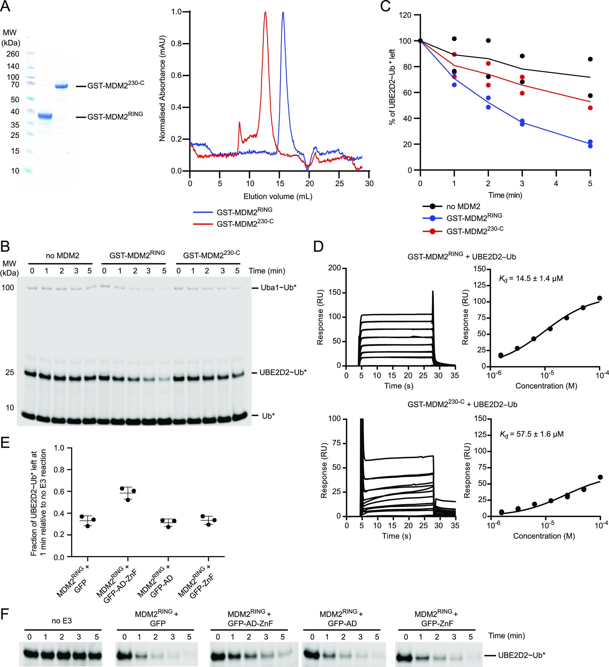
ARF tumor suppressor protein is a key regulator of the MDM2-p53 signaling axis. ARF interferes with MDM2-mediated ubiquitination and degradation of p53 by sequestering MDM2 in the nucleolus and preventing MDM2-p53 interaction and nuclear export of p53. Moreover, ARF also directly inhibits MDM2 ubiquitin ligase (E3) activity, but the mechanism remains elusive. Here, we apply nuclear magnetic resonance and biochemical analyses to uncover the mechanism of ARF-mediated inhibition of MDM2 E3 activity. We show that MDM2 acidic and zinc finger domains (AD-ZnF) form a weak intramolecular interaction with the RING domain, where the binding site overlaps with the E2∼ubiquitin binding surface and thereby partially reduces MDM2 E3 activity. Binding of human N-terminal 32 residues of p14ARF to the acidic domain of MDM2 strengthens the AD-ZnF-RING domain interaction. Furthermore, the N-terminal RxFxV motifs of p14ARF participate directly in the MDM2 RING domain interaction. This bivalent binding mode of p14ARF to MDM2 acidic and RING domains restricts E2∼ubiquitin recruitment and massively hinders MDM2 E3 activity. These findings elucidate the mechanism by which ARF inhibits MDM2 E3 activity.
ARF 肿瘤抑制蛋白是 MDM2-p53 信号轴的关键调节剂。ARF 通过将 MDM2 隔离在核仁中,阻止 MDM2-p53 相互作用和 p53 的核输出,从而干扰 MDM2 介导的 p53 泛素化和降解。此外,ARF 还直接抑制 MDM2 泛素连接酶(E3)活性,但机制尚不清楚。在这里,我们应用核磁共振和生化分析来揭示 ARF 介导的 MDM2 E3 活性抑制的机制。我们表明,MDM2 酸性和锌指结构域(AD-ZnF)与 RING 结构域形成弱的分子内相互作用,该结合位点与 E2∼ubiquitin 结合表面重叠,从而部分降低了 MDM2 E3 活性。人 p14ARF 的 N 端 32 个残基与 MDM2 的酸性结构域结合,增强了 AD-ZnF-RING 结构域的相互作用。此外,p14ARF 的 N 端 RxFxV 基序直接参与 MDM2 RING 结构域的相互作用。p14ARF 对 MDM2 酸性和 RING 结构域的这种双价结合模式限制了 E2∼ubiquitin 的募集,并极大地阻碍了 MDM2 E3 活性。这些发现阐明了 ARF 抑制 MDM2 E3 活性的机制。