• 文献检索
  • 文档翻译
  • 深度研究
  • 学术资讯
  • Suppr Zotero 插件Zotero 插件
  • 邀请有礼
  • 套餐&价格
  • 历史记录
应用&插件
Suppr Zotero 插件Zotero 插件浏览器插件Mac 客户端Windows 客户端微信小程序
定价
高级版会员购买积分包购买API积分包
服务
文献检索文档翻译深度研究API 文档MCP 服务
关于我们
关于 Suppr公司介绍联系我们用户协议隐私条款
关注我们

Suppr 超能文献

核心技术专利:CN118964589B侵权必究
粤ICP备2023148730 号-1Suppr @ 2026

文献检索

告别复杂PubMed语法,用中文像聊天一样搜索,搜遍4000万医学文献。AI智能推荐,让科研检索更轻松。

立即免费搜索

文件翻译

保留排版,准确专业,支持PDF/Word/PPT等文件格式,支持 12+语言互译。

免费翻译文档

深度研究

AI帮你快速写综述,25分钟生成高质量综述,智能提取关键信息,辅助科研写作。

立即免费体验

Src 家族激酶抑制剂靶向 YES1 和 YAP1 作为肺癌的主要驱动因素,并作为对 ALK 和表皮生长因子受体抑制剂获得性耐药的介质。

SRC Family Kinase Inhibition Targets YES1 and YAP1 as Primary Drivers of Lung Cancer and as Mediators of Acquired Resistance to ALK and Epidermal Growth Factor Receptor Inhibitors.

机构信息

Department of Pathology, Memorial Sloan Kettering Cancer Center, New York, NY.

Vanderbilt Ingram Cancer Center and Department of Medicine, Division of Hematology and Oncology, Vanderbilt University Medical Center, Nashville, TN.

出版信息

JCO Precis Oncol. 2022 Aug;6:e2200088. doi: 10.1200/PO.22.00088.

DOI:10.1200/PO.22.00088
PMID:35952318
原文链接:https://pmc.ncbi.nlm.nih.gov/articles/PMC9384924/
Abstract

PURPOSE

The identification of novel oncogenic driver alterations and novel mechanisms of acquired resistance (AR) is the key for further development of personalized therapy. The current study investigates the potential role of amplification as a primary driver of tumorigenesis and of amplifications as mediators of AR to ALK and epidermal growth factor receptor (EGFR) tyrosine kinase inhibitors (TKIs).

METHODS

Models of ectopic expression were established and characterized for YES1 and YAP1 in human bronchial epithelial cells and fusion-positive (ALK+) and -mutant lung adenocarcinoma cell lines. MSK-IMPACT data for all lung adenocarcinoma cases and for ALK and EGFR TKI AR cases were surveyed for and amplification.

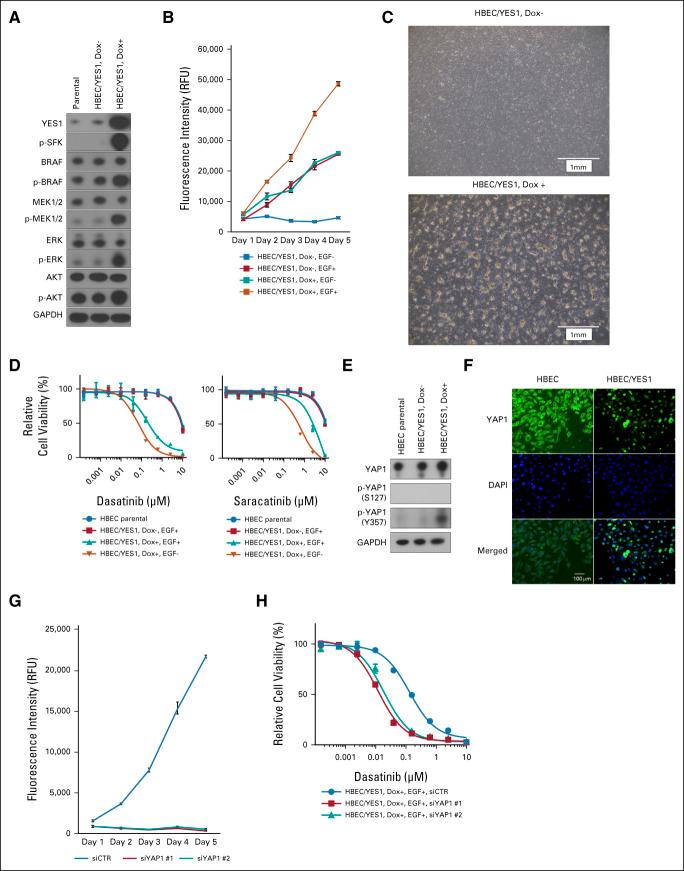
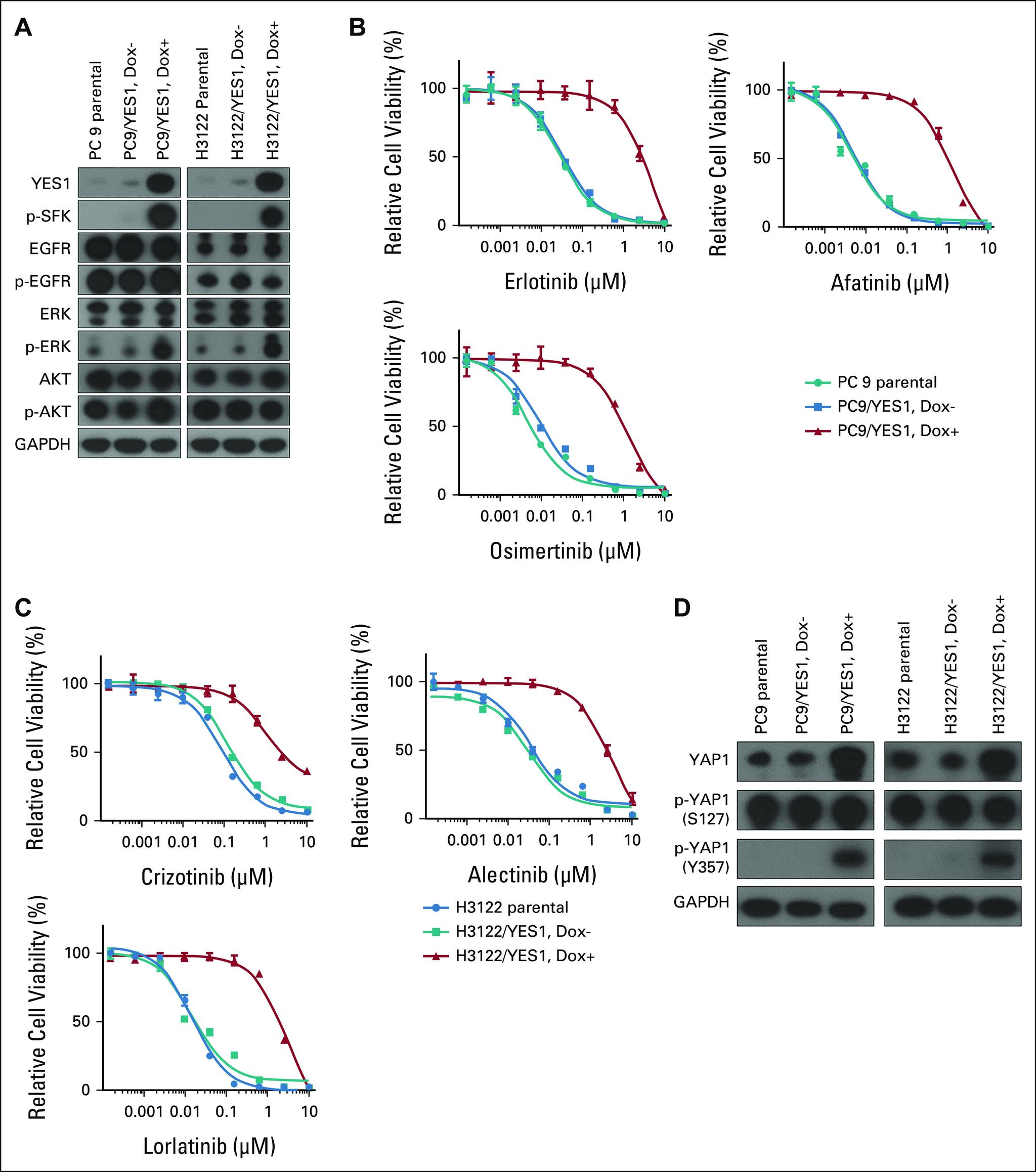
RESULTS

We report response to SRC family kinase (SFK) inhibition in a patient whose lung cancer exhibited amplification, without any well-established primary driver alteration, suggesting that amplification can also function as a primary oncogenic driver. To investigate the possibility of as a primary driver in tumorigenesis, we established preclinical models of YES1 overexpression using human bronchial epithelial cells and normal human breast epithelial cells. We showed that YES1 overexpression conferred sensitivity to SFK TKIs and promoted EGF-independent growth in a YAP1-dependent manner. Analysis of clinical genomic sequencing data from cases of AR to EGFR and ALK inhibitors revealed acquired amplification of in four cases. -mutant and fusion-positive cells overexpressing YES1 or YAP1 were resistant to EGFR and ALK TKIs, respectively, but were sensitive to dual inhibition of the primary driver and YES1.

CONCLUSION

Our results demonstrate the therapeutic potential of SFK inhibition in primary tumorigenesis and AR driven by YES1/YAP1 signaling.

摘要

目的

鉴定新的致癌驱动改变和获得性耐药(AR)的新机制是进一步开发个体化治疗的关键。本研究探讨了扩增作为肿瘤发生主要驱动因素的潜在作用,以及 扩增作为 ALK 和表皮生长因子受体(EGFR)酪氨酸激酶抑制剂(TKI)AR 的介质的作用。

方法

在人支气管上皮细胞和融合阳性(ALK+)和 -突变肺腺癌细胞系中建立并表征了 YES1 和 YAP1 的异位表达模型。调查了所有肺腺癌病例和 ALK 和 EGFR TKI AR 病例的 MSK-IMPACT 数据中 是否有 扩增。

结果

我们报告了一位肺癌患者对 SRC 家族激酶(SFK)抑制剂有反应,而没有任何明确的主要驱动改变,这表明 扩增也可以作为一种主要的致癌驱动因素。为了研究 是否可以作为肿瘤发生的主要驱动因素,我们使用人支气管上皮细胞和正常人类乳腺上皮细胞建立了 YES1 过表达的临床前模型。我们表明,YES1 过表达赋予了 SFK TKI 的敏感性,并以 YAP1 依赖的方式促进了 EGF 非依赖性生长。对 EGFR 和 ALK 抑制剂 AR 病例的临床基因组测序数据进行分析显示,有 4 例发生了 获得性扩增。过表达 YES1 或 YAP1 的 -突变和 融合阳性细胞对 EGFR 和 ALK TKI 耐药,但对主要驱动和 YES1 的双重抑制敏感。

结论

我们的结果表明,SFK 抑制在 YES1/YAP1 信号驱动的原发性肿瘤发生和 AR 中具有治疗潜力。

https://cdn.ncbi.nlm.nih.gov/pmc/blobs/3b11/9384924/af75a57e3a28/po-6-e2200088-g008.jpg
https://cdn.ncbi.nlm.nih.gov/pmc/blobs/3b11/9384924/e24dba9a0573/po-6-e2200088-g001.jpg
https://cdn.ncbi.nlm.nih.gov/pmc/blobs/3b11/9384924/da9a4d6e29ed/po-6-e2200088-g002.jpg
https://cdn.ncbi.nlm.nih.gov/pmc/blobs/3b11/9384924/7382b69ae775/po-6-e2200088-g003.jpg
https://cdn.ncbi.nlm.nih.gov/pmc/blobs/3b11/9384924/c5320dea89e3/po-6-e2200088-g005.jpg
https://cdn.ncbi.nlm.nih.gov/pmc/blobs/3b11/9384924/08e8ffee08c1/po-6-e2200088-g007.jpg
https://cdn.ncbi.nlm.nih.gov/pmc/blobs/3b11/9384924/af75a57e3a28/po-6-e2200088-g008.jpg
https://cdn.ncbi.nlm.nih.gov/pmc/blobs/3b11/9384924/e24dba9a0573/po-6-e2200088-g001.jpg
https://cdn.ncbi.nlm.nih.gov/pmc/blobs/3b11/9384924/da9a4d6e29ed/po-6-e2200088-g002.jpg
https://cdn.ncbi.nlm.nih.gov/pmc/blobs/3b11/9384924/7382b69ae775/po-6-e2200088-g003.jpg
https://cdn.ncbi.nlm.nih.gov/pmc/blobs/3b11/9384924/c5320dea89e3/po-6-e2200088-g005.jpg
https://cdn.ncbi.nlm.nih.gov/pmc/blobs/3b11/9384924/08e8ffee08c1/po-6-e2200088-g007.jpg
https://cdn.ncbi.nlm.nih.gov/pmc/blobs/3b11/9384924/af75a57e3a28/po-6-e2200088-g008.jpg

相似文献

1
SRC Family Kinase Inhibition Targets YES1 and YAP1 as Primary Drivers of Lung Cancer and as Mediators of Acquired Resistance to ALK and Epidermal Growth Factor Receptor Inhibitors.Src 家族激酶抑制剂靶向 YES1 和 YAP1 作为肺癌的主要驱动因素,并作为对 ALK 和表皮生长因子受体抑制剂获得性耐药的介质。
JCO Precis Oncol. 2022 Aug;6:e2200088. doi: 10.1200/PO.22.00088.
2
amplification is a mechanism of acquired resistance to EGFR inhibitors identified by transposon mutagenesis and clinical genomics.扩增是通过转座子诱变和临床基因组学鉴定的获得性 EGFR 抑制剂耐药机制。
Proc Natl Acad Sci U S A. 2018 Jun 26;115(26):E6030-E6038. doi: 10.1073/pnas.1717782115. Epub 2018 Jun 6.
3
YES1 as a potential target to overcome drug resistance in EGFR-deregulated non-small cell lung cancer.YES1 作为克服 EGFR 失调非小细胞肺癌耐药性的潜在靶点。
Arch Toxicol. 2024 May;98(5):1437-1455. doi: 10.1007/s00204-024-03693-7. Epub 2024 Mar 5.
4
Concomitant occurrence of EGFR (epidermal growth factor receptor) and KRAS (V-Ki-ras2 Kirsten rat sarcoma viral oncogene homolog) mutations in an ALK (anaplastic lymphoma kinase)-positive lung adenocarcinoma patient with acquired resistance to crizotinib: a case report.一名对克唑替尼产生获得性耐药的ALK(间变性淋巴瘤激酶)阳性肺腺癌患者同时发生EGFR(表皮生长因子受体)和KRAS(V-Ki-ras2 Kirsten大鼠肉瘤病毒癌基因同源物)突变:病例报告
BMC Res Notes. 2013 Nov 26;6:489. doi: 10.1186/1756-0500-6-489.
5
Frequency, clinical features and differential response to therapy of concurrent alterations in Chinese lung cancer patients.中国肺癌患者并发改变的频率、临床特征及对治疗的差异反应
Drug Des Devel Ther. 2019 May 23;13:1809-1817. doi: 10.2147/DDDT.S196189. eCollection 2019.
6
Detection of an EML4-ALK fusion mutation secondary to epidermal growth factor receptor-tyrosine kinase inhibitor (EGFR-TKI) therapy for lung cancer: a case report.检测到表皮生长因子受体酪氨酸激酶抑制剂(EGFR-TKI)治疗肺癌后出现的 EML4-ALK 融合突变:一例报告。
Ann Palliat Med. 2022 Jul;11(7):2503-2509. doi: 10.21037/apm-22-744.
7
YES1 Drives Lung Cancer Growth and Progression and Predicts Sensitivity to Dasatinib.YES1 驱动肺癌生长和进展,并预测对达沙替尼的敏感性。
Am J Respir Crit Care Med. 2019 Oct 1;200(7):888-899. doi: 10.1164/rccm.201807-1292OC.
8
Role of YES1 amplification in EGFR mutation-positive non-small cell lung cancer: Primary resistance to afatinib in a patient.YES1 扩增在 EGFR 突变阳性非小细胞肺癌中的作用:阿法替尼治疗的原发性耐药。
Thorac Cancer. 2020 Sep;11(9):2736-2739. doi: 10.1111/1759-7714.13583. Epub 2020 Aug 3.
9
Osimertinib Overcomes Alectinib Resistance Caused by Amphiregulin in a Leptomeningeal Carcinomatosis Model of ALK-Rearranged Lung Cancer.奥希替尼克服了间变性淋巴瘤激酶(ALK)重排肺癌脑膜转移模型中由 Amphiregulin 引起的阿来替尼耐药。
J Thorac Oncol. 2020 May;15(5):752-765. doi: 10.1016/j.jtho.2020.01.001. Epub 2020 Jan 21.
10
Discovery of a novel ALK/ROS1/FAK inhibitor, APG-2449, in preclinical non-small cell lung cancer and ovarian cancer models.在非小细胞肺癌和卵巢癌模型的临床前研究中发现一种新型的 ALK/ROS1/FAK 抑制剂 APG-2449。
BMC Cancer. 2022 Jul 11;22(1):752. doi: 10.1186/s12885-022-09799-4.

引用本文的文献

1
Drug tolerance and persistence to EGFR inhibitor treatment are mediated by an ILK-SFK-YAP signaling axis in lung adenocarcinoma.在肺腺癌中,药物耐受性及对表皮生长因子受体(EGFR)抑制剂治疗的持续性是由整合素连接激酶(ILK)-Src家族激酶(SFK)-Yes相关蛋白(YAP)信号轴介导的。
Oncogene. 2025 May 31. doi: 10.1038/s41388-025-03461-6.
2
Exploiting YES1-Driven EGFR Expression Improves the Efficacy of EGFR Inhibitors.利用YES1驱动的EGFR表达可提高EGFR抑制剂的疗效。
Mol Cancer Res. 2025 May 2;23(5):391-404. doi: 10.1158/1541-7786.MCR-24-0309.
3
Integrating machine learning and structure-based approaches for repurposing potent tyrosine protein kinase Src inhibitors to treat inflammatory disorders.

本文引用的文献

1
Osimertinib plus savolitinib in patients with EGFR mutation-positive, MET-amplified, non-small-cell lung cancer after progression on EGFR tyrosine kinase inhibitors: interim results from a multicentre, open-label, phase 1b study.奥希替尼联合 savolitinib 治疗 EGFR 突变阳性、MET 扩增的非小细胞肺癌患者:EGFR 酪氨酸激酶抑制剂进展后的多中心、开放标签、Ib 期研究的中期结果。
Lancet Oncol. 2020 Mar;21(3):373-386. doi: 10.1016/S1470-2045(19)30785-5. Epub 2020 Feb 3.
2
YES1 activation induces acquired resistance to neratinib in HER2-amplified breast and lung cancers.YES1 激活诱导 HER2 扩增的乳腺癌和肺癌对奈拉替尼产生获得性耐药。
Cancer Sci. 2020 Mar;111(3):849-856. doi: 10.1111/cas.14289. Epub 2020 Jan 16.
3
整合机器学习和基于结构的方法,用于重新利用强效酪氨酸蛋白激酶Src抑制剂来治疗炎症性疾病。
Sci Rep. 2025 Jan 13;15(1):1836. doi: 10.1038/s41598-024-83767-9.
4
Hippo pathway in non-small cell lung cancer: mechanisms, potential targets, and biomarkers.Hippo 通路在非小细胞肺癌中的作用机制、潜在靶点和生物标志物。
Cancer Gene Ther. 2024 May;31(5):652-666. doi: 10.1038/s41417-024-00761-z. Epub 2024 Mar 18.
5
YES1 as a potential target to overcome drug resistance in EGFR-deregulated non-small cell lung cancer.YES1 作为克服 EGFR 失调非小细胞肺癌耐药性的潜在靶点。
Arch Toxicol. 2024 May;98(5):1437-1455. doi: 10.1007/s00204-024-03693-7. Epub 2024 Mar 5.
6
Emerging Roles of YES1 in Cancer: The Putative Target in Drug Resistance.YES1 在癌症中的新兴作用:耐药性的潜在靶点。
Int J Mol Sci. 2024 Jan 25;25(3):1450. doi: 10.3390/ijms25031450.
7
Circular RNA in Non-small Cell Lung Carcinoma: Identification of Targets and New Treatment Modalities.环状 RNA 在非小细胞肺癌中的作用:靶标鉴定和新的治疗方式。
Cancer Genomics Proteomics. 2023 Dec;20(6suppl):646-668. doi: 10.21873/cgp.20413.
8
A renaissance for YES in cancer.癌症 YES 基因研究再现生机。
Oncogene. 2023 Nov;42(46):3385-3393. doi: 10.1038/s41388-023-02860-x. Epub 2023 Oct 17.
9
Circular RNAs: novel actors of Wnt signaling pathway in lung cancer progression.环状RNA:肺癌进展中Wnt信号通路的新参与者
EXCLI J. 2023 Jul 12;22:645-669. doi: 10.17179/excli2023-6209. eCollection 2023.
Diverse Resistance Mechanisms to the Third-Generation ALK Inhibitor Lorlatinib in ALK-Rearranged Lung Cancer.
ALK 重排肺癌中对第三代 ALK 抑制剂洛拉替尼的多种耐药机制。
Clin Cancer Res. 2020 Jan 1;26(1):242-255. doi: 10.1158/1078-0432.CCR-19-1104. Epub 2019 Oct 4.
4
YES1 Is a Targetable Oncogene in Cancers Harboring Gene Amplification.YES1 是致癌基因扩增相关癌症的一个靶向治疗靶点。
Cancer Res. 2019 Nov 15;79(22):5734-5745. doi: 10.1158/0008-5472.CAN-18-3376. Epub 2019 Aug 7.
5
Phase 1 trial of dasatinib combined with afatinib for epidermal growth factor receptor- (EGFR-) mutated lung cancer with acquired tyrosine kinase inhibitor (TKI) resistance.达沙替尼联合阿法替尼治疗表皮生长因子受体 (EGFR-) 突变型肺癌获得性酪氨酸激酶抑制剂 (TKI) 耐药的 1 期临床试验。
Br J Cancer. 2019 Apr;120(8):791-796. doi: 10.1038/s41416-019-0428-3. Epub 2019 Mar 18.
6
Phase Ib/II Study of Capmatinib (INC280) Plus Gefitinib After Failure of Epidermal Growth Factor Receptor (EGFR) Inhibitor Therapy in Patients With EGFR-Mutated, MET Factor-Dysregulated Non-Small-Cell Lung Cancer.表皮生长因子受体(EGFR)抑制剂治疗失败的 EGFR 突变、MET 因子失调的非小细胞肺癌患者中卡马替尼(INC280)联合吉非替尼的 Ib/II 期研究。
J Clin Oncol. 2018 Nov 1;36(31):3101-3109. doi: 10.1200/JCO.2018.77.7326. Epub 2018 Aug 29.
7
Repotrectinib (TPX-0005) Is a Next-Generation ROS1/TRK/ALK Inhibitor That Potently Inhibits ROS1/TRK/ALK Solvent- Front Mutations.Repotrectinib(TPX-0005)是一种下一代 ROS1/TRK/ALK 抑制剂,能够强力抑制 ROS1/TRK/ALK 溶剂前沿突变。
Cancer Discov. 2018 Oct;8(10):1227-1236. doi: 10.1158/2159-8290.CD-18-0484. Epub 2018 Aug 9.
8
amplification is a mechanism of acquired resistance to EGFR inhibitors identified by transposon mutagenesis and clinical genomics.扩增是通过转座子诱变和临床基因组学鉴定的获得性 EGFR 抑制剂耐药机制。
Proc Natl Acad Sci U S A. 2018 Jun 26;115(26):E6030-E6038. doi: 10.1073/pnas.1717782115. Epub 2018 Jun 6.
9
Concurrent Alterations in EGFR-Mutant Lung Cancers Associated with Resistance to EGFR Kinase Inhibitors and Characterization of MTOR as a Mediator of Resistance.与 EGFR 激酶抑制剂耐药相关的 EGFR 突变型肺癌中的伴随改变,以及 MTOR 作为耐药介质的特征。
Clin Cancer Res. 2018 Jul 1;24(13):3108-3118. doi: 10.1158/1078-0432.CCR-17-2961. Epub 2018 Mar 12.
10
SFK/FAK Signaling Attenuates Osimertinib Efficacy in Both Drug-Sensitive and Drug-Resistant Models of EGFR-Mutant Lung Cancer.SFK/FAK信号通路减弱了奥希替尼在EGFR突变型肺癌的药物敏感和耐药模型中的疗效。
Cancer Res. 2017 Jun 1;77(11):2990-3000. doi: 10.1158/0008-5472.CAN-16-2300. Epub 2017 Apr 17.