• 文献检索
  • 文档翻译
  • 深度研究
  • 学术资讯
  • Suppr Zotero 插件Zotero 插件
  • 邀请有礼
  • 套餐&价格
  • 历史记录
应用&插件
Suppr Zotero 插件Zotero 插件浏览器插件Mac 客户端Windows 客户端微信小程序
定价
高级版会员购买积分包购买API积分包
服务
文献检索文档翻译深度研究API 文档MCP 服务
关于我们
关于 Suppr公司介绍联系我们用户协议隐私条款
关注我们

Suppr 超能文献

核心技术专利:CN118964589B侵权必究
粤ICP备2023148730 号-1Suppr @ 2026

文献检索

告别复杂PubMed语法,用中文像聊天一样搜索,搜遍4000万医学文献。AI智能推荐,让科研检索更轻松。

立即免费搜索

文件翻译

保留排版,准确专业,支持PDF/Word/PPT等文件格式,支持 12+语言互译。

免费翻译文档

深度研究

AI帮你快速写综述,25分钟生成高质量综述,智能提取关键信息,辅助科研写作。

立即免费体验

Ryanodine 受体 1 介导的 Ca 信号转导和线粒体重编程调节子宫浆液性癌恶性表型。

Ryanodine receptor 1-mediated Ca signaling and mitochondrial reprogramming modulate uterine serous cancer malignant phenotypes.

机构信息

Department of Gynecologic Oncology and Reproductive Medicine, The University of Texas MD Anderson Cancer Center, Houston, TX, 77030, USA.

The University of Texas MD Anderson Cancer Center UTHealth Graduate School of Biomedical Sciences at Houston, Houston, TX, 77030, USA.

出版信息

J Exp Clin Cancer Res. 2022 Aug 11;41(1):242. doi: 10.1186/s13046-022-02419-w.

DOI:10.1186/s13046-022-02419-w
PMID:35953818
原文链接:https://pmc.ncbi.nlm.nih.gov/articles/PMC9373370/
Abstract

BACKGROUND

Uterine serous cancer (USC) is the most common non-endometrioid subtype of uterine cancer, and is also the most aggressive. Most patients will die of progressively chemotherapy-resistant disease, and the development of new therapies that can target USC remains a major unmet clinical need. This study sought to determine the molecular mechanism by which a novel unfavorable prognostic biomarker ryanodine receptor 1 (RYR1) identified in advanced USC confers their malignant phenotypes, and demonstrated the efficacy of targeting RYR1 by repositioned FDA-approved compounds in USC treatment.

METHODS

TCGA USC dataset was analyzed to identify top genes that are associated with patient survival or disease stage, and can be targeted by FDA-approved compounds. The top gene RYR1 was selected and the functional role of RYR1 in USC progression was determined by silencing and over-expressing RYR1 in USC cells in vitro and in vivo. The molecular mechanism and signaling networks associated with the functional role of RYR1 in USC progression were determined by reverse phase protein arrays (RPPA), Western blot, and transcriptomic profiling analyses. The efficacy of the repositioned compound dantrolene on USC progression was determined using both in vitro and in vivo models.

RESULTS

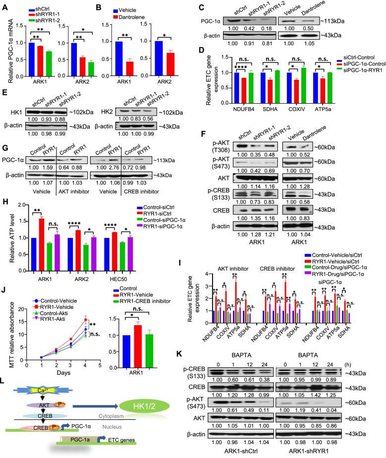
High expression level of RYR1 in the tumors is associated with advanced stage of the disease. Inhibition of RYR1 suppressed proliferation, migration and enhanced apoptosis through Ca-dependent activation of AKT/CREB/PGC-1α and AKT/HK1/2 signaling pathways, which modulate mitochondrial bioenergetics properties, including oxidative phosphorylation, ATP production, mitochondrial membrane potential, ROS production and TCA metabolites, and glycolytic activities in USC cells. Repositioned compound dantrolene suppressed USC progression and survival in mouse models.

CONCLUSIONS

These findings provided insight into the mechanism by which RYR1 modulates the malignant phenotypes of USC and could aid in the development of dantrolene as a repurposed therapeutic agent for the treatment of USC to improve patient survival.

摘要

背景

子宫浆液性癌(USC)是最常见的非子宫内膜样子宫癌亚型,也是最具侵袭性的。大多数患者会死于逐渐产生耐药性的疾病,而开发能够靶向 USC 的新疗法仍然是一个主要的未满足的临床需求。本研究旨在确定在晚期 USC 中发现的新型不良预后生物标志物肌浆网钙释放通道蛋白 1(RYR1)赋予其恶性表型的分子机制,并通过重新定位 FDA 批准的化合物在 USC 治疗中靶向 RYR1 来证明其疗效。

方法

分析 TCGA USC 数据集,以确定与患者生存或疾病阶段相关且可被 FDA 批准的化合物靶向的顶级基因。选择顶级基因 RYR1,并通过在体外和体内沉默和过表达 USC 细胞中的 RYR1 来确定 RYR1 在 USC 进展中的功能作用。通过反相蛋白阵列(RPPA)、Western blot 和转录组谱分析确定与 RYR1 在 USC 进展中的功能作用相关的分子机制和信号网络。使用体外和体内模型确定重新定位的化合物丹曲林钠对 USC 进展的疗效。

结果

肿瘤中 RYR1 的高表达水平与疾病的晚期阶段相关。RYR1 的抑制通过 Ca 依赖性激活 AKT/CREB/PGC-1α 和 AKT/HK1/2 信号通路抑制增殖、迁移并增强凋亡,从而调节线粒体生物能学特性,包括氧化磷酸化、ATP 产生、线粒体膜电位、ROS 产生和 TCA 代谢物以及 USC 细胞的糖酵解活性。重新定位的化合物丹曲林钠抑制了 USC 进展和小鼠模型中的存活。

结论

这些发现深入了解了 RYR1 调节 USC 恶性表型的机制,并有助于将丹曲林钠开发为 USC 治疗的重新定位治疗剂,以提高患者的生存率。

https://cdn.ncbi.nlm.nih.gov/pmc/blobs/5967/9373370/6c7507abd86a/13046_2022_2419_Fig7_HTML.jpg
https://cdn.ncbi.nlm.nih.gov/pmc/blobs/5967/9373370/6f1f301c5813/13046_2022_2419_Fig1_HTML.jpg
https://cdn.ncbi.nlm.nih.gov/pmc/blobs/5967/9373370/4196bce216d5/13046_2022_2419_Fig2_HTML.jpg
https://cdn.ncbi.nlm.nih.gov/pmc/blobs/5967/9373370/309d309cf1f9/13046_2022_2419_Fig3_HTML.jpg
https://cdn.ncbi.nlm.nih.gov/pmc/blobs/5967/9373370/7457286d4869/13046_2022_2419_Fig4_HTML.jpg
https://cdn.ncbi.nlm.nih.gov/pmc/blobs/5967/9373370/71edf867a57a/13046_2022_2419_Fig5_HTML.jpg
https://cdn.ncbi.nlm.nih.gov/pmc/blobs/5967/9373370/3398927e0c58/13046_2022_2419_Fig6_HTML.jpg
https://cdn.ncbi.nlm.nih.gov/pmc/blobs/5967/9373370/6c7507abd86a/13046_2022_2419_Fig7_HTML.jpg
https://cdn.ncbi.nlm.nih.gov/pmc/blobs/5967/9373370/6f1f301c5813/13046_2022_2419_Fig1_HTML.jpg
https://cdn.ncbi.nlm.nih.gov/pmc/blobs/5967/9373370/4196bce216d5/13046_2022_2419_Fig2_HTML.jpg
https://cdn.ncbi.nlm.nih.gov/pmc/blobs/5967/9373370/309d309cf1f9/13046_2022_2419_Fig3_HTML.jpg
https://cdn.ncbi.nlm.nih.gov/pmc/blobs/5967/9373370/7457286d4869/13046_2022_2419_Fig4_HTML.jpg
https://cdn.ncbi.nlm.nih.gov/pmc/blobs/5967/9373370/71edf867a57a/13046_2022_2419_Fig5_HTML.jpg
https://cdn.ncbi.nlm.nih.gov/pmc/blobs/5967/9373370/3398927e0c58/13046_2022_2419_Fig6_HTML.jpg
https://cdn.ncbi.nlm.nih.gov/pmc/blobs/5967/9373370/6c7507abd86a/13046_2022_2419_Fig7_HTML.jpg

相似文献

1
Ryanodine receptor 1-mediated Ca signaling and mitochondrial reprogramming modulate uterine serous cancer malignant phenotypes.Ryanodine 受体 1 介导的 Ca 信号转导和线粒体重编程调节子宫浆液性癌恶性表型。
J Exp Clin Cancer Res. 2022 Aug 11;41(1):242. doi: 10.1186/s13046-022-02419-w.
2
SYD985, a Novel Duocarmycin-Based HER2-Targeting Antibody-Drug Conjugate, Shows Antitumor Activity in Uterine Serous Carcinoma with HER2/Neu Expression.SYD985,一种新型的基于多卡霉素的靶向HER2的抗体药物偶联物,在表达HER2/Neu的子宫浆液性癌中显示出抗肿瘤活性。
Mol Cancer Ther. 2016 Aug;15(8):1900-9. doi: 10.1158/1535-7163.MCT-16-0163. Epub 2016 Jun 2.
3
Reduced threshold for store overload-induced Ca release is a common defect of RyR1 mutations associated with malignant hyperthermia and central core disease.储存过载诱导的钙释放阈值降低是与恶性高热和中央轴空病相关的兰尼碱受体1(RyR1)突变的常见缺陷。
Biochem J. 2017 Aug 7;474(16):2749-2761. doi: 10.1042/BCJ20170282.
4
Targeting Ribonucleotide Reductase Induces Synthetic Lethality in PP2A-Deficient Uterine Serous Carcinoma.靶向核糖核苷酸还原酶诱导 PP2A 缺陷型子宫内膜浆液性癌合成致死。
Cancer Res. 2022 Feb 15;82(4):721-733. doi: 10.1158/0008-5472.CAN-21-1987.
5
Dual HER2/PIK3CA Targeting Overcomes Single-Agent Acquired Resistance in HER2-Amplified Uterine Serous Carcinoma Cell Lines In Vitro and In Vivo.双重HER2/PIK3CA靶向克服HER2扩增的子宫浆液性癌细胞系在体外和体内的单药获得性耐药
Mol Cancer Ther. 2015 Nov;14(11):2519-26. doi: 10.1158/1535-7163.MCT-15-0383. Epub 2015 Sep 2.
6
Phosphorylation of STAT1 serine 727 enhances platinum resistance in uterine serous carcinoma.磷酸化 STAT1 丝氨酸 727 增强子宫浆液性癌的铂类耐药性。
Int J Cancer. 2019 Sep 15;145(6):1635-1647. doi: 10.1002/ijc.32501. Epub 2019 Jun 22.
7
In vitro and in vivo activity of sacituzumab govitecan, an antibody-drug conjugate targeting trophoblast cell-surface antigen 2 (Trop-2) in uterine serous carcinoma.在人输卵管浆液性癌中,针对滋养层细胞表面抗原 2(Trop-2)的抗体药物偶联物 sacituzumab govitecan 的体内外活性。
Gynecol Oncol. 2020 Feb;156(2):430-438. doi: 10.1016/j.ygyno.2019.11.018. Epub 2019 Dec 12.
8
Dantrolene inhibition of ryanodine receptor Ca2+ release channels. Molecular mechanism and isoform selectivity.丹曲林对兰尼碱受体Ca2+释放通道的抑制作用。分子机制及亚型选择性。
J Biol Chem. 2001 Apr 27;276(17):13810-6. doi: 10.1074/jbc.M006104200. Epub 2001 Feb 5.
9
Afatinib demonstrates remarkable activity against HER2-amplified uterine serous endometrial cancer in vitro and in vivo.阿法替尼在体外和体内均显示出对HER2扩增的子宫浆液性子宫内膜癌具有显著活性。
Br J Cancer. 2014 Oct 28;111(9):1750-6. doi: 10.1038/bjc.2014.519. Epub 2014 Sep 30.
10
Targeting Dopamine Receptor D2 by Imipridone Suppresses Uterine Serous Cancer Malignant Phenotype.米氮平靶向多巴胺受体D2可抑制子宫浆液性癌的恶性表型。
Cancers (Basel). 2020 Aug 27;12(9):2436. doi: 10.3390/cancers12092436.

引用本文的文献

1
TGF-β secreted by cancer cells-platelets interaction activates cancer metastasis potential by inducing metabolic reprogramming and bioenergetic adaptation.癌细胞与血小板相互作用分泌的转化生长因子-β通过诱导代谢重编程和生物能量适应来激活癌症转移潜能。
J Cancer. 2025 Jan 13;16(4):1310-1323. doi: 10.7150/jca.103757. eCollection 2025.
2
Proteomic Analysis of Biomarkers Predicting Treatment Response in Patients with Head and Neck Cancers.预测头颈癌患者治疗反应的生物标志物的蛋白质组学分析
Int J Mol Sci. 2024 Nov 21;25(23):12513. doi: 10.3390/ijms252312513.
3
Identification of risk variants related to malignant tumors in children with birth defects by whole genome sequencing.

本文引用的文献

1
Comparing mutation frequencies for homologous recombination genes in uterine serous and high-grade serous ovarian carcinomas: A case for homologous recombination deficiency testing in uterine serous carcinoma.比较子宫浆液性和高级别浆液性卵巢癌中同源重组基因的突变频率:在子宫浆液性癌中进行同源重组缺陷检测的理由。
Gynecol Oncol. 2020 Nov;159(2):381-386. doi: 10.1016/j.ygyno.2020.08.012. Epub 2020 Sep 6.
2
Challenges and opportunities with drug repurposing: finding strategies to find alternative uses of therapeutics.药物重新利用的挑战与机遇:寻找治疗药物替代用途的策略。
Expert Opin Drug Discov. 2020 Apr;15(4):397-401. doi: 10.1080/17460441.2020.1704729. Epub 2019 Dec 17.
3
通过全基因组测序鉴定出生缺陷儿童中与恶性肿瘤相关的风险变异体。
Biomark Res. 2022 Nov 16;10(1):84. doi: 10.1186/s40364-022-00431-y.
The metabolic modulator PGC-1α in cancer.
癌症中的代谢调节因子PGC-1α
Am J Cancer Res. 2019 Feb 1;9(2):198-211. eCollection 2019.
4
High-Grade Serous Ovarian Cancer: Basic Sciences, Clinical and Therapeutic Standpoints.高级别浆液性卵巢癌:基础科学、临床和治疗观点。
Int J Mol Sci. 2019 Feb 22;20(4):952. doi: 10.3390/ijms20040952.
5
A novel PI3K/mTOR dual inhibitor, CMG002, overcomes the chemoresistance in ovarian cancer.一种新型的 PI3K/mTOR 双重抑制剂 CMG002 克服了卵巢癌的化疗耐药性。
Gynecol Oncol. 2019 Apr;153(1):135-148. doi: 10.1016/j.ygyno.2019.01.012. Epub 2019 Jan 25.
6
Pancreatic carcinoma cells colonizing the liver modulate the expression of their extracellular matrix genes.定植于肝脏的胰腺癌细胞会调节其细胞外基质基因的表达。
Genes Cancer. 2018 May;9(5-6):215-231. doi: 10.18632/genesandcancer.179.
7
Malignant hyperthermia.恶性高热
Handb Clin Neurol. 2018;157:645-661. doi: 10.1016/B978-0-444-64074-1.00038-0.
8
Review of Drug Repositioning Approaches and Resources.药物重定位方法和资源综述。
Int J Biol Sci. 2018 Jul 13;14(10):1232-1244. doi: 10.7150/ijbs.24612. eCollection 2018.
9
Ryanodine receptor dysfunction in human disorders.钙离子释放通道 Ryanodine 受体功能障碍与人类疾病
Biochim Biophys Acta Mol Cell Res. 2018 Nov;1865(11 Pt B):1687-1697. doi: 10.1016/j.bbamcr.2018.07.011. Epub 2018 Jul 21.
10
Dantrolene : From Malignant Hyperthermia to Alzheimer's Disease.丹曲林钠:从恶性高热到阿尔茨海默病。
CNS Neurol Disord Drug Targets. 2019;18(9):668-676. doi: 10.2174/1871527317666180619162649.