• 文献检索
  • 文档翻译
  • 深度研究
  • 学术资讯
  • Suppr Zotero 插件Zotero 插件
  • 邀请有礼
  • 套餐&价格
  • 历史记录
应用&插件
Suppr Zotero 插件Zotero 插件浏览器插件Mac 客户端Windows 客户端微信小程序
定价
高级版会员购买积分包购买API积分包
服务
文献检索文档翻译深度研究API 文档MCP 服务
关于我们
关于 Suppr公司介绍联系我们用户协议隐私条款
关注我们

Suppr 超能文献

核心技术专利:CN118964589B侵权必究
粤ICP备2023148730 号-1Suppr @ 2026

文献检索

告别复杂PubMed语法,用中文像聊天一样搜索,搜遍4000万医学文献。AI智能推荐,让科研检索更轻松。

立即免费搜索

文件翻译

保留排版,准确专业,支持PDF/Word/PPT等文件格式,支持 12+语言互译。

免费翻译文档

深度研究

AI帮你快速写综述,25分钟生成高质量综述,智能提取关键信息,辅助科研写作。

立即免费体验

持续的 TLR4 激活通过 LIN28A/Let-7g miRNA 的正反馈调节促进肝癌生长。

Persistent TLR4 Activation Promotes Hepatocellular Carcinoma Growth through Positive Feedback Regulation by LIN28A/Let-7g miRNA.

机构信息

Institute of Biochemistry and Molecular Biology, School of Life Science, National Yang Ming Chiao Tung University, Taipei 112, Taiwan.

General Surgery Division, Department of Medical Research, Far Eastern Memorial Hospital, New Taipei City 220, Taiwan.

出版信息

Int J Mol Sci. 2022 Jul 29;23(15):8419. doi: 10.3390/ijms23158419.

DOI:10.3390/ijms23158419
PMID:35955552
原文链接:https://pmc.ncbi.nlm.nih.gov/articles/PMC9369227/
Abstract

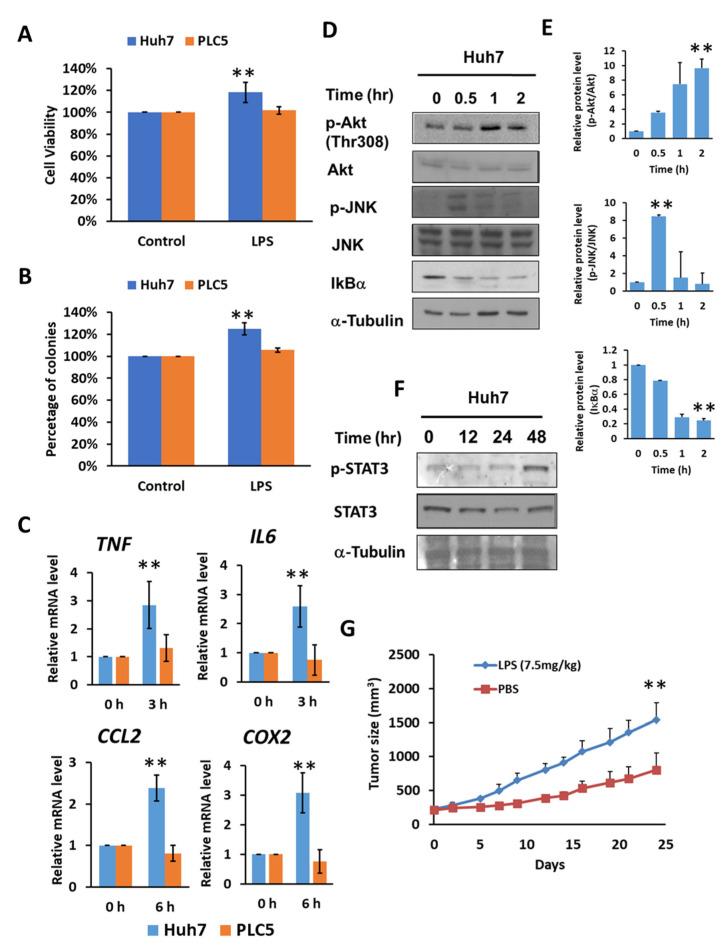
Chronic inflammation caused by liver damage or infection plays an important role in the development and progression of hepatocellular carcinoma (HCC). The activation of Toll-like receptors 4 (TLR4) is involved in HCC tumorigenesis. Moreover, high TLR4 expression in HCC has been linked to poor prognosis. Although the expression of TLR4 in HCC is relatively low compared to hematopoietic cells, it is important to explore the molecular mechanism leading to the elevation of TLR4 in HCC. In this study, we aimed to investigate the positive regulating loop for TLR4 expression in HCC in response to chronic inflammation. Our results confirm that the mRNA expression of TLR4 and proinflammatory cytokines, including interleukin 6 (IL6) and C-C motif chemokine ligand 2 (), positively correlate in human HCC samples. High TLR4 expression in HCC is more susceptible to lipopolysaccharide (LPS); TLR4 activation in HCC provides growth and survival advantages and thus promotes tumorigenesis. It has been shown that the LIN28/let-7 microRNA (miRNA) axis is a downstream effector of the TLR4 signal pathway, and let-7 miRNA is a potential post-transcriptional regulator for TLR4. Thus, we investigated the correlation between TLR4 and LIN28A mRNA and let-7g miRNA in HCC clinical samples and found that the expression of TLR4 was positively correlated with LIN28A and negatively correlated with let-7g miRNA. Moreover, by culturing PLC/PRF5 (PLC5) HCC cells in low-dose LPS-containing medium to mimic chronic inflammation for persistent TLR4 activation, the mRNA and protein levels of TLR4 and LIN28A were elevated, and let-7g miRNA was decreased. Furthermore, the 3' untranslated region (3'UTR) of TLR4 mRNA was shown to be the target of let-7g miRNA, suggesting that inhibition of let-7g miRNA is able to increase TLR4 mRNA. While parental PLC5 cells have a low susceptibility to LPS-induced cell growth, long-term LPS exposure for PLC5 cells leads to increased proliferation, cytokine expression and stemness properties. In conclusion, our studies demonstrate positive feedback regulation for chronic TLR4 activation in the modulation of TLR4 expression level through the LIN28A/let-7g pathway in HCC and suggest a connection between chronic inflammation and TLR4 expression level in HCC for promoting tumorigenesis.

摘要

肝损伤或感染引起的慢性炎症在肝细胞癌 (HCC) 的发生和发展中起重要作用。Toll 样受体 4 (TLR4) 的激活参与 HCC 肿瘤发生。此外,HCC 中高 TLR4 表达与预后不良相关。尽管与造血细胞相比,HCC 中 TLR4 的表达相对较低,但探索导致 HCC 中 TLR4 升高的分子机制很重要。在这项研究中,我们旨在研究慢性炎症下 HCC 中 TLR4 表达的正调控环。我们的结果证实,人类 HCC 样本中 TLR4 和促炎细胞因子(包括白细胞介素 6 (IL6) 和 C-C 基序趋化因子配体 2 () 的 mRNA 表达呈正相关。HCC 中高 TLR4 表达对脂多糖 (LPS) 更敏感;TLR4 在 HCC 中的激活提供了生长和存活优势,从而促进了肿瘤发生。已经表明,LIN28/let-7 微小 RNA (miRNA) 轴是 TLR4 信号通路的下游效应物,而 let-7 miRNA 是 TLR4 的潜在转录后调节物。因此,我们在 HCC 临床样本中研究了 TLR4 和 LIN28A mRNA 与 let-7g miRNA 之间的相关性,发现 TLR4 的表达与 LIN28A 呈正相关,与 let-7g miRNA 呈负相关。此外,通过在含有低剂量 LPS 的培养基中培养 PLC/PRF5 (PLC5) HCC 细胞来模拟持续 TLR4 激活的慢性炎症,TLR4 和 LIN28A 的 mRNA 和蛋白水平升高,而 let-7g miRNA 降低。此外,TLR4 mRNA 的 3'非翻译区 (3'UTR) 被证明是 let-7g miRNA 的靶标,表明抑制 let-7g miRNA 能够增加 TLR4 mRNA。虽然亲本 PLC5 细胞对 LPS 诱导的细胞生长的敏感性较低,但长期 LPS 暴露导致 PLC5 细胞增殖、细胞因子表达和干性增加。总之,我们的研究表明,在 HCC 中,通过 LIN28A/let-7g 通路对慢性 TLR4 激活的正反馈调节调节 TLR4 表达水平,并提示慢性炎症与 HCC 中 TLR4 表达水平之间存在促进肿瘤发生的联系。

https://cdn.ncbi.nlm.nih.gov/pmc/blobs/0cf8/9369227/273314e54a36/ijms-23-08419-g008.jpg
https://cdn.ncbi.nlm.nih.gov/pmc/blobs/0cf8/9369227/7490a5c92343/ijms-23-08419-g001.jpg
https://cdn.ncbi.nlm.nih.gov/pmc/blobs/0cf8/9369227/c9fcb122a5c5/ijms-23-08419-g002.jpg
https://cdn.ncbi.nlm.nih.gov/pmc/blobs/0cf8/9369227/70eb3d132dc1/ijms-23-08419-g003.jpg
https://cdn.ncbi.nlm.nih.gov/pmc/blobs/0cf8/9369227/83f23be3fc9b/ijms-23-08419-g004.jpg
https://cdn.ncbi.nlm.nih.gov/pmc/blobs/0cf8/9369227/cd229f0a2dae/ijms-23-08419-g005.jpg
https://cdn.ncbi.nlm.nih.gov/pmc/blobs/0cf8/9369227/4991df805d9b/ijms-23-08419-g006.jpg
https://cdn.ncbi.nlm.nih.gov/pmc/blobs/0cf8/9369227/ab43a682bce2/ijms-23-08419-g007.jpg
https://cdn.ncbi.nlm.nih.gov/pmc/blobs/0cf8/9369227/273314e54a36/ijms-23-08419-g008.jpg
https://cdn.ncbi.nlm.nih.gov/pmc/blobs/0cf8/9369227/7490a5c92343/ijms-23-08419-g001.jpg
https://cdn.ncbi.nlm.nih.gov/pmc/blobs/0cf8/9369227/c9fcb122a5c5/ijms-23-08419-g002.jpg
https://cdn.ncbi.nlm.nih.gov/pmc/blobs/0cf8/9369227/70eb3d132dc1/ijms-23-08419-g003.jpg
https://cdn.ncbi.nlm.nih.gov/pmc/blobs/0cf8/9369227/83f23be3fc9b/ijms-23-08419-g004.jpg
https://cdn.ncbi.nlm.nih.gov/pmc/blobs/0cf8/9369227/cd229f0a2dae/ijms-23-08419-g005.jpg
https://cdn.ncbi.nlm.nih.gov/pmc/blobs/0cf8/9369227/4991df805d9b/ijms-23-08419-g006.jpg
https://cdn.ncbi.nlm.nih.gov/pmc/blobs/0cf8/9369227/ab43a682bce2/ijms-23-08419-g007.jpg
https://cdn.ncbi.nlm.nih.gov/pmc/blobs/0cf8/9369227/273314e54a36/ijms-23-08419-g008.jpg

相似文献

1
Persistent TLR4 Activation Promotes Hepatocellular Carcinoma Growth through Positive Feedback Regulation by LIN28A/Let-7g miRNA.持续的 TLR4 激活通过 LIN28A/Let-7g miRNA 的正反馈调节促进肝癌生长。
Int J Mol Sci. 2022 Jul 29;23(15):8419. doi: 10.3390/ijms23158419.
2
Lipopolysaccharide-induced toll-like receptor 4 signaling in cancer cells promotes cell survival and proliferation in hepatocellular carcinoma.脂多糖诱导的肿瘤细胞 toll 样受体 4 信号转导促进肝癌细胞的存活和增殖。
Dig Dis Sci. 2013 Aug;58(8):2223-36. doi: 10.1007/s10620-013-2745-3. Epub 2013 Jul 5.
3
Aspirin targets P4HA2 through inhibiting NF-κB and LMCD1-AS1/let-7g to inhibit tumour growth and collagen deposition in hepatocellular carcinoma.阿司匹林通过抑制 NF-κB 和 LMCD1-AS1/let-7g 靶向 P4HA2 抑制肝癌肿瘤生长和胶原沉积。
EBioMedicine. 2019 Jul;45:168-180. doi: 10.1016/j.ebiom.2019.06.048. Epub 2019 Jul 2.
4
Let-7g targets collagen type I alpha2 and inhibits cell migration in hepatocellular carcinoma.Let-7g 靶向胶原类型 I 阿尔法 2 并抑制肝癌细胞迁移。
J Hepatol. 2010 May;52(5):690-7. doi: 10.1016/j.jhep.2009.12.025. Epub 2010 Mar 1.
5
The contribution of miR-122 to the innate immunity by regulating toll-like receptor 4 in hepatoma cells.miR-122 通过调控肝癌细胞 Toll 样受体 4 对固有免疫的贡献。
BMC Gastroenterol. 2019 Jul 24;19(1):130. doi: 10.1186/s12876-019-1048-3.
6
GNAS promotes inflammation-related hepatocellular carcinoma progression by promoting STAT3 activation.GNAS 通过促进 STAT3 激活促进炎症相关的肝细胞癌进展。
Cell Mol Biol Lett. 2020 Feb 24;25:8. doi: 10.1186/s11658-020-00204-1. eCollection 2020.
7
Hsa-let-7g inhibits proliferation of hepatocellular carcinoma cells by downregulation of c-Myc and upregulation of p16(INK4A).Hsa-let-7g 通过下调 c-Myc 和上调 p16(INK4A) 抑制肝癌细胞的增殖。
Int J Cancer. 2011 Jan 15;128(2):319-31. doi: 10.1002/ijc.25336. Epub 2010 Mar 22.
8
Interaction of PTPRO and TLR4 signaling in hepatocellular carcinoma.蛋白酪氨酸磷酸酶受体O(PTPRO)与Toll样受体4(TLR4)信号在肝细胞癌中的相互作用
Tumour Biol. 2014 Oct;35(10):10267-73. doi: 10.1007/s13277-014-2302-5. Epub 2014 Jul 18.
9
The role of human antigen R, an RNA-binding protein, in mediating the stabilization of toll-like receptor 4 mRNA induced by endotoxin: a novel mechanism involved in vascular inflammation.人抗原R(一种RNA结合蛋白)在内毒素诱导的Toll样受体4 mRNA稳定性介导中的作用:一种参与血管炎症的新机制。
Arterioscler Thromb Vasc Biol. 2006 Dec;26(12):2622-9. doi: 10.1161/01.ATV.0000246779.78003.cf. Epub 2006 Sep 21.
10
HMGB1-mediated elevation of KLF7 facilitates hepatocellular carcinoma progression and metastasis through upregulating TLR4 and PTK2.高迁移率族蛋白 B1 介导体细胞转录因子 7 的上调促进肝癌的进展和转移,通过上调 TLR4 和蛋白酪氨酸激酶 2。
Theranostics. 2023 Jul 14;13(12):4042-4058. doi: 10.7150/thno.84388. eCollection 2023.

引用本文的文献

1
MiR-183-5p inhibitor promotes mitoxantrone-induced immunogenic death of hepatoma cells by targeting STC1.微小RNA-183-5p抑制剂通过靶向抑癌素C1促进米托蒽醌诱导的肝癌细胞免疫原性死亡。
Int J Clin Exp Pathol. 2025 Jul 15;18(7):351-363. doi: 10.62347/ZPFV7918. eCollection 2025.
2
Gut Microbiota and the Gut-liver Axis in Hepatocellular Carcinoma: A Comprehensive Review of Pathogenesis and Therapeutic Strategies.肝细胞癌中的肠道微生物群与肠-肝轴:发病机制与治疗策略的综合综述
Anticancer Agents Med Chem. 2025 Mar 13. doi: 10.2174/0118715206364200250304034753.
3
Expression of miR-15b-5p and toll-like receptor4 as potential novel diagnostic biomarkers for hepatitis C virus-induced hepatocellular carcinoma.

本文引用的文献

1
Lack of FGF21 promotes NASH-HCC transition hepatocyte-TLR4-IL-17A signaling.缺乏 FGF21 促进 NASH-HCC 转化中的肝细胞-TLR4-IL-17A 信号通路。
Theranostics. 2020 Aug 7;10(22):9923-9936. doi: 10.7150/thno.45988. eCollection 2020.
2
: Transforming Lives Through Innovative Cancer Science.通过创新癌症科学改变生活。
Clin Cancer Res. 2019 Sep 15;25(18):5431. doi: 10.1158/1078-0432.CCR-19-2655. Epub 2019 Sep 13.
3
Lipopolysaccharide induces the differentiation of hepatic progenitor cells into myofibroblasts constitutes the hepatocarcinogenesis-associated microenvironment.
miR-15b-5p和Toll样受体4作为丙型肝炎病毒诱导的肝细胞癌潜在新型诊断生物标志物的表达
Noncoding RNA Res. 2024 Dec 15;10:262-268. doi: 10.1016/j.ncrna.2024.12.003. eCollection 2025 Feb.
4
pir-hsa-216911 inhibit pyroptosis in hepatocellular carcinoma by suppressing TLR4 initiated GSDMD activation.pir-hsa-216911通过抑制TLR4启动的GSDMD激活来抑制肝细胞癌中的细胞焦亡。
Cell Death Discov. 2025 Jan 17;11(1):11. doi: 10.1038/s41420-024-02285-9.
5
Epigenetic modification of hepatitis B virus infection and related hepatocellular carcinoma.乙型肝炎病毒感染及其相关肝细胞癌的表观遗传修饰。
Virulence. 2024 Dec;15(1):2421231. doi: 10.1080/21505594.2024.2421231. Epub 2024 Nov 20.
6
Metabolic Dysfunction-Associated Steatotic Liver Disease: The Associations between Inflammatory Markers, TLR4, and Cytokines IL-17A/F, and Their Connections to the Degree of Steatosis and the Risk of Fibrosis.代谢功能障碍相关脂肪性肝病:炎症标志物、Toll样受体4(TLR4)和细胞因子白细胞介素-17A/F之间的关联及其与脂肪变性程度和纤维化风险的联系
Biomedicines. 2024 Sep 21;12(9):2144. doi: 10.3390/biomedicines12092144.
7
The role of Lin28A and Lin28B in cancer beyond Let-7.Lin28A和Lin28B在癌症中除Let-7之外的作用。
FEBS Lett. 2024 Dec;598(24):2963-2979. doi: 10.1002/1873-3468.15004. Epub 2024 Aug 16.
8
Nephron-Specific Overexpression Triggers Severe Inflammatory Response and Kidney Damage.肾单位特异性过表达引发严重炎症反应和肾损伤。
Int J Biol Sci. 2024 Jul 22;20(10):4044-4054. doi: 10.7150/ijbs.97434. eCollection 2024.
9
Regulating Protein-RNA Interactions: Advances in Targeting the LIN28/Let-7 Pathway.调控蛋白-RNA 相互作用:靶向 LIN28/Let-7 通路的新进展。
Int J Mol Sci. 2024 Mar 22;25(7):3585. doi: 10.3390/ijms25073585.
10
Unraveling Immunological Dynamics: HPV Infection in Women-Insights from Pregnancy.解析免疫动态:妊娠中的 HPV 感染——来自女性视角的洞察。
Viruses. 2023 Sep 27;15(10):2011. doi: 10.3390/v15102011.
脂多糖诱导肝祖细胞分化为肌成纤维细胞构成与肝癌发生相关的微环境。
Cell Death Differ. 2020 Jan;27(1):85-101. doi: 10.1038/s41418-019-0340-7. Epub 2019 May 7.
4
From NASH to HCC: current concepts and future challenges.从 NASH 到 HCC:当前概念和未来挑战。
Nat Rev Gastroenterol Hepatol. 2019 Jul;16(7):411-428. doi: 10.1038/s41575-019-0145-7.
5
The LIN28/let-7 Pathway in Cancer.癌症中的LIN28/let-7信号通路。
Front Genet. 2017 Mar 28;8:31. doi: 10.3389/fgene.2017.00031. eCollection 2017.
6
Tumour-associated macrophages as treatment targets in oncology.肿瘤相关巨噬细胞作为肿瘤治疗的靶点。
Nat Rev Clin Oncol. 2017 Jul;14(7):399-416. doi: 10.1038/nrclinonc.2016.217. Epub 2017 Jan 24.
7
Toll-like receptors in pathophysiology of liver diseases.Toll样受体在肝脏疾病病理生理学中的作用
World J Hepatol. 2016 Nov 18;8(32):1354-1369. doi: 10.4254/wjh.v8.i32.1354.
8
Progression and Natural History of Nonalcoholic Fatty Liver Disease in Adults.成人非酒精性脂肪性肝病的进展和自然史。
Clin Liver Dis. 2016 May;20(2):313-24. doi: 10.1016/j.cld.2015.10.010. Epub 2015 Dec 24.
9
TLR4 signaling promotes a COX-2/PGE/STAT3 positive feedback loop in hepatocellular carcinoma (HCC) cells.TLR4 信号促进肝癌(HCC)细胞中环氧化酶-2(COX-2)/前列腺素 E(PGE)/信号转导和转录激活因子 3(STAT3)正反馈环。
Oncoimmunology. 2015 Aug 12;5(2):e1074376. doi: 10.1080/2162402X.2015.1074376. eCollection 2016 Feb.
10
Lin28 and let-7: roles and regulation in liver diseases.Lin28与let-7:在肝脏疾病中的作用及调控
Am J Physiol Gastrointest Liver Physiol. 2016 May 15;310(10):G757-65. doi: 10.1152/ajpgi.00080.2016. Epub 2016 Mar 24.