Suppr超能文献

自我效能感的缺失与对创新的抵触对学习能力不足的影响:动机缺乏的中介作用与制度文化的调节作用

Lack of Self-Efficacy and Resistance to Innovation Impact on Insufficient Learning Capabilities: Mediating the Role of Demotivation and Moderating the Role of Institutional Culture.

作者信息

Yan Shao

机构信息

Jiangxi Vocational College of Finance and Economics, Jiujiang, China.

出版信息

Front Psychol. 2022 Jul 26;13:923577. doi: 10.3389/fpsyg.2022.923577. eCollection 2022.

Abstract

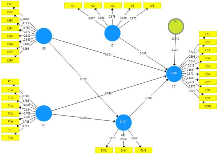
Learning capabilities have been an essential element for the success of second language learners that needs regulators' and researchers' emphasis. Hence, the current research examines the role of lack of self-efficacy and resistance to innovation on the insufficient learning capabilities of second language students in China. The current study also examines the mediating role of demotivation among the linkage of lack of self-efficacy, resistance to innovation, and insufficient learning capabilities and explores the moderating role of institutional culture among demotivation and insufficient learning capabilities. The researchers have applied the questionnaires method to gather the data from selected students and employed the smart-PLS to assess the measurement and structural models. The results revealed that lack of self-efficacy and resistance to innovation has a significant and positive linkage with insufficient learning capabilities. The results also exposed that demotivation significantly mediates among lack of self-efficacy, resistance to innovation, and insufficient learning capabilities. The findings also explored that the institutional culture significantly moderates the linkage between demotivation and insufficient learning capabilities.

摘要

学习能力一直是第二语言学习者成功的关键要素,需要监管者和研究者的重视。因此,当前的研究考察了自我效能感缺失和对创新的抵触情绪对中国第二语言学生学习能力不足所起的作用。本研究还考察了消极动机在自我效能感缺失、对创新的抵触情绪和学习能力不足之间的联系中所起的中介作用,并探讨了学校文化在消极动机和学习能力不足之间所起的调节作用。研究人员采用问卷调查法从选定的学生中收集数据,并运用Smart-PLS评估测量模型和结构模型。结果显示,自我效能感缺失和对创新的抵触情绪与学习能力不足之间存在显著的正相关关系。结果还表明,消极动机在自我效能感缺失、对创新的抵触情绪和学习能力不足之间起到显著的中介作用。研究结果还表明,学校文化显著调节了消极动机与学习能力不足之间的联系。

https://cdn.ncbi.nlm.nih.gov/pmc/blobs/4b72/9363018/7c71398db205/fpsyg-13-923577-g0001.jpg

文献AI研究员

20分钟写一篇综述,助力文献阅读效率提升50倍。

立即体验

用中文搜PubMed

大模型驱动的PubMed中文搜索引擎

马上搜索

文档翻译

学术文献翻译模型,支持多种主流文档格式。

立即体验