Suppr超能文献

α1,4-连接的 N-乙酰氨基葡萄糖通过抑制粘蛋白 1 介导的信号通路抑制胃癌的发展。

α1,4-Linked N-acetylglucosamine suppresses gastric cancer development by inhibiting Mucin-1-mediated signaling.

机构信息

Department of Molecular Pathology, Shinshu University School of Medicine, Matsumoto, Japan.

Department of Biotechnology, Institute for Biomedical Sciences, Interdisciplinary Cluster for Cutting Edge Research, Shinshu University, Matsumoto, Japan.

出版信息

Cancer Sci. 2022 Nov;113(11):3852-3863. doi: 10.1111/cas.15530. Epub 2022 Aug 31.

Abstract

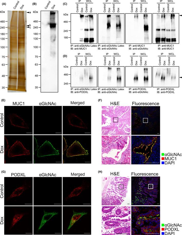
Gastric cancer is the second leading cause of cancer deaths worldwide, and more understanding of its molecular basis is urgently needed. Gastric gland mucin secreted from pyloric gland cells, mucous neck cells, and cardiac gland cells of the gastric mucosa harbors unique O-glycans carrying terminal α1,4-linked N-acetylglucosamine (αGlcNAc) residues. We previously reported that αGlcNAc loss correlated positively with poor outcomes for patients with differentiated-type gastric cancer. However, the molecular mechanisms underlying these outcomes remained poorly understood. Here, we examined the effects of upregulated αGlcNAc expression on malignant phenotypes of the differentiated-type gastric cancer cell lines, AGS and MKN7. Upregulation of αGlcNAc following ectopic expression of its biosynthetic enzyme attenuated cell proliferation, motility, and invasiveness of AGS and MKN7 cells in vitro. Moreover, AGS cell tumorigenicity was significantly suppressed by αGlcNAc overexpression in a xenograft model. To define the molecular mechanisms underlying these phenotypes, we investigated αGlcNAc binding proteins in AGS cells and identified Mucin-1 (MUC1) and podocalyxin. Both proteins were colocalized with αGlcNAc on human gastric cancer cells. We also found that αGlcNAc was bound to MUC1 in murine normal gastric mucosa. When we assessed the effects of αGlcNAc binding to MUC1, we found that αGlcNAc blocked galectin-3 binding to MUC1, phosphorylation of the MUC1 C-terminus, and recruitment of Src and β-catenin to that C-terminus. These results suggest that αGlcNAc regulates cancer cell phenotypes by dampening MUC1 signal transduction.

摘要

胃癌是全球癌症死亡的第二大主要原因,因此迫切需要更多地了解其分子基础。胃腺黏液由胃幽门腺细胞、黏液颈细胞和胃黏膜的贲门腺细胞分泌,具有独特的 O-聚糖,带有末端α1,4 连接的 N-乙酰葡萄糖胺(αGlcNAc)残基。我们之前报道过,αGlcNAc 的丢失与分化型胃癌患者的不良预后呈正相关。然而,这些结果背后的分子机制仍知之甚少。在这里,我们研究了上调αGlcNAc 表达对分化型胃癌细胞系 AGS 和 MKN7 的恶性表型的影响。通过异位表达其生物合成酶,αGlcNAc 的上调减弱了 AGS 和 MKN7 细胞在体外的增殖、迁移和侵袭能力。此外,αGlcNAc 的过表达在异种移植模型中显著抑制了 AGS 细胞的致瘤性。为了定义这些表型的分子机制,我们在 AGS 细胞中研究了αGlcNAc 结合蛋白,并鉴定出粘蛋白 1(MUC1)和足细胞蛋白。这两种蛋白都与人类胃癌细胞上的αGlcNAc 共定位。我们还发现αGlcNAc 与鼠正常胃黏膜中的 MUC1 结合。当我们评估αGlcNAc 与 MUC1 结合的影响时,我们发现αGlcNAc 阻断了半乳糖凝集素-3 与 MUC1 的结合、MUC1 C 端的磷酸化以及 Src 和 β-连环蛋白向该 C 端的募集。这些结果表明,αGlcNAc 通过抑制 MUC1 信号转导来调节癌细胞表型。

https://cdn.ncbi.nlm.nih.gov/pmc/blobs/1315/9633294/51c2e4b097ef/CAS-113-3852-g004.jpg

文献检索

告别复杂PubMed语法,用中文像聊天一样搜索,搜遍4000万医学文献。AI智能推荐,让科研检索更轻松。

立即免费搜索

文件翻译

保留排版,准确专业,支持PDF/Word/PPT等文件格式,支持 12+语言互译。

免费翻译文档

深度研究

AI帮你快速写综述,25分钟生成高质量综述,智能提取关键信息,辅助科研写作。

立即免费体验