• 文献检索
  • 文档翻译
  • 深度研究
  • 学术资讯
  • Suppr Zotero 插件Zotero 插件
  • 邀请有礼
  • 套餐&价格
  • 历史记录
应用&插件
Suppr Zotero 插件Zotero 插件浏览器插件Mac 客户端Windows 客户端微信小程序
定价
高级版会员购买积分包购买API积分包
服务
文献检索文档翻译深度研究API 文档MCP 服务
关于我们
关于 Suppr公司介绍联系我们用户协议隐私条款
关注我们

Suppr 超能文献

核心技术专利:CN118964589B侵权必究
粤ICP备2023148730 号-1Suppr @ 2026

文献检索

告别复杂PubMed语法,用中文像聊天一样搜索,搜遍4000万医学文献。AI智能推荐,让科研检索更轻松。

立即免费搜索

文件翻译

保留排版,准确专业,支持PDF/Word/PPT等文件格式,支持 12+语言互译。

免费翻译文档

深度研究

AI帮你快速写综述,25分钟生成高质量综述,智能提取关键信息,辅助科研写作。

立即免费体验

JIB-04,一种组蛋白去甲基化酶 Jumonji C 结构域抑制剂,调节血管平滑肌细胞的表型转换。

JIB-04, a histone demethylase Jumonji C domain inhibitor, regulates phenotypic switching of vascular smooth muscle cells.

机构信息

Division of Cardiothoracic and Vascular Surgery, Sino-Swiss Heart-Lung Transplantation Institute, Tongji Hospital, Tongji Medical College, Huazhong University of Science and Technology, 1095 Jiefang Ave, Wuhan, 430030, Hubei, China.

Department of Cardiology, Renmin Hospital of Wuhan University, Wuhan, China.

出版信息

Clin Epigenetics. 2022 Aug 13;14(1):101. doi: 10.1186/s13148-022-01321-8.

DOI:10.1186/s13148-022-01321-8
PMID:35964071
原文链接:https://pmc.ncbi.nlm.nih.gov/articles/PMC9375951/
Abstract

BACKGROUND

Vascular smooth muscle cell (VSMC) phenotype switching is critical for neointima formation, which is the major cause of restenosis after stenting or coronary artery bypass grafting. However, the epigenetic mechanisms regulating phenotype switching of VSMCs, especially histone methylation, are not well understood. As a main component of histone lysine demethylases, Jumonji demethylases might be involved in VSMC phenotype switching and neointima formation.

METHODS AND RESULTS

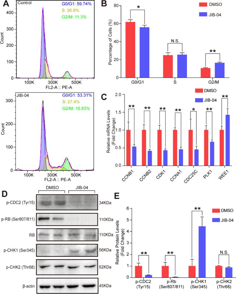
A mouse carotid injury model and VSMC proliferation model were constructed to investigate the relationship between histone methylation of H3K36 (downstream target molecule of Jumonji demethylase) and neointima formation. We found that the methylation levels of H3K36 negatively correlated with VSMC proliferation and neointima formation. Next, we revealed that JIB-04 (a pan-inhibitor of the Jumonji demethylase superfamily) could increase the methylation levels of H3K36. Furthermore, we found that JIB-04 obviously inhibited HASMC proliferation, and a cell cycle assay showed that JIB-04 caused G2/M phase arrest in HASMCs by inhibiting the phosphorylation of RB and CDC2 and promoting the phosphorylation of CHK1. Moreover, JIB-04 inhibited the expression of MMP2 to suppress the migration of HASMCs and repressed the expression of contraction-related genes. RNA sequencing analysis showed that the biological processes associated with the cell cycle and autophagy were enriched by using Gene Ontology analysis after HASMCs were treated with JIB-04. Furthermore, we demonstrated that JIB-04 impairs autophagic flux by downregulating STX17 and RAB7 expression to inhibit the fusion of autophagosomes and lysosomes.

CONCLUSION

JIB-04 suppresses the proliferation, migration, and contractile phenotype of HASMCs by inhibiting autophagic flux, which indicates that JIB-04 is a promising reagent for the treatment of neointima formation.

摘要

背景

血管平滑肌细胞(VSMC)表型转换对于新生内膜形成至关重要,新生内膜形成是支架置入或冠状动脉旁路移植术后再狭窄的主要原因。然而,调节 VSMC 表型转换的表观遗传机制,特别是组蛋白甲基化,尚不完全清楚。作为组蛋白赖氨酸去甲基酶的主要组成部分,Jumonji 去甲基酶可能参与 VSMC 表型转换和新生内膜形成。

方法和结果

构建了小鼠颈动脉损伤模型和 VSMC 增殖模型,以研究 H3K36 组蛋白甲基化(Jumonji 去甲基酶的下游靶分子)与新生内膜形成之间的关系。我们发现 H3K36 组蛋白的甲基化水平与 VSMC 增殖和新生内膜形成呈负相关。接下来,我们揭示了 JIB-04(Jumonji 去甲基酶超家族的泛抑制剂)可以增加 H3K36 的甲基化水平。此外,我们发现 JIB-04 明显抑制 HASMC 增殖,细胞周期检测表明 JIB-04 通过抑制 RB 和 CDC2 的磷酸化并促进 CHK1 的磷酸化,导致 HASMC 发生 G2/M 期阻滞。此外,JIB-04 抑制 MMP2 的表达,抑制 HASMC 的迁移,并抑制收缩相关基因的表达。RNA 测序分析显示,用 JIB-04 处理 HASMC 后,通过基因本体分析,与细胞周期和自噬相关的生物学过程被富集。此外,我们证明 JIB-04 通过下调 STX17 和 RAB7 的表达来抑制自噬体与溶酶体的融合,从而破坏自噬流。

结论

JIB-04 通过抑制自噬流抑制 HASMC 的增殖、迁移和收缩表型,表明 JIB-04 是治疗新生内膜形成的有前途的试剂。

https://cdn.ncbi.nlm.nih.gov/pmc/blobs/c3a2/9375951/edc2644da377/13148_2022_1321_Fig8_HTML.jpg
https://cdn.ncbi.nlm.nih.gov/pmc/blobs/c3a2/9375951/48fe8a99a28a/13148_2022_1321_Fig1_HTML.jpg
https://cdn.ncbi.nlm.nih.gov/pmc/blobs/c3a2/9375951/ae30c518ad95/13148_2022_1321_Fig2_HTML.jpg
https://cdn.ncbi.nlm.nih.gov/pmc/blobs/c3a2/9375951/d7504c0b7726/13148_2022_1321_Fig3_HTML.jpg
https://cdn.ncbi.nlm.nih.gov/pmc/blobs/c3a2/9375951/3aebaa95b8f3/13148_2022_1321_Fig4_HTML.jpg
https://cdn.ncbi.nlm.nih.gov/pmc/blobs/c3a2/9375951/ebc316fa882f/13148_2022_1321_Fig5_HTML.jpg
https://cdn.ncbi.nlm.nih.gov/pmc/blobs/c3a2/9375951/9e98d4b085be/13148_2022_1321_Fig6_HTML.jpg
https://cdn.ncbi.nlm.nih.gov/pmc/blobs/c3a2/9375951/9849417b5d1e/13148_2022_1321_Fig7_HTML.jpg
https://cdn.ncbi.nlm.nih.gov/pmc/blobs/c3a2/9375951/edc2644da377/13148_2022_1321_Fig8_HTML.jpg
https://cdn.ncbi.nlm.nih.gov/pmc/blobs/c3a2/9375951/48fe8a99a28a/13148_2022_1321_Fig1_HTML.jpg
https://cdn.ncbi.nlm.nih.gov/pmc/blobs/c3a2/9375951/ae30c518ad95/13148_2022_1321_Fig2_HTML.jpg
https://cdn.ncbi.nlm.nih.gov/pmc/blobs/c3a2/9375951/d7504c0b7726/13148_2022_1321_Fig3_HTML.jpg
https://cdn.ncbi.nlm.nih.gov/pmc/blobs/c3a2/9375951/3aebaa95b8f3/13148_2022_1321_Fig4_HTML.jpg
https://cdn.ncbi.nlm.nih.gov/pmc/blobs/c3a2/9375951/ebc316fa882f/13148_2022_1321_Fig5_HTML.jpg
https://cdn.ncbi.nlm.nih.gov/pmc/blobs/c3a2/9375951/9e98d4b085be/13148_2022_1321_Fig6_HTML.jpg
https://cdn.ncbi.nlm.nih.gov/pmc/blobs/c3a2/9375951/9849417b5d1e/13148_2022_1321_Fig7_HTML.jpg
https://cdn.ncbi.nlm.nih.gov/pmc/blobs/c3a2/9375951/edc2644da377/13148_2022_1321_Fig8_HTML.jpg

相似文献

1
JIB-04, a histone demethylase Jumonji C domain inhibitor, regulates phenotypic switching of vascular smooth muscle cells.JIB-04,一种组蛋白去甲基化酶 Jumonji C 结构域抑制剂,调节血管平滑肌细胞的表型转换。
Clin Epigenetics. 2022 Aug 13;14(1):101. doi: 10.1186/s13148-022-01321-8.
2
Methyltransferase-like 3 suppresses phenotypic switching of vascular smooth muscle cells by activating autophagosome formation.甲基转移酶样蛋白 3 通过激活自噬体形成来抑制血管平滑肌细胞的表型转换。
Cell Prolif. 2023 Apr;56(4):e13386. doi: 10.1111/cpr.13386. Epub 2022 Dec 23.
3
Critical role of histone demethylase Jumonji domain-containing protein 3 in the regulation of neointima formation following vascular injury.组蛋白去甲基化酶 Jumonji 结构域蛋白 3 在血管损伤后新生内膜形成中的关键作用。
Cardiovasc Res. 2018 Dec 1;114(14):1894-1906. doi: 10.1093/cvr/cvy176.
4
JIB-04, a Pan-Inhibitor of Histone Demethylases, Targets Histone-Lysine-Demethylase-Dependent AKT Pathway, Leading to Cell Cycle Arrest and Inhibition of Cancer Stem-Like Cell Properties in Hepatocellular Carcinoma Cells.JIB-04,一种组蛋白去甲基化酶的泛抑制剂,靶向组蛋白赖氨酸去甲基化酶依赖性 AKT 通路,导致肝癌细胞周期停滞和抑制癌症干细胞样细胞特性。
Int J Mol Sci. 2022 Jul 11;23(14):7657. doi: 10.3390/ijms23147657.
5
Histone demethylase KDM3a, a novel regulator of vascular smooth muscle cells, controls vascular neointimal hyperplasia in diabetic rats.组蛋白去甲基化酶 KDM3a,一种血管平滑肌细胞的新型调节因子,可控制糖尿病大鼠的血管新生内膜增生。
Atherosclerosis. 2017 Feb;257:152-163. doi: 10.1016/j.atherosclerosis.2016.12.007. Epub 2016 Dec 9.
6
Deletion of inhibits neointima formation by enhancing KAT2A/GCN5-mediated acetylation of TUBA/α-tubulin .缺失可通过增强 KAT2A/GCN5 介导的 TUBA/α-微管蛋白的乙酰化来抑制新内膜形成。
Autophagy. 2021 Dec;17(12):4305-4322. doi: 10.1080/15548627.2021.1911018. Epub 2021 May 14.
7
Intermedin reduces neointima formation by regulating vascular smooth muscle cell phenotype via cAMP/PKA pathway.中介素通过 cAMP/PKA 通路调节血管平滑肌细胞表型减少新生内膜形成。
Atherosclerosis. 2017 Nov;266:212-222. doi: 10.1016/j.atherosclerosis.2017.10.011. Epub 2017 Oct 9.
8
Inhibition of lysine-specific demethylase 1A suppresses neointimal hyperplasia by targeting bone morphogenetic protein 2 and mediating vascular smooth muscle cell phenotype.赖氨酸特异性去甲基酶 1A 的抑制作用通过靶向骨形态发生蛋白 2 并介导血管平滑肌细胞表型来抑制内膜增生。
Cell Prolif. 2020 Jan;53(1):e12711. doi: 10.1111/cpr.12711. Epub 2019 Nov 18.
9
LSD1 downregulates p21 expression in vascular smooth muscle cells and promotes neointima formation.赖氨酸特异性去甲基化酶1(LSD1)下调血管平滑肌细胞中p21的表达并促进内膜增生。
Biochem Pharmacol. 2022 Apr;198:114947. doi: 10.1016/j.bcp.2022.114947. Epub 2022 Feb 7.
10
miR-22 Is a Novel Mediator of Vascular Smooth Muscle Cell Phenotypic Modulation and Neointima Formation.miR-22 是血管平滑肌细胞表型调节和新生内膜形成的一种新型介质。
Circulation. 2018 Apr 24;137(17):1824-1841. doi: 10.1161/CIRCULATIONAHA.117.027799. Epub 2017 Dec 15.

引用本文的文献

1
JIB-04 improves PPARγ expression and enhances adipogenic differentiation efficiency in human umbilical cord mesenchymal stem cells.JIB-04可提高人脐带间充质干细胞中PPARγ的表达并增强其成脂分化效率。
Biochem Biophys Rep. 2025 Jul 9;43:102142. doi: 10.1016/j.bbrep.2025.102142. eCollection 2025 Sep.
2
Myeloid loss of scaffolding protein menin promotes liver fibrosis via H3K36me3 reprogramming.支架蛋白Menin的髓系缺失通过H3K36me3重编程促进肝纤维化。
J Biol Chem. 2025 Jul 10;301(8):110471. doi: 10.1016/j.jbc.2025.110471.
3
Ferritinophagy in cardiovascular diseases: mechanisms and potential therapy.

本文引用的文献

1
Targeting Ferroptosis as a Novel Approach to Alleviate Aortic Dissection.靶向铁死亡缓解主动脉夹层。
Int J Biol Sci. 2022 Jun 21;18(10):4118-4134. doi: 10.7150/ijbs.72528. eCollection 2022.
2
BRD4770 functions as a novel ferroptosis inhibitor to protect against aortic dissection.BRD4770作为一种新型铁死亡抑制剂,可预防主动脉夹层。
Pharmacol Res. 2022 Mar;177:106122. doi: 10.1016/j.phrs.2022.106122. Epub 2022 Feb 8.
3
clusterProfiler 4.0: A universal enrichment tool for interpreting omics data.clusterProfiler 4.0:用于解释组学数据的通用富集工具。
心血管疾病中的铁蛋白自噬:机制与潜在治疗方法
Mol Cell Biochem. 2025 Jun 20. doi: 10.1007/s11010-025-05301-3.
4
JARID1D-dependent androgen receptor and JunD signaling activation of osteoclast differentiation inhibits prostate cancer bone metastasis through demethylating H3K4.依赖JARID1D的雄激素受体和JunD信号激活破骨细胞分化,通过使H3K4去甲基化抑制前列腺癌骨转移。
Theranostics. 2025 Jan 1;15(4):1320-1337. doi: 10.7150/thno.104135. eCollection 2025.
5
Metallothionein 3 Potentiates Pulmonary Artery Smooth Muscle Cell Proliferation by Promoting Zinc-MTF1-ATG5 Axis-mediated Autophagosome Formation.金属硫蛋白 3 通过促进锌-MTF1-ATG5 轴介导线粒体自噬体形成增强肺动脉平滑肌细胞增殖。
Int J Biol Sci. 2024 May 11;20(8):2904-2921. doi: 10.7150/ijbs.92992. eCollection 2024.
6
Identification of as a gene conferring drug resistance in multiple myeloma.鉴定某基因作为多发性骨髓瘤中赋予耐药性的基因。 (你提供的原文中“Identification of as”表述不完整,这里是按照合理推测补充完整后的翻译)
Open Life Sci. 2024 Apr 12;19(1):20220848. doi: 10.1515/biol-2022-0848. eCollection 2024.
7
The functions of SET domain bifurcated histone lysine methyltransferase 1 (SETDB1) in biological process and disease.SETDB1 结构域分裂组蛋白赖氨酸甲基转移酶 1(SETDB1)在生物过程和疾病中的功能。
Epigenetics Chromatin. 2023 Dec 7;16(1):47. doi: 10.1186/s13072-023-00519-1.
8
The roles of METTL3 on autophagy and proliferation of vascular smooth muscle cells are mediated by mTOR rather than by CDK1.METTL3对血管平滑肌细胞自噬和增殖的作用是由mTOR而非CDK1介导的。
Cell Div. 2023 Aug 9;18(1):13. doi: 10.1186/s13008-023-00096-5.
9
Effects of DNA, RNA, and Protein Methylation on the Regulation of Ferroptosis.DNA、RNA 和蛋白质甲基化对铁死亡调控的影响。
Int J Biol Sci. 2023 Jul 9;19(11):3558-3575. doi: 10.7150/ijbs.85454. eCollection 2023.
10
The epigenetic regulatory mechanisms of ferroptosis and its implications for biological processes and diseases.铁死亡的表观遗传调控机制及其对生物学过程和疾病的影响。
MedComm (2020). 2023 May 22;4(3):e267. doi: 10.1002/mco2.267. eCollection 2023 Jun.
Innovation (Camb). 2021 Jul 1;2(3):100141. doi: 10.1016/j.xinn.2021.100141. eCollection 2021 Aug 28.
4
Downregulation of Filamin a Expression in the Aorta Is Correlated With Aortic Dissection.主动脉中细丝蛋白a表达下调与主动脉夹层相关。
Front Cardiovasc Med. 2021 Aug 13;8:690846. doi: 10.3389/fcvm.2021.690846. eCollection 2021.
5
Autophagy in major human diseases.自噬在重大人类疾病中的作用。
EMBO J. 2021 Oct 1;40(19):e108863. doi: 10.15252/embj.2021108863. Epub 2021 Aug 30.
6
TIPE2 inhibits PDGF-BB-induced phenotype switching in airway smooth muscle cells through the PI3K/Akt signaling pathway.TIPE2 通过 PI3K/Akt 信号通路抑制气道平滑肌细胞中 PDGF-BB 诱导的表型转换。
Respir Res. 2021 Aug 26;22(1):238. doi: 10.1186/s12931-021-01826-5.
7
RNA Modification by mA Methylation in Cardiovascular Disease.心血管疾病中的 mA 甲基化修饰 RNA。
Oxid Med Cell Longev. 2021 Feb 9;2021:8813909. doi: 10.1155/2021/8813909. eCollection 2021.
8
Vacuolin-1 inhibits endosomal trafficking and metastasis via CapZβ.液泡相关蛋白 1 通过衔接蛋白 CapZβ 抑制内体运输和转移。
Oncogene. 2021 Mar;40(10):1775-1791. doi: 10.1038/s41388-021-01662-3. Epub 2021 Feb 9.
9
Lysosomal dysfunction and autophagy blockade contribute to autophagy-related cancer suppressing peptide-induced cytotoxic death of cervical cancer cells through the AMPK/mTOR pathway.溶酶体功能障碍和自噬阻断通过 AMPK/mTOR 通路促进自噬相关抑癌肽诱导的宫颈癌细胞的细胞毒性死亡。
J Exp Clin Cancer Res. 2020 Sep 22;39(1):197. doi: 10.1186/s13046-020-01701-z.
10
A WEE1 family business: regulation of mitosis, cancer progression, and therapeutic target.WEE1 家族企业:调控有丝分裂、癌症进展和治疗靶标。
J Hematol Oncol. 2020 Sep 21;13(1):126. doi: 10.1186/s13045-020-00959-2.