• 文献检索
  • 文档翻译
  • 深度研究
  • 学术资讯
  • Suppr Zotero 插件Zotero 插件
  • 邀请有礼
  • 套餐&价格
  • 历史记录
应用&插件
Suppr Zotero 插件Zotero 插件浏览器插件Mac 客户端Windows 客户端微信小程序
定价
高级版会员购买积分包购买API积分包
服务
文献检索文档翻译深度研究API 文档MCP 服务
关于我们
关于 Suppr公司介绍联系我们用户协议隐私条款
关注我们

Suppr 超能文献

核心技术专利:CN118964589B侵权必究
粤ICP备2023148730 号-1Suppr @ 2026

文献检索

告别复杂PubMed语法,用中文像聊天一样搜索,搜遍4000万医学文献。AI智能推荐,让科研检索更轻松。

立即免费搜索

文件翻译

保留排版,准确专业,支持PDF/Word/PPT等文件格式,支持 12+语言互译。

免费翻译文档

深度研究

AI帮你快速写综述,25分钟生成高质量综述,智能提取关键信息,辅助科研写作。

立即免费体验

海马体中Netrin-1的上调介导了母婴分离诱导的内脏超敏反应的形成。

Upregulation of Netrin-1 in the hippocampus mediates the formation of visceral hypersensitivity induced by maternal separation.

作者信息

Wang Junwen, Duan Guangbing, Zhan Tingting, Dong Zhiyu, Zhang Yan, Chen Ying, Sun Huihui, Xu Shuchang

机构信息

Department of Gastroenterology, Tongji Institute of Digestive Diseases, Tongji Hospital, School of Medicine, Tongji University, Shanghai, China.

出版信息

Front Mol Neurosci. 2022 Jul 28;15:908911. doi: 10.3389/fnmol.2022.908911. eCollection 2022.

DOI:10.3389/fnmol.2022.908911
PMID:35966013
原文链接:https://pmc.ncbi.nlm.nih.gov/articles/PMC9366914/
Abstract

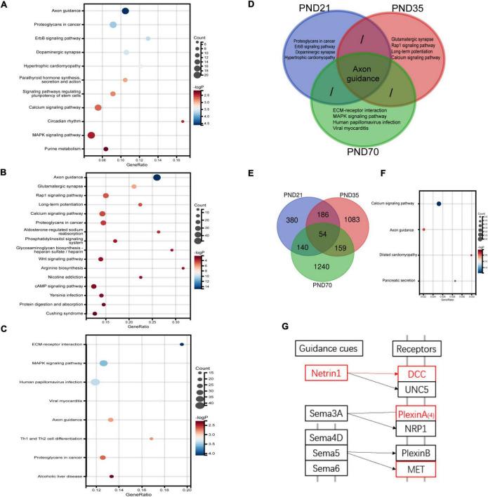
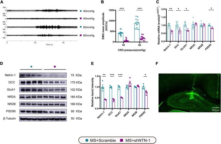
Early adverse life events (EALs), such as maternal separation (MS), can cause visceral hypersensitivity, which is thought to be a key pathophysiological mechanism of irritable bowel syndrome (IBS). Previous studies mainly focused on EALs-induced visceral hypersensitivity in adulthood but did not consider that it may have occurred in the preadult period. We previously found that rats who experienced MS suffered from visceral hypersensitivity starting from the post-weaning period. Moreover, the hippocampus is considered to be critical in regulating the formation of visceral hypersensitivity induced by MS. But the underlying mechanisms throughout different life periods are unclear. In this study, behavioral tests, RNA-seq, lentiviral interference, and molecular biology techniques were applied to investigate the molecular mechanism in the hippocampus underlying MS-induced long-lasting visceral hypersensitivity. It was found that both visceral sensitivity and anxiety-like behaviors were significantly increased in MS rats in post-weaning, prepubertal, and adult periods, especially in the prepubertal period. Subsequently, RNA-seq targeting the hippocampus identified that the expression level of Netrin-1 was significantly increased in all periods, which was further confirmed by quantitative real-time PCR and Western blot. Knocking-down hippocampal Netrin-1 in the post-weaning period by lentivirus interference alleviated visceral hypersensitivity and anxiety-like behaviors of MS rats in the later phase of life. In addition, deleted in colorectal cancer (DCC), instead of neogenin-1(Neo-1) or uncoordinated (UNC5), was proved to be the specific functional receptor of Netrin-1 in regulating visceral hypersensitivity, whose upregulation may result in the most severe symptoms in the prepubertal period. Furthermore, the activation of the Netrin-1/DCC pathway could enhance long-term potentiation (LTP) in the hippocampus, probably recruitment of the AMPA receptor subunit GluA1, which finally resulted in the formation of visceral hypersensitivity. These novel findings suggest that long-lasting over-expression of Netrin-1 can mediate visceral hypersensitivity and anxiety disorder from the post-weaning period to adulthood by activating DCC/GluA1 pathway in the hippocampus. Moreover, early intervention of Netrin-1 in the post-weaning period could lead to significant symptom relief afterward, which provides evidence that the Netrin-1/DCC/GluA1 signaling pathway may be a potential therapeutic target for the treatment of visceral hypersensitivity in clinics.

摘要

早期不良生活事件(EALs),如母婴分离(MS),可导致内脏超敏反应,这被认为是肠易激综合征(IBS)的关键病理生理机制。以往的研究主要集中在成年期EALs诱导的内脏超敏反应,而未考虑其可能在成年前期就已发生。我们之前发现,经历过母婴分离的大鼠从断奶后就开始出现内脏超敏反应。此外,海马体被认为在调节母婴分离诱导的内脏超敏反应形成中起关键作用。但在不同生命阶段的潜在机制尚不清楚。在本研究中,应用行为测试、RNA测序、慢病毒干扰和分子生物学技术来研究海马体中母婴分离诱导的长期内脏超敏反应的分子机制。结果发现,断奶后、青春期前和成年期的母婴分离大鼠的内脏敏感性和焦虑样行为均显著增加,尤其是在青春期前阶段。随后,针对海马体的RNA测序确定,在所有时期Netrin-1的表达水平均显著升高,这通过定量实时PCR和蛋白质免疫印迹进一步得到证实。通过慢病毒干扰在断奶后时期敲低海马体中的Netrin-1可减轻母婴分离大鼠在生命后期的内脏超敏反应和焦虑样行为。此外,已证明在调节内脏超敏反应中,结直肠癌缺失基因(DCC)而非新生蛋白-1(Neo-1)或不协调蛋白(UNC5)是Netrin-1的特异性功能受体,其上调可能导致青春期前阶段出现最严重的症状。此外,Netrin-1/DCC通路的激活可增强海马体中的长时程增强(LTP),可能是招募了AMPA受体亚基GluA1,最终导致内脏超敏反应的形成。这些新发现表明,Netrin-1的长期过度表达可通过激活海马体中的DCC/GluA1通路,介导从断奶后到成年期的内脏超敏反应和焦虑症。此外,在断奶后时期对Netrin-1进行早期干预可导致随后症状显著缓解,这为Netrin-1/DCC/GluA1信号通路可能是临床上治疗内脏超敏反应的潜在治疗靶点提供了证据。

https://cdn.ncbi.nlm.nih.gov/pmc/blobs/39d6/9366914/2c93c03f5483/fnmol-15-908911-g008.jpg
https://cdn.ncbi.nlm.nih.gov/pmc/blobs/39d6/9366914/a5035bbb9b02/fnmol-15-908911-g001.jpg
https://cdn.ncbi.nlm.nih.gov/pmc/blobs/39d6/9366914/a6ad6d10ce01/fnmol-15-908911-g002.jpg
https://cdn.ncbi.nlm.nih.gov/pmc/blobs/39d6/9366914/e99c67e53d73/fnmol-15-908911-g003.jpg
https://cdn.ncbi.nlm.nih.gov/pmc/blobs/39d6/9366914/63db764d6362/fnmol-15-908911-g004.jpg
https://cdn.ncbi.nlm.nih.gov/pmc/blobs/39d6/9366914/c988dfa3708c/fnmol-15-908911-g005.jpg
https://cdn.ncbi.nlm.nih.gov/pmc/blobs/39d6/9366914/b7e3163ab5ca/fnmol-15-908911-g006.jpg
https://cdn.ncbi.nlm.nih.gov/pmc/blobs/39d6/9366914/737a6be410c6/fnmol-15-908911-g007.jpg
https://cdn.ncbi.nlm.nih.gov/pmc/blobs/39d6/9366914/2c93c03f5483/fnmol-15-908911-g008.jpg
https://cdn.ncbi.nlm.nih.gov/pmc/blobs/39d6/9366914/a5035bbb9b02/fnmol-15-908911-g001.jpg
https://cdn.ncbi.nlm.nih.gov/pmc/blobs/39d6/9366914/a6ad6d10ce01/fnmol-15-908911-g002.jpg
https://cdn.ncbi.nlm.nih.gov/pmc/blobs/39d6/9366914/e99c67e53d73/fnmol-15-908911-g003.jpg
https://cdn.ncbi.nlm.nih.gov/pmc/blobs/39d6/9366914/63db764d6362/fnmol-15-908911-g004.jpg
https://cdn.ncbi.nlm.nih.gov/pmc/blobs/39d6/9366914/c988dfa3708c/fnmol-15-908911-g005.jpg
https://cdn.ncbi.nlm.nih.gov/pmc/blobs/39d6/9366914/b7e3163ab5ca/fnmol-15-908911-g006.jpg
https://cdn.ncbi.nlm.nih.gov/pmc/blobs/39d6/9366914/737a6be410c6/fnmol-15-908911-g007.jpg
https://cdn.ncbi.nlm.nih.gov/pmc/blobs/39d6/9366914/2c93c03f5483/fnmol-15-908911-g008.jpg

相似文献

1
Upregulation of Netrin-1 in the hippocampus mediates the formation of visceral hypersensitivity induced by maternal separation.海马体中Netrin-1的上调介导了母婴分离诱导的内脏超敏反应的形成。
Front Mol Neurosci. 2022 Jul 28;15:908911. doi: 10.3389/fnmol.2022.908911. eCollection 2022.
2
Maternal Separation Induced Visceral Hypersensitivity from Childhood to Adulthood.母婴分离导致从童年到成年期的内脏超敏反应。
J Neurogastroenterol Motil. 2017 Apr 30;23(2):306-315. doi: 10.5056/jnm16089.
3
Role of hippocampal circKcnk9 in visceral hypersensitivity and anxiety comorbidity of irritable bowel syndrome.海马体环状Kcnk9在肠易激综合征内脏高敏感性和焦虑共病中的作用。
Front Cell Neurosci. 2022 Nov 17;16:1010107. doi: 10.3389/fncel.2022.1010107. eCollection 2022.
4
Hippocampal NR2B-containing NMDA receptors enhance long-term potentiation in rats with chronic visceral pain.海马 NR2B 含 NMDA 受体增强慢性内脏痛大鼠的长时程增强。
Brain Res. 2014 Jun 27;1570:43-53. doi: 10.1016/j.brainres.2014.05.001. Epub 2014 May 10.
5
Paeoniflorin Alleviates Anxiety and Visceral Hypersensitivity via HPA Axis and BDNF/TrkB/PLCγ1 Pathway in Maternal Separation-induced IBS-like Rats.芍药苷通过下丘脑-垂体-肾上腺轴和脑源性神经营养因子/酪氨酸激酶受体B/磷脂酶Cγ1通路减轻母鼠分离诱导的肠易激综合征样大鼠的焦虑和内脏高敏感性。
Curr Mol Pharmacol. 2024 Mar 15. doi: 10.2174/0118761429280572240311060851.
6
Maternal Separation Induced Visceral Hypersensitivity Evaluated via Novel and Small Size Distention Balloon in Post-weaning Mice.通过新型小尺寸扩张球囊评估断奶后小鼠母体分离诱导的内脏超敏反应
Front Neurosci. 2022 Jan 28;15:803957. doi: 10.3389/fnins.2021.803957. eCollection 2021.
7
Dorsoventral hippocampus distinctly modulates visceral sensitivity and anxiety behaviors in male IBS-like rats.背侧海马明显调节男性 IBS 样大鼠的内脏敏感性和焦虑行为。
J Neurosci Res. 2024 Jan;102(1). doi: 10.1002/jnr.25289.
8
Hippocampal AMPARs involve the central sensitization of rats with irritable bowel syndrome.海马 AMPAR 参与肠易激综合征大鼠的中枢敏化。
Brain Behav. 2017 Feb 22;7(3):e00650. doi: 10.1002/brb3.650. eCollection 2017 Mar.
9
Involvement of protein kinase ζ in the maintenance of hippocampal long-term potentiation in rats with chronic visceral hypersensitivity.蛋白激酶ζ参与慢性内脏超敏反应大鼠海马长时程增强的维持。
J Neurophysiol. 2015 May 1;113(9):3047-55. doi: 10.1152/jn.00929.2014. Epub 2015 Mar 11.
10
Activity-Dependent Netrin-1 Secretion Drives Synaptic Insertion of GluA1-Containing AMPA Receptors in the Hippocampus.活动依赖性 Netrin-1 分泌驱动海马体中 GluA1 包含的 AMPA 受体的突触插入。
Cell Rep. 2018 Oct 2;25(1):168-182.e6. doi: 10.1016/j.celrep.2018.09.028.

引用本文的文献

1
The interaction effect between childhood trauma and negative events during adulthood on development and severity of irritable bowel syndrome.童年创伤与成年期负面事件之间的交互作用对肠易激综合征发展及严重程度的影响。
BMC Gastroenterol. 2025 Apr 30;25(1):321. doi: 10.1186/s12876-025-03919-7.
2
Investigation of the causal association between Parkinson's disease and autoimmune disorders: a bidirectional Mendelian randomization study.帕金森病与自身免疫性疾病之间因果关系的研究:双向孟德尔随机化研究。
Front Immunol. 2024 May 7;15:1370831. doi: 10.3389/fimmu.2024.1370831. eCollection 2024.
3
A nociceptive amygdala-striatal pathway for chronic pain aversion.

本文引用的文献

1
Genome-wide analysis identifies impaired axonogenesis in chronic overlapping pain conditions.全基因组分析确定慢性重叠疼痛病症中轴突发生受损。
Brain. 2022 Apr 29;145(3):1111-1123. doi: 10.1093/brain/awab359.
2
Molecular Characterization of AMPA-Receptor-Containing Vesicles.含AMPA受体囊泡的分子特征
Front Mol Neurosci. 2021 Oct 15;14:754631. doi: 10.3389/fnmol.2021.754631. eCollection 2021.
3
The expression of Netrin-1 in the MIA-induced osteoarthritic temporomandibular joint in mice.Netrin-1 在 MIA 诱导的小鼠骨关节炎颞下颌关节中的表达。
一条用于慢性疼痛厌恶的伤害性杏仁核-纹状体通路。
bioRxiv. 2024 Feb 13:2024.02.12.579947. doi: 10.1101/2024.02.12.579947.
4
Early life stress induces irritable bowel syndrome from childhood to adulthood in mice.早年生活应激会在小鼠从幼年到成年的阶段诱发肠易激综合征。
Front Microbiol. 2023 Oct 2;14:1255525. doi: 10.3389/fmicb.2023.1255525. eCollection 2023.
Sci Rep. 2021 Aug 3;11(1):15695. doi: 10.1038/s41598-021-95251-9.
4
Early adverse life events and post-traumatic stress disorder in patients with constipation and suspected disordered defecation.早期不良生活事件与便秘和疑似排便障碍患者的创伤后应激障碍。
Neurogastroenterol Motil. 2022 Mar;34(3):e14195. doi: 10.1111/nmo.14195. Epub 2021 Jun 14.
5
Roles and Mechanisms of Axon-Guidance Molecules in Alzheimer's Disease.轴突导向分子在阿尔茨海默病中的作用和机制。
Mol Neurobiol. 2021 Jul;58(7):3290-3307. doi: 10.1007/s12035-021-02311-2. Epub 2021 Mar 5.
6
Global prevalence of irritable bowel syndrome according to Rome III or IV criteria: a systematic review and meta-analysis.根据罗马 III 或 IV 标准,全球肠易激综合征的患病率:系统评价和荟萃分析。
Lancet Gastroenterol Hepatol. 2020 Oct;5(10):908-917. doi: 10.1016/S2468-1253(20)30217-X. Epub 2020 Jul 20.
7
The Netrin-1/DCC Guidance Cue Pathway as a Molecular Target in Depression: Translational Evidence.神经导向因子 1/Deleted in Colorectal Cancer 指导线索途径作为抑郁症的分子靶点:转化证据。
Biol Psychiatry. 2020 Oct 15;88(8):611-624. doi: 10.1016/j.biopsych.2020.04.025. Epub 2020 May 11.
8
Netrin-1 contributes to peripheral nerve injury induced neuropathic pain via regulating phosphatidylinositol 4-kinase IIa in the spinal cord dorsal horn in mice.Netrin-1 通过调节小鼠脊髓背角中的磷脂酰肌醇 4-激酶 IIa 参与外周神经损伤诱导的神经性疼痛。
Neurosci Lett. 2020 Sep 14;735:135161. doi: 10.1016/j.neulet.2020.135161. Epub 2020 Jun 15.
9
Expression of Genes Involved in Axon Guidance: How Much Have We Learned?参与轴突导向的基因表达:我们学到了多少?
Int J Mol Sci. 2020 May 18;21(10):3566. doi: 10.3390/ijms21103566.
10
Global burden of irritable bowel syndrome: trends, predictions and risk factors.全球肠易激综合征负担:趋势、预测和危险因素。
Nat Rev Gastroenterol Hepatol. 2020 Aug;17(8):473-486. doi: 10.1038/s41575-020-0286-8. Epub 2020 Apr 15.