• 文献检索
  • 文档翻译
  • 深度研究
  • 学术资讯
  • Suppr Zotero 插件Zotero 插件
  • 邀请有礼
  • 套餐&价格
  • 历史记录
应用&插件
Suppr Zotero 插件Zotero 插件浏览器插件Mac 客户端Windows 客户端微信小程序
定价
高级版会员购买积分包购买API积分包
服务
文献检索文档翻译深度研究API 文档MCP 服务
关于我们
关于 Suppr公司介绍联系我们用户协议隐私条款
关注我们

Suppr 超能文献

核心技术专利:CN118964589B侵权必究
粤ICP备2023148730 号-1Suppr @ 2026

文献检索

告别复杂PubMed语法,用中文像聊天一样搜索,搜遍4000万医学文献。AI智能推荐,让科研检索更轻松。

立即免费搜索

文件翻译

保留排版,准确专业,支持PDF/Word/PPT等文件格式,支持 12+语言互译。

免费翻译文档

深度研究

AI帮你快速写综述,25分钟生成高质量综述,智能提取关键信息,辅助科研写作。

立即免费体验

核受体孕烷 X 受体在铜诱导的大口黑鲈()脂质代谢和外源物质反应中的作用。

Role of nuclear pregnane X receptor in Cu-induced lipid metabolism and xenobiotic responses in largemouth bass ().

机构信息

Key Laboratory of Tropical and Subtropical Fishery Resource Application and Cultivation, Pearl River Fisheries Research Institute, Chinese Academy of Fishery Sciences, Guangzhou, China.

出版信息

Front Endocrinol (Lausanne). 2022 Jul 28;13:950985. doi: 10.3389/fendo.2022.950985. eCollection 2022.

DOI:10.3389/fendo.2022.950985
PMID:35966089
原文链接:https://pmc.ncbi.nlm.nih.gov/articles/PMC9365941/
Abstract

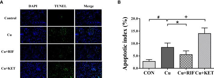
The pregnane X receptor (PXR) is a master xenobiotic-sensing receptor in response to toxic byproducts, as well as a key regulator in intermediary lipid metabolism. Therefore, the present study was conducted to investigate the potential role of PXR in mediating the lipid dysregulation and xenobiotic responses under Cu-induced stress in largemouth bass (). Four groups of largemouth bass (52.66 ± 0.03 g) were treated with control, Cu waterborne (9.44 μmol/L), Cu+RIF (Rifampicin, 100 mg/kg, PXR activator), and Cu+KET (Ketoconazole, 20 mg/kg, PXR inhibitor) for 48 h. Results showed that Cu exposure significantly elevated the plasma stress indicators and triggered antioxidant systems to counteract Cu-induced oxidative stress. Acute Cu exposure caused liver steatosis, as indicated by the significantly higher levels of plasma triglycerides (TG), lipid droplets, and mRNA levels of lipogenesis genes in the liver. Liver injuries were detected, as shown by hepatocyte vacuolization and severe apoptotic signals after Cu exposure. Importantly, Cu exposure significantly stimulated mRNA levels of PXR, suggesting the response of this regulator in the xenobiotic response. The pharmacological intervention of PXR by the agonist and antagonist significantly altered hepatic mRNA levels of PXR, implying that RIF and KET were effective agents of PXR in largemouth bass. Administration of RIF significantly exacerbated liver steatosis, and such alterations were dependent on the regulations on and rather than signaling, which suggested that PXR-PPARγ might be another pathway for Cu-induced lipid deposition in fish. Whereas, KET administration showed reverse effects on lipid metabolism as indicated by the lower hepatic TG levels, suppressed mRNA levels of and . Activation of PXR stimulated autophagy and inhibited apoptosis, leading to lower hepatic vacuolization; while inhibition of PXR showed higher apoptotic signals, inhibition of autophagic genes and stimulation of apoptotic genes. Taken together, PXR played a cytoprotective role in Cu-induced hepatotoxicity through regulations on autophagy and apoptosis. Overall, our data has demonstrated for the first time on the dual roles of PXR as a co-regulator in mediating xenobiotic responses and lipid metabolism in fish, which implying the potential of PXR as a therapy target for xenobiotics-induced lipid dysregulation and hepatotoxicity.

摘要

孕激素相关受体(PXR)是一种对毒性副产物以及中间脂质代谢的关键调节因子作出反应的外来物质感应受体。因此,本研究旨在探讨 PXR 在介导铜胁迫下大口黑鲈()中脂质失调和外来物质反应中的潜在作用。将 4 组大口黑鲈(52.66 ± 0.03 g)分别用对照、铜水(9.44 μmol/L)、铜+RIF(利福平,PXR 激活剂,100 mg/kg)和铜+KET(酮康唑,PXR 抑制剂,20 mg/kg)处理 48 h。结果表明,铜暴露显著提高了血浆应激指标,并启动了抗氧化系统来抵抗铜诱导的氧化应激。急性铜暴露导致肝脏脂肪变性,表现为血浆甘油三酯(TG)水平显著升高,肝脏脂质滴增多,以及肝脏中脂肪生成基因的 mRNA 水平升高。铜暴露后检测到肝损伤,表现为肝细胞空泡化和严重的凋亡信号。重要的是,铜暴露显著刺激了 PXR 的 mRNA 水平,表明该调节剂对外来物质反应作出了响应。激动剂和拮抗剂对 PXR 的药理学干预显著改变了肝脏 PXR 的 mRNA 水平,表明 RIF 和 KET 是大口黑鲈中 PXR 的有效药物。RIF 的给药显著加剧了肝脏脂肪变性,这种改变依赖于和而不是信号通路的调节,这表明 PXR-PPARγ 可能是鱼类铜诱导脂质沉积的另一种途径。相反,KET 的给药对脂质代谢表现出相反的作用,表现为肝脏 TG 水平降低,和的 mRNA 水平受到抑制。PXR 的激活刺激自噬并抑制凋亡,导致肝脏空泡化减少;而 PXR 的抑制显示出更高的凋亡信号,抑制自噬基因并刺激凋亡基因。总之,PXR 通过调节自噬和凋亡在铜诱导的肝毒性中发挥细胞保护作用。总的来说,我们的数据首次证明了 PXR 作为一种调节因子在介导鱼类外来物质反应和脂质代谢中的双重作用,这表明 PXR 作为治疗外来物质诱导的脂质失调和肝毒性的潜在靶点。

https://cdn.ncbi.nlm.nih.gov/pmc/blobs/a2e2/9365941/f0318630d3e4/fendo-13-950985-g007.jpg
https://cdn.ncbi.nlm.nih.gov/pmc/blobs/a2e2/9365941/235df18d5e48/fendo-13-950985-g001.jpg
https://cdn.ncbi.nlm.nih.gov/pmc/blobs/a2e2/9365941/4fdee02a5a11/fendo-13-950985-g002.jpg
https://cdn.ncbi.nlm.nih.gov/pmc/blobs/a2e2/9365941/533683d441b6/fendo-13-950985-g003.jpg
https://cdn.ncbi.nlm.nih.gov/pmc/blobs/a2e2/9365941/a4ee30e5a019/fendo-13-950985-g004.jpg
https://cdn.ncbi.nlm.nih.gov/pmc/blobs/a2e2/9365941/09d50eb9638b/fendo-13-950985-g005.jpg
https://cdn.ncbi.nlm.nih.gov/pmc/blobs/a2e2/9365941/e8394c50e57d/fendo-13-950985-g006.jpg
https://cdn.ncbi.nlm.nih.gov/pmc/blobs/a2e2/9365941/f0318630d3e4/fendo-13-950985-g007.jpg
https://cdn.ncbi.nlm.nih.gov/pmc/blobs/a2e2/9365941/235df18d5e48/fendo-13-950985-g001.jpg
https://cdn.ncbi.nlm.nih.gov/pmc/blobs/a2e2/9365941/4fdee02a5a11/fendo-13-950985-g002.jpg
https://cdn.ncbi.nlm.nih.gov/pmc/blobs/a2e2/9365941/533683d441b6/fendo-13-950985-g003.jpg
https://cdn.ncbi.nlm.nih.gov/pmc/blobs/a2e2/9365941/a4ee30e5a019/fendo-13-950985-g004.jpg
https://cdn.ncbi.nlm.nih.gov/pmc/blobs/a2e2/9365941/09d50eb9638b/fendo-13-950985-g005.jpg
https://cdn.ncbi.nlm.nih.gov/pmc/blobs/a2e2/9365941/e8394c50e57d/fendo-13-950985-g006.jpg
https://cdn.ncbi.nlm.nih.gov/pmc/blobs/a2e2/9365941/f0318630d3e4/fendo-13-950985-g007.jpg

相似文献

1
Role of nuclear pregnane X receptor in Cu-induced lipid metabolism and xenobiotic responses in largemouth bass ().核受体孕烷 X 受体在铜诱导的大口黑鲈()脂质代谢和外源物质反应中的作用。
Front Endocrinol (Lausanne). 2022 Jul 28;13:950985. doi: 10.3389/fendo.2022.950985. eCollection 2022.
2
Remission of copper-induced liver injury through the PXR/NF-kB signaling pathway: The effects of dietary curcumin supplementation in largemouth bass (Micropterus salmoides).通过 PXR/NF-κB 信号通路缓解铜诱导的肝损伤:膳食姜黄素补充对大口黑鲈(Micropterus salmoides)的影响。
Ecotoxicol Environ Saf. 2024 Oct 15;285:117070. doi: 10.1016/j.ecoenv.2024.117070. Epub 2024 Sep 24.
3
Hepatic fatty acid transporter Cd36 is a common target of LXR, PXR, and PPARgamma in promoting steatosis.肝脏脂肪酸转运蛋白Cd36是肝脏X受体、孕烷X受体和过氧化物酶体增殖物激活受体γ在促进脂肪变性过程中的共同靶点。
Gastroenterology. 2008 Feb;134(2):556-67. doi: 10.1053/j.gastro.2007.11.037. Epub 2007 Nov 28.
4
A novel pregnane X receptor-mediated and sterol regulatory element-binding protein-independent lipogenic pathway.一种新的孕烷X受体介导且不依赖固醇调节元件结合蛋白的脂肪生成途径。
J Biol Chem. 2006 May 26;281(21):15013-20. doi: 10.1074/jbc.M511116200. Epub 2006 Mar 23.
5
Dietary butylated hydroxytoluene improves lipid metabolism, antioxidant and anti-apoptotic response of largemouth bass (Micropterus salmoides).膳食丁基羟基甲苯可改善大口黑鲈(Micropterus salmoides)的脂质代谢、抗氧化和抗细胞凋亡反应。
Fish Shellfish Immunol. 2018 Jan;72:220-229. doi: 10.1016/j.fsi.2017.10.054. Epub 2017 Nov 7.
6
Xenobiotic-induced hepatocyte proliferation associated with constitutive active/androstane receptor (CAR) or peroxisome proliferator-activated receptor α (PPARα) is enhanced by pregnane X receptor (PXR) activation in mice.外源化学物诱导的肝细胞增殖与组成型激活/雄激素受体(CAR)或过氧化物酶体增殖物激活受体α(PPARα)相关,在小鼠中可被孕烷 X 受体(PXR)激活所增强。
PLoS One. 2013 Apr 23;8(4):e61802. doi: 10.1371/journal.pone.0061802. Print 2013.
7
Effects of High Starch and Supplementation of an Olive Extract on the Growth Performance, Hepatic Antioxidant Capacity and Lipid Metabolism of Largemouth Bass ().高淀粉及添加橄榄提取物对大口黑鲈生长性能、肝脏抗氧化能力和脂质代谢的影响()。 (括号部分原文缺失具体内容)
Antioxidants (Basel). 2022 Mar 17;11(3):577. doi: 10.3390/antiox11030577.
8
Pregnane X receptor promotes ethanol-induced hepatosteatosis in mice.孕烷 X 受体促进小鼠乙醇诱导的肝脂肪变性。
J Biol Chem. 2018 Jan 5;293(1):1-17. doi: 10.1074/jbc.M117.815217. Epub 2017 Nov 9.
9
Molecular targets of PXR-dependent ethanol-induced hepatotoxicity in female mice.PXR 依赖性乙醇诱导的雌性小鼠肝毒性的分子靶点。
Biochem Pharmacol. 2024 Oct;228:116416. doi: 10.1016/j.bcp.2024.116416. Epub 2024 Jul 8.
10
Acute hypoxia changes the mode of glucose and lipid utilization in the liver of the largemouth bass (Micropterus salmoides).急性低氧改变大口黑鲈肝脏中葡萄糖和脂质的利用模式。
Sci Total Environ. 2020 Apr 15;713:135157. doi: 10.1016/j.scitotenv.2019.135157. Epub 2019 Nov 23.

引用本文的文献

1
Pregnane X Receptor Signaling Pathway and Vitamin K: Molecular Mechanisms and Clinical Relevance in Human Health.孕烷 X 受体信号通路与维生素 K:在人类健康中的分子机制和临床相关性。
Cells. 2024 Apr 14;13(8):681. doi: 10.3390/cells13080681.

本文引用的文献

1
Transcriptional Regulation of Hepatic Autophagy by Nuclear Receptors.核受体对肝脏自噬的转录调控。
Cells. 2022 Feb 10;11(4):620. doi: 10.3390/cells11040620.
2
Copper (Cu) induced changes of lipid metabolism through oxidative stress-mediated autophagy and Nrf2/PPARγ pathways.铜(Cu)通过氧化应激介导的自噬和 Nrf2/PPARγ 通路诱导脂质代谢变化。
J Nutr Biochem. 2022 Feb;100:108883. doi: 10.1016/j.jnutbio.2021.108883. Epub 2021 Oct 12.
3
Environmental Toxicants and NAFLD: A Neglected yet Significant Relationship.环境毒物与非酒精性脂肪性肝病:被忽视却显著相关的关系。
Dig Dis Sci. 2022 Aug;67(8):3497-3507. doi: 10.1007/s10620-021-07203-y. Epub 2021 Aug 12.
4
Prevention of D-GalN/LPS-induced ALI by 18β-glycyrrhetinic acid through PXR-mediated inhibition of autophagy degradation.18β-甘草次酸通过 PXR 介导的自噬降解抑制防治 D-GalN/LPS 诱导的 ALI。
Cell Death Dis. 2021 May 13;12(5):480. doi: 10.1038/s41419-021-03768-8.
5
Toxic effects on bioaccumulation, hematological parameters, oxidative stress, immune responses and neurotoxicity in fish exposed to microplastics: A review.微塑料对鱼类生物蓄积、血液学参数、氧化应激、免疫反应和神经毒性的毒性影响:综述。
J Hazard Mater. 2021 Jul 5;413:125423. doi: 10.1016/j.jhazmat.2021.125423. Epub 2021 Feb 13.
6
Differential regulation of endoplasmic reticulum stress-induced autophagy and apoptosis in two strains of gibel carp (Carassius gibelio) exposed to acute waterborne cadmium.内质网应激诱导的自噬和凋亡在两种吉富罗非鱼(Carassius gibelio)品系中对急性水镉暴露的差异调节。
Aquat Toxicol. 2021 Feb;231:105721. doi: 10.1016/j.aquatox.2020.105721. Epub 2020 Dec 9.
7
Distinct dietary cadmium toxic effects and defense strategies in two strains of gibel carp (Carassius gibelio) revealed by a comprehensive perspective.从综合角度揭示两种不同品系鲫鱼(Carassius gibelio)对膳食镉毒性的不同反应及防御策略。
Chemosphere. 2020 Dec;261:127597. doi: 10.1016/j.chemosphere.2020.127597. Epub 2020 Jul 10.
8
Waterborne Cu exposure increased lipid deposition and lipogenesis by affecting Wnt/β-catenin pathway and the β-catenin acetylation levels of grass carp Ctenopharyngodon idella.水体铜暴露通过影响 Wnt/β-连环蛋白途径和草鱼 Ctenopharyngodon idella 的β-连环蛋白乙酰化水平来增加脂质沉积和脂肪生成。
Environ Pollut. 2020 Aug;263(Pt B):114420. doi: 10.1016/j.envpol.2020.114420. Epub 2020 Mar 27.
9
Environmental estrogen exposure converts lipid metabolism in male fish to a female pattern mediated by AMPK and mTOR signaling pathways.环境雌激素暴露通过 AMPK 和 mTOR 信号通路将雄性鱼类的脂质代谢转化为雌性模式。
J Hazard Mater. 2020 Jul 15;394:122537. doi: 10.1016/j.jhazmat.2020.122537. Epub 2020 Mar 20.
10
CRISPR-Cas9-Mutated Pregnane X Receptor (pxr) Retains Pregnenolone-induced Expression of cyp3a65 in Zebrafish (Danio rerio) Larvae.CRISPR-Cas9 突变的孕烷 X 受体(pxr)在斑马鱼(Danio rerio)幼虫中保留了孕烯醇酮诱导的 cyp3a65 表达。
Toxicol Sci. 2020 Mar 1;174(1):51-62. doi: 10.1093/toxsci/kfz246.