Suppr超能文献

OsSIDP301,一个DUF1644家族成员,对水稻的盐胁迫和籽粒大小起负调控作用。

OsSIDP301, a Member of the DUF1644 Family, Negatively Regulates Salt Stress and Grain Size in Rice.

作者信息

Ge Li, Guo Hongming, Li Xiu, Tang Ming, Guo Chiming, Bao Han, Huang Linjuan, Yi Yin, Cui Yuchao, Chen Liang

机构信息

Xiamen Key Laboratory for Plant Genetics, School of Life Sciences, Xiamen University, Xiamen, China.

Key Laboratory of National Forestry and Grassland Administration on Biodiversity Conservation in Karst Mountainous Areas of Southwestern China, School of Life Sciences, Guizhou Normal University, Guiyang, China.

出版信息

Front Plant Sci. 2022 Jul 28;13:863233. doi: 10.3389/fpls.2022.863233. eCollection 2022.

Abstract

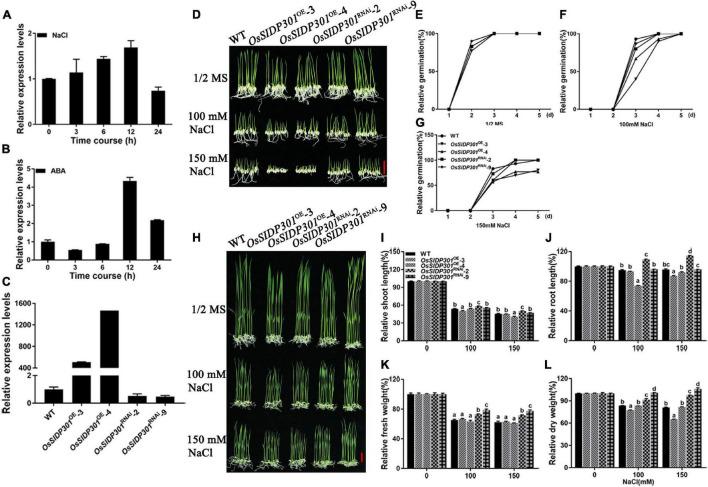
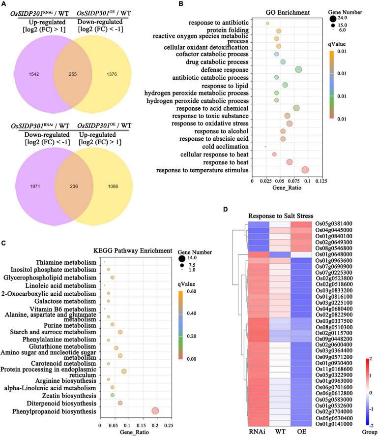
As a major environmental factor, salt stress substantially retards growth and reduces the productivity of rice (). Members of the DUF1644 family, "the domains of unknown function 1644 motif" are predicted to play an essential regulatory role in response to abiotic stress. However, the specific molecular mechanisms of most members of this family remain elusive. Here, we report that the (stress-induced DUF1644 protein) was induced by salt stress and abscisic acid (ABA). We found that overexpression of (OE) in plants conferred salt hypersensitivity and reduced grain size, whereas plants with RNA interference (RNAi) exhibited salt tolerance and increased grain size in rice. determines salt stress tolerance by modulating genes involved in the salt-response and ABA signaling pathways. Further studies suggest that regulates grain size by influencing cell expansion in spikelet hulls. Moreover, OsSIDP301 interacts with OsBUL1 COMPLEX1 (OsBC1), which positively regulates grain size in rice. Our findings reveal that functions as a negative regulator of salt stress and grain size, and repressing its expression represents a promising strategy for improving salt stress tolerance and yield in rice.

摘要

作为一种主要的环境因素,盐胁迫显著抑制水稻生长并降低其产量()。DUF1644家族成员,即“功能未知的1644结构域基序”,预计在应对非生物胁迫中发挥重要的调控作用。然而,该家族大多数成员的具体分子机制仍不清楚。在此,我们报道(胁迫诱导的DUF1644蛋白)受盐胁迫和脱落酸(ABA)诱导。我们发现,在植物中过表达(OE)会导致盐过敏并减小籽粒大小,而具有RNA干扰(RNAi)的植物在水稻中表现出耐盐性且籽粒大小增加。通过调节参与盐响应和ABA信号通路的基因来决定盐胁迫耐受性。进一步研究表明,通过影响颖壳细胞扩展来调节籽粒大小。此外,OsSIDP301与水稻中正向调节籽粒大小的OsBUL1 COMPLEX1(OsBC1)相互作用。我们的研究结果表明,作为盐胁迫和籽粒大小的负调控因子,抑制其表达是提高水稻耐盐性和产量的一种有前景的策略。

https://cdn.ncbi.nlm.nih.gov/pmc/blobs/e544/9366248/f6b8d188adf1/fpls-13-863233-g001.jpg

相似文献

1
OsSIDP301, a Member of the DUF1644 Family, Negatively Regulates Salt Stress and Grain Size in Rice.
Front Plant Sci. 2022 Jul 28;13:863233. doi: 10.3389/fpls.2022.863233. eCollection 2022.
2
OsSIDP366, a DUF1644 gene, positively regulates responses to drought and salt stresses in rice.
J Integr Plant Biol. 2016 May;58(5):492-502. doi: 10.1111/jipb.12376. Epub 2015 Sep 25.
3
Rice Leaf Angle and Grain Size Are Affected by the OsBUL1 Transcriptional Activator Complex.
Plant Physiol. 2017 Jan;173(1):688-702. doi: 10.1104/pp.16.01653. Epub 2016 Nov 22.
5
A chloride efflux transporter, BIG RICE GRAIN 1, is involved in mediating grain size and salt tolerance in rice.
J Integr Plant Biol. 2021 Dec;63(12):2150-2163. doi: 10.1111/jipb.13178. Epub 2021 Nov 18.
9
OsRMC, a negative regulator of salt stress response in rice, is regulated by two AP2/ERF transcription factors.
Plant Mol Biol. 2013 Jul;82(4-5):439-55. doi: 10.1007/s11103-013-0073-9. Epub 2013 May 24.

引用本文的文献

1
Overexpression of enhances salt tolerance in rice.
Front Plant Sci. 2025 Jan 29;16:1458467. doi: 10.3389/fpls.2025.1458467. eCollection 2025.
3
Domain of unknown function (DUF) proteins in plants: function and perspective.
Protoplasma. 2024 May;261(3):397-410. doi: 10.1007/s00709-023-01917-8. Epub 2023 Dec 30.

本文引用的文献

1
Convergent selection of a WD40 protein that enhances grain yield in maize and rice.
Science. 2022 Mar 25;375(6587):eabg7985. doi: 10.1126/science.abg7985.
2
Mechanisms of Plant Responses and Adaptation to Soil Salinity.
Innovation (Camb). 2020 Apr 24;1(1):100017. doi: 10.1016/j.xinn.2020.100017. eCollection 2020 May 21.
3
A clock regulatory module is required for salt tolerance and control of heading date in rice.
Plant Cell Environ. 2021 Oct;44(10):3283-3301. doi: 10.1111/pce.14167. Epub 2021 Aug 31.
4
Clock component OsPRR73 positively regulates rice salt tolerance by modulating OsHKT2;1-mediated sodium homeostasis.
EMBO J. 2021 Feb 1;40(3):e105086. doi: 10.15252/embj.2020105086. Epub 2020 Dec 21.
7
A quantitative trait locus GW6 controls rice grain size and yield through the gibberellin pathway.
Plant J. 2020 Aug;103(3):1174-1188. doi: 10.1111/tpj.14793. Epub 2020 May 28.
8
Control of Grain Size and Weight by the GSK2-LARGE1/OML4 Pathway in Rice.
Plant Cell. 2020 Jun;32(6):1905-1918. doi: 10.1105/tpc.19.00468. Epub 2020 Apr 17.
9
Morphological and metabolic responses to salt stress of rice (Oryza sativa L.) cultivars which differ in salinity tolerance.
Plant Physiol Biochem. 2019 Nov;144:427-435. doi: 10.1016/j.plaphy.2019.10.017. Epub 2019 Oct 17.
10
Plant cell-surface GIPC sphingolipids sense salt to trigger Ca influx.
Nature. 2019 Aug;572(7769):341-346. doi: 10.1038/s41586-019-1449-z. Epub 2019 Jul 31.

文献AI研究员

20分钟写一篇综述,助力文献阅读效率提升50倍。

立即体验

用中文搜PubMed

大模型驱动的PubMed中文搜索引擎

马上搜索

文档翻译

学术文献翻译模型,支持多种主流文档格式。

立即体验