Suppr超能文献

走向智能监控:作为COVID-19疫情的后遗症,利用YOLOv3算法识别戴口罩的个体

Towards smart surveillance as an aftereffect of COVID-19 outbreak for recognition of face masked individuals using YOLOv3 algorithm.

作者信息

Kumar Saurav, Yadav Drishti, Gupta Himanshu, Kumar Mohit, Verma Om Prakash

机构信息

Department of Electrical Engineering, Indian Institute of Technology, Roorkee, India.

Faculty of Informatics, Technische Universität Wien, 1040 Vienna, Austria.

出版信息

Multimed Tools Appl. 2023;82(6):8381-8403. doi: 10.1007/s11042-021-11560-1. Epub 2022 Jul 30.

Abstract

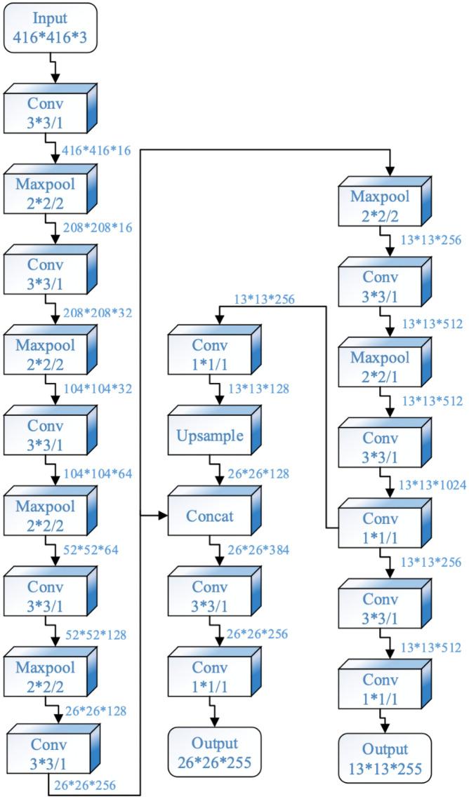
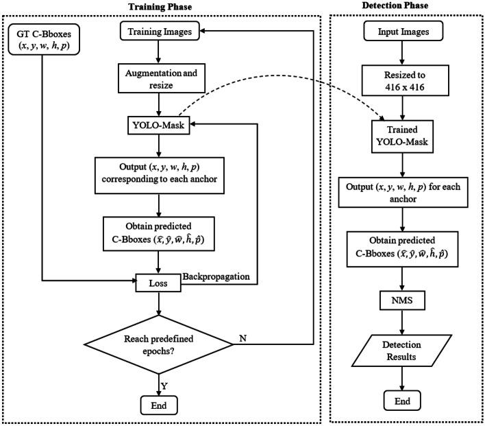
The eruption of COVID-19 pandemic has led to the blossoming usage of face masks among individuals in the communal settings. To prevent the transmission of the virus, a mandatory mask-wearing rule in public areas has been enforced. Owing to the use of face masks in communities at different workplaces, an effective surveillance seems essential because several security analyses indicate that face masks may be used as a tool to hide the identity. Therefore, this work proposes a framework for the development of a smart surveillance system as an aftereffect of COVID-19 for recognition of individuals behind the face mask. For this purpose, transfer learning approach has been employed to train the custom dataset by YOLOv3 algorithm in the Darknet neural network framework. Moreover, to demonstrate the competence of YOLOv3 algorithm, a comparative analysis with YOLOv3-tiny has been presented. The simulated results verify the robustness of YOLOv3 algorithm in the recognition of individuals behind the face mask. Also, YOLOv3 algorithm achieves a mAP of 98.73% on custom dataset, outperforming YOLOv3-tiny by approximately 62%. Moreover, YOLOv3 algorithm provides adequate speed and accuracy on small faces.

摘要

新冠疫情的爆发导致公共场所个人佩戴口罩的情况大量增加。为防止病毒传播,公共区域实施了强制佩戴口罩规定。由于不同工作场所的社区都在使用口罩,有效的监控似乎至关重要,因为多项安全分析表明,口罩可能被用作隐藏身份的工具。因此,这项工作提出了一个框架,用于开发一种智能监控系统,作为新冠疫情的后续成果,以识别戴口罩者的身份。为此,采用迁移学习方法在Darknet神经网络框架中通过YOLOv3算法训练自定义数据集。此外,为证明YOLOv3算法的性能,还与YOLOv3-tiny进行了对比分析。模拟结果验证了YOLOv3算法在识别戴口罩者身份方面的鲁棒性。而且,YOLOv3算法在自定义数据集上的平均精度均值达到98.73%,比YOLOv3-tiny高出约62%。此外,YOLOv3算法在小尺寸面部上提供了足够的速度和精度。

https://cdn.ncbi.nlm.nih.gov/pmc/blobs/47ff/9362536/c93794f96aeb/11042_2021_11560_Fig1_HTML.jpg

文献检索

告别复杂PubMed语法,用中文像聊天一样搜索,搜遍4000万医学文献。AI智能推荐,让科研检索更轻松。

立即免费搜索

文件翻译

保留排版,准确专业,支持PDF/Word/PPT等文件格式,支持 12+语言互译。

免费翻译文档

深度研究

AI帮你快速写综述,25分钟生成高质量综述,智能提取关键信息,辅助科研写作。

立即免费体验