Suppr超能文献

基于对 PET 成像验证的阿尔茨海默病脑脊液生物标志物界值确定的实用、数据驱动方法。

A Pragmatic, Data-Driven Method to Determine Cutoffs for CSF Biomarkers of Alzheimer Disease Based on Validation Against PET Imaging.

机构信息

From the Université de Paris (J.D., S. Sabia, A.S.-M.), Inserm U1153, Epidemiology of Ageing and Neurodegenerative Diseases; Cognitive Neurology Center (J.D., E.C., C.H., M.L., C.P.), Lariboisiere-Fernand Widal Hospital, AP-HP, Université de Paris, France; Department of Psychiatry and Neurochemistry (H.Z., K.B.), University of Gothenburg; Clinical Neurochemistry Laboratory (H.Z., K.B.), Sahlgrenska University Hospital, Mölndal, Sweden; Department of Neurodegenerative Disease (H.Z.), Institute of Neurology, University College London; Dementia Research Institute (H.Z.), London, United Kingdom; Neurochemistry Laboratory (C.E.T., E.A.J.W.), Clinical Chemistry Department, Amsterdam Neuroscience, Amsterdam University Medical Centers, Vrije Universiteit, the Netherlands; Department of Neurology (B.H.), Cliniques Universitaires Saint-Luc, and Institute of Neuroscience (B.H.), Université Catholique de Louvain, Brussels, Belgium; Gordon Center for Medical Imaging (B.H.), Department of Radiology, Massachusetts General Hospital, Harvard Medical School, Boston; Research Center and Memory Clinic (A.O., M.B., A.R.), Fundació ACE, Institut Català de Neurciències Aplicades, Universitat International de Catalunya, Barcelona; Centro de Investigación biomédica en Red de Enfermedades Neurodegerenativas (CIBERNED) (A.O., A.R.), Madrid, Spain; Univ. Lille (S. Schraen, T.L., F.P.), CHU Lille, Inserm UMR-S 1172, LilNCog (JPARC)-Lille Neurosciences & Cognition, DISTAlz, LiCEND; Department of Neurology (A.G.), Memory Research and Resources Centre, University of Montpellier; Department of Biochemistry and Molecular Biology (E.B.-A., J.-L.L.), Lariboisière Hospital, APHP, Paris; Department of Biochemistry (S.L.), University of Montpellier, France; Alzheimer Center (P.S.), Department of Neurology, VU University Medical Center, Neuroscience Campus Amsterdam, the Netherlands; and Department of Epidemiology and Public Health (A.S.-M.), University College London, United Kingdom.

出版信息

Neurology. 2022 Aug 16;99(7):e669-e678. doi: 10.1212/WNL.0000000000200735. Epub 2022 May 26.

Abstract

BACKGROUND AND OBJECTIVES

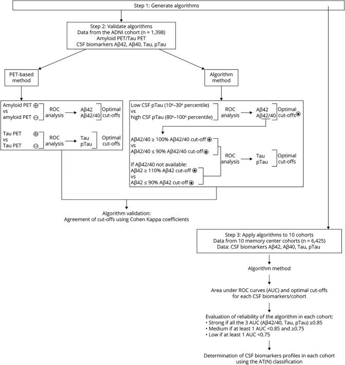
To elaborate a new algorithm to establish a standardized method to define cutoffs for CSF biomarkers of Alzheimer disease (AD) by validating the algorithm against CSF classification derived from PET imaging.

METHODS

Low and high levels of CSF phosphorylated tau were first identified to establish optimal cutoffs for CSF β-amyloid (Aβ) peptide biomarkers. These Aβ cutoffs were then used to determine cutoffs for CSF tau and phosphorylated tau markers. We compared this algorithm to a reference method, based on tau and amyloid PET imaging status (ADNI study), and then applied the algorithm to 10 large clinical cohorts of patients.

RESULTS

A total of 6,922 patients with CSF biomarker data were included (mean [SD] age: 70.6 [8.5] years, 51.0% women). In the ADNI study population (n = 497), the agreement between classification based on our algorithm and the one based on amyloid/tau PET imaging was high, with Cohen's kappa coefficient between 0.87 and 0.99. Applying the algorithm to 10 large cohorts of patients (n = 6,425), the proportion of persons with AD ranged from 25.9% to 43.5%.

DISCUSSION

The proposed novel, pragmatic method to determine CSF biomarker cutoffs for AD does not require assessment of other biomarkers or assumptions concerning the clinical diagnosis of patients. Use of this standardized algorithm is likely to reduce heterogeneity in AD classification.

摘要

背景与目的

通过验证基于 PET 成像的 CSF 分类的算法,阐述一种新的算法,以建立一种标准化方法来定义阿尔茨海默病(AD)的 CSF 生物标志物的截止值。

方法

首先确定 CSF 磷酸化 tau 的低水平和高水平,以确定 CSF β-淀粉样蛋白(Aβ)肽生物标志物的最佳截止值。然后,使用这些 Aβ 截止值来确定 CSF tau 和磷酸化 tau 标志物的截止值。我们将这种算法与基于 tau 和淀粉样蛋白 PET 成像状态的参考方法(ADNI 研究)进行了比较,然后将该算法应用于 10 个大型临床患者队列。

结果

共纳入 6922 例具有 CSF 生物标志物数据的患者(平均[SD]年龄:70.6[8.5]岁,51.0%为女性)。在 ADNI 研究人群(n=497)中,基于我们的算法和基于淀粉样蛋白/tau PET 成像的分类之间的一致性很高,Cohen's kappa 系数在 0.87 到 0.99 之间。将该算法应用于 10 个大型患者队列(n=6425),AD 患者的比例从 25.9%到 43.5%不等。

讨论

本研究提出了一种新的实用方法,用于确定 AD 的 CSF 生物标志物截止值,该方法不需要评估其他生物标志物或对患者的临床诊断做出假设。使用这种标准化算法可能会减少 AD 分类的异质性。

https://cdn.ncbi.nlm.nih.gov/pmc/blobs/5bb4/9484605/28aa55cabd4d/WNL-2022-200726f1.jpg

文献检索

告别复杂PubMed语法,用中文像聊天一样搜索,搜遍4000万医学文献。AI智能推荐,让科研检索更轻松。

立即免费搜索

文件翻译

保留排版,准确专业,支持PDF/Word/PPT等文件格式,支持 12+语言互译。

免费翻译文档

深度研究

AI帮你快速写综述,25分钟生成高质量综述,智能提取关键信息,辅助科研写作。

立即免费体验