Suppr超能文献

检查点阻断诱导的皮炎和结肠炎主要由组织驻留记忆 T 细胞和 Th1/Tc1 细胞因子介导。

Checkpoint Blockade-Induced Dermatitis and Colitis Are Dominated by Tissue-Resident Memory T Cells and Th1/Tc1 Cytokines.

机构信息

Department of Pathology, University of Chicago, Chicago, Illinois.

Center for Research Informatics, University of Chicago, Chicago, Illinois.

出版信息

Cancer Immunol Res. 2022 Oct 4;10(10):1167-1174. doi: 10.1158/2326-6066.CIR-22-0362.

Abstract

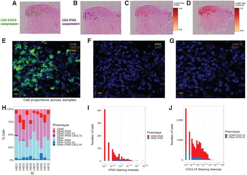
Immune checkpoint blockade is therapeutically successful for many patients across multiple cancer types. However, immune-related adverse events (irAE) frequently occur and can sometimes be life threatening. It is critical to understand the immunologic mechanisms of irAEs with the goal of finding novel treatment targets. Herein, we report our analysis of tissues from patients with irAE dermatitis using multiparameter immunofluorescence (IF), spatial transcriptomics, and RNA in situ hybridization (RISH). Skin psoriasis cases were studied as a comparison, as a known Th17-driven disease, and colitis was investigated as a comparison. IF analysis revealed that CD4+ and CD8+ tissue-resident memory T (TRM) cells were preferentially expanded in the inflamed portion of skin in cutaneous irAEs compared with healthy skin controls. Spatial transcriptomics allowed us to focus on areas containing TRM cells to discern functional phenotype and revealed expression of Th1-associated genes in irAEs, compared with Th17-asociated genes in psoriasis. Expression of PD-1, CTLA-4, LAG-3, and other inhibitory receptors was observed in irAE cases. RISH technology combined with IF confirmed expression of IFNγ, CXCL9, CXCL10, and TNFα in irAE dermatitis, as well as IFNγ within TRM cells specifically. The Th1-skewed phenotype was confirmed in irAE colitis cases compared with healthy colon.

摘要

免疫检查点阻断在多种癌症类型的许多患者中具有治疗成功。然而,免疫相关的不良反应(irAE)经常发生,有时可能危及生命。了解 irAE 的免疫机制对于寻找新的治疗靶点至关重要。在此,我们报告了使用多参数免疫荧光(IF)、空间转录组学和 RNA 原位杂交(RISH)分析 irAE 性皮炎患者组织的结果。我们研究了皮肤银屑病病例作为对照,因为它是一种已知的 Th17 驱动疾病,并研究了结肠炎作为对照。IF 分析表明,与健康皮肤对照相比,皮肤 irAE 中炎症部位优先扩增 CD4+和 CD8+组织驻留记忆 T(TRM)细胞。空间转录组学使我们能够专注于包含 TRM 细胞的区域,以辨别功能表型,并揭示 irAE 中 Th1 相关基因的表达,而银屑病中则是 Th17 相关基因的表达。在 irAE 病例中观察到 PD-1、CTLA-4、LAG-3 和其他抑制性受体的表达。RISH 技术与 IF 结合证实了 irAE 性皮炎中 IFNγ、CXCL9、CXCL10 和 TNFα 的表达,以及 TRM 细胞内 IFNγ 的表达。与健康结肠相比,irAE 结肠炎病例中证实了 Th1 偏倚表型。

https://cdn.ncbi.nlm.nih.gov/pmc/blobs/6611/9530647/561bb1c3a2da/1167fig1.jpg

文献检索

告别复杂PubMed语法,用中文像聊天一样搜索,搜遍4000万医学文献。AI智能推荐,让科研检索更轻松。

立即免费搜索

文件翻译

保留排版,准确专业,支持PDF/Word/PPT等文件格式,支持 12+语言互译。

免费翻译文档

深度研究

AI帮你快速写综述,25分钟生成高质量综述,智能提取关键信息,辅助科研写作。

立即免费体验