• 文献检索
  • 文档翻译
  • 深度研究
  • 学术资讯
  • Suppr Zotero 插件Zotero 插件
  • 邀请有礼
  • 套餐&价格
  • 历史记录
应用&插件
Suppr Zotero 插件Zotero 插件浏览器插件Mac 客户端Windows 客户端微信小程序
定价
高级版会员购买积分包购买API积分包
服务
文献检索文档翻译深度研究API 文档MCP 服务
关于我们
关于 Suppr公司介绍联系我们用户协议隐私条款
关注我们

Suppr 超能文献

核心技术专利:CN118964589B侵权必究
粤ICP备2023148730 号-1Suppr @ 2026

文献检索

告别复杂PubMed语法,用中文像聊天一样搜索,搜遍4000万医学文献。AI智能推荐,让科研检索更轻松。

立即免费搜索

文件翻译

保留排版,准确专业,支持PDF/Word/PPT等文件格式,支持 12+语言互译。

免费翻译文档

深度研究

AI帮你快速写综述,25分钟生成高质量综述,智能提取关键信息,辅助科研写作。

立即免费体验

在马拉维婴儿肺炎球菌疫苗时代,接受抗逆转录病毒疗法的艾滋病毒感染者中肺炎球菌携带的风险因素。

Risk factors for pneumococcal carriage in adults living with HIV on antiretroviral therapy in the infant pneumococcal vaccine era in Malawi.

机构信息

Centre for the Mathematical Modelling of Infectious Diseases, Department of Infectious Disease Epidemiology, London School of Hygiene and Tropical Medicine, London, UK.

Malawi-Liverpool-Wellcome Programme.

出版信息

AIDS. 2022 Nov 15;36(14):2045-2055. doi: 10.1097/QAD.0000000000003365. Epub 2022 Aug 19.

DOI:10.1097/QAD.0000000000003365
PMID:35983828
原文链接:https://pmc.ncbi.nlm.nih.gov/articles/PMC10503545/
Abstract

OBJECTIVE

Adults living with HIV (ALWHIV) on antiretroviral therapy (ART) are at high risk of pneumococcal carriage and disease. To help evaluate carriage risk in African ALWHIV at least 4 years after infant pneumococcal conjugate vaccination introduction in 2011, we assessed association between pneumococcal carriage and potential risk factors.

METHODS

Nasopharyngeal swabs were collected from adults aged 18-40 years attending an ART clinic during rolling, cross-sectional surveys in Blantyre, Malawi between 2015 and 2019. We fitted generalized additive models to estimate the risk of sex, social economic status (SES), living with a child less than 5 years, and ART duration on carriage.

RESULTS

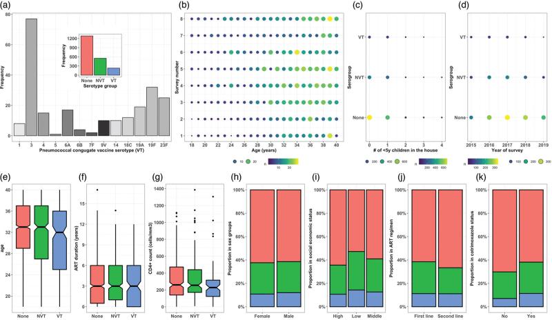
Of 2067 adults, median age was 33 years (range 28-37), 1427 (69.0%) were women, 1087 (61.4%) were in low-middle socioeconomic-status (SES), 910 (44.0%) were living with a child less than 5 years, and median ART duration was 3 years (range 0.004-17). We estimated 38.2 and 60.6% reductions in overall and vaccine-serotype carriage prevalence. Overall carriage was associated with low SES, living with a child less than 5 years and shorter duration on ART. By contrast, vaccine-type carriage was associated with living without a child less than 5 years and male sex.

CONCLUSION

Despite temporal reductions in overall and vaccine-serotype carriage, there is evidence of incomplete vaccine-serotype indirect protection. A targeted-vaccination campaign should be considered for ALWHIV, along with other public health measures to further reduce vaccine-serotype carriage and therefore disease.

摘要

目的

接受抗逆转录病毒疗法(ART)的艾滋病毒感染者(ALWHIV)发生肺炎球菌携带和疾病的风险很高。为了评估 2011 年婴儿肺炎球菌结合疫苗引入至少 4 年后非洲 ALWHIV 的携带风险,我们评估了肺炎球菌携带与潜在危险因素之间的关系。

方法

在马拉维布兰太尔的一个 ART 诊所,我们于 2015 年至 2019 年期间进行了滚动、横断面调查,采集了 18-40 岁成人的鼻咽拭子。我们使用广义加性模型来估计性别的、社会经济地位(SES)的、与 5 岁以下儿童一起生活以及 ART 持续时间对携带的风险。

结果

在 2067 名成年人中,中位年龄为 33 岁(范围 28-37),1427 名(69.0%)为女性,1087 名(61.4%)为中低收入 SES,910 名(44.0%)与 5 岁以下儿童一起生活,ART 持续时间中位数为 3 年(范围 0.004-17)。我们估计总体和疫苗血清型携带率分别降低了 38.2%和 60.6%。总体携带与 SES 较低、与 5 岁以下儿童生活在一起和 ART 持续时间较短有关。相比之下,疫苗型携带与没有 5 岁以下儿童生活在一起和男性性别有关。

结论

尽管总体和疫苗血清型携带率呈下降趋势,但仍有证据表明不完全的疫苗血清型间接保护。应该考虑针对 ALWHIV 进行有针对性的疫苗接种运动,同时采取其他公共卫生措施,以进一步降低疫苗血清型的携带率,从而减少疾病。

https://cdn.ncbi.nlm.nih.gov/pmc/blobs/7e21/10503545/1b37f920c87b/aids-36-2045-g003.jpg
https://cdn.ncbi.nlm.nih.gov/pmc/blobs/7e21/10503545/81369e7f0896/aids-36-2045-g001.jpg
https://cdn.ncbi.nlm.nih.gov/pmc/blobs/7e21/10503545/befdeb8bc13c/aids-36-2045-g002.jpg
https://cdn.ncbi.nlm.nih.gov/pmc/blobs/7e21/10503545/1b37f920c87b/aids-36-2045-g003.jpg
https://cdn.ncbi.nlm.nih.gov/pmc/blobs/7e21/10503545/81369e7f0896/aids-36-2045-g001.jpg
https://cdn.ncbi.nlm.nih.gov/pmc/blobs/7e21/10503545/befdeb8bc13c/aids-36-2045-g002.jpg
https://cdn.ncbi.nlm.nih.gov/pmc/blobs/7e21/10503545/1b37f920c87b/aids-36-2045-g003.jpg

相似文献

1
Risk factors for pneumococcal carriage in adults living with HIV on antiretroviral therapy in the infant pneumococcal vaccine era in Malawi.在马拉维婴儿肺炎球菌疫苗时代,接受抗逆转录病毒疗法的艾滋病毒感染者中肺炎球菌携带的风险因素。
AIDS. 2022 Nov 15;36(14):2045-2055. doi: 10.1097/QAD.0000000000003365. Epub 2022 Aug 19.
2
Estimating pneumococcal carriage dynamics in adults living with HIV in a mature infant pneumococcal conjugate vaccine programme in Malawi, a modelling study.在马拉维,一项成熟的婴儿肺炎球菌结合疫苗计划中,对艾滋病毒感染者成人中肺炎球菌携带动态进行建模研究。
BMC Med. 2024 Sep 27;22(1):419. doi: 10.1186/s12916-024-03631-5.
3
Persisting high prevalence of pneumococcal carriage among HIV-infected adults receiving antiretroviral therapy in Malawi: a cohort study.马拉维接受抗逆转录病毒治疗的HIV感染成人中肺炎球菌携带率持续居高不下:一项队列研究。
AIDS. 2015 Sep 10;29(14):1837-44. doi: 10.1097/QAD.0000000000000755.
4
Pneumococcal carriage in households in Karonga District, Malawi, before and after introduction of 13-valent pneumococcal conjugate vaccination.马拉维卡隆加地区 13 价肺炎球菌结合疫苗接种前后家庭中肺炎球菌带菌情况。
Vaccine. 2018 Nov 19;36(48):7369-7376. doi: 10.1016/j.vaccine.2018.10.021. Epub 2018 Oct 21.
5
High multiple carriage and emergence of Streptococcus pneumoniae vaccine serotype variants in Malawian children.马拉维儿童中肺炎链球菌疫苗血清型变体的高多重携带率及出现情况。
BMC Infect Dis. 2015 Jun 20;15:234. doi: 10.1186/s12879-015-0980-2.
6
Evaluation of Pneumococcal Serotyping of Nasopharyngeal-Carriage Isolates by Latex Agglutination, Whole-Genome Sequencing (PneumoCaT), and DNA Microarray in a High-Pneumococcal-Carriage-Prevalence Population in Malawi.在马拉维肺炎球菌携带率高的人群中,通过乳胶凝集试验、全基因组测序(PneumoCaT)和DNA微阵列技术对鼻咽部携带菌株进行肺炎球菌血清分型评估。
J Clin Microbiol. 2020 Dec 17;59(1). doi: 10.1128/JCM.02103-20.
7
Population effect of 10-valent pneumococcal conjugate vaccine on nasopharyngeal carriage of Streptococcus pneumoniae and non-typeable Haemophilus influenzae in Kilifi, Kenya: findings from cross-sectional carriage studies.肯尼亚基利菲地区 10 价肺炎球菌结合疫苗对鼻咽部肺炎链球菌和流感嗜血杆菌非典型株定植的人群效应:横断面定植研究结果。
Lancet Glob Health. 2014 Jul;2(7):e397-405. doi: 10.1016/S2214-109X(14)70224-4. Epub 2014 May 28.
8
Non-vaccine serotype pneumococcal carriage in healthy infants in South Africa following introduction of the 13-valent pneumococcal conjugate vaccine.南非 13 价肺炎球菌结合疫苗接种后,健康婴儿中非疫苗血清型肺炎球菌定植。
S Afr Med J. 2021 Feb 1;111(2):143-148. doi: 10.7196/SAMJ.2021.v111i2.14626.
9
Invasiveness potential of pneumococcal serotypes in children after introduction of PCV13 in Blantyre, Malawi. Malawi 布兰太尔在引入 13 价肺炎球菌结合疫苗(PCV13)后,肺炎球菌血清型在儿童中的侵袭性潜能。
BMC Infect Dis. 2023 Jan 26;23(1):56. doi: 10.1186/s12879-023-08022-4.
10
Effect of 10-valent pneumococcal conjugate vaccine on nasopharyngeal carriage of Streptococcus pneumoniae and Haemophilus influenzae among children in São Paulo, Brazil.10价肺炎球菌结合疫苗对巴西圣保罗儿童鼻咽部肺炎链球菌和流感嗜血杆菌携带情况的影响。
Vaccine. 2016 Nov 4;34(46):5604-5611. doi: 10.1016/j.vaccine.2016.09.027. Epub 2016 Sep 28.

引用本文的文献

1
High Propensity for Multidrug-Resistant Pneumococcal Shedding Among Adults Living With HIV on Stable Antiretroviral Therapy in Malawi.马拉维接受稳定抗逆转录病毒治疗的艾滋病毒感染者中多重耐药肺炎球菌脱落的高倾向
Open Forum Infect Dis. 2025 Jul 16;12(8):ofaf422. doi: 10.1093/ofid/ofaf422. eCollection 2025 Aug.
2
Estimating pneumococcal carriage dynamics in adults living with HIV in a mature infant pneumococcal conjugate vaccine programme in Malawi, a modelling study.在马拉维,一项成熟的婴儿肺炎球菌结合疫苗计划中,对艾滋病毒感染者成人中肺炎球菌携带动态进行建模研究。
BMC Med. 2024 Sep 27;22(1):419. doi: 10.1186/s12916-024-03631-5.