Han Wei, Wang Shanshan, Qi Yingjiao, Wu Fan, Tian Ningyu, Qiang Boqin, Peng Xiaozhong
State Key Laboratory of Medical Molecular Biology, Department of Molecular Biology and Biochemistry, Institute of Basic Medical Sciences, Medical Primate Research Center, Neuroscience Center, Chinese Academy of Medical Sciences, School of Basic Medicine Peking Union Medical College, Beijing 100005, China.
Department of Molecular Neuropathology, Beijing Neurosurgical Institute, Capital Medical University, Beijing 100070, China.
iScience. 2022 Jul 31;25(8):104823. doi: 10.1016/j.isci.2022.104823. eCollection 2022 Aug 19.
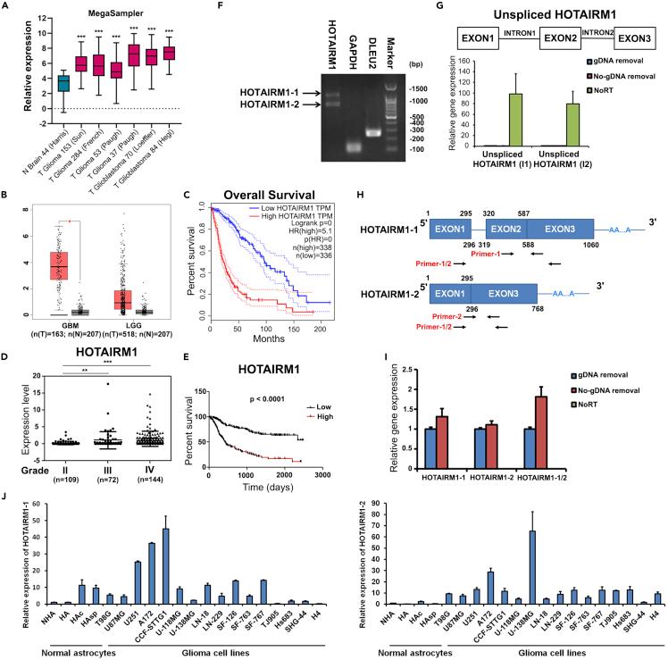
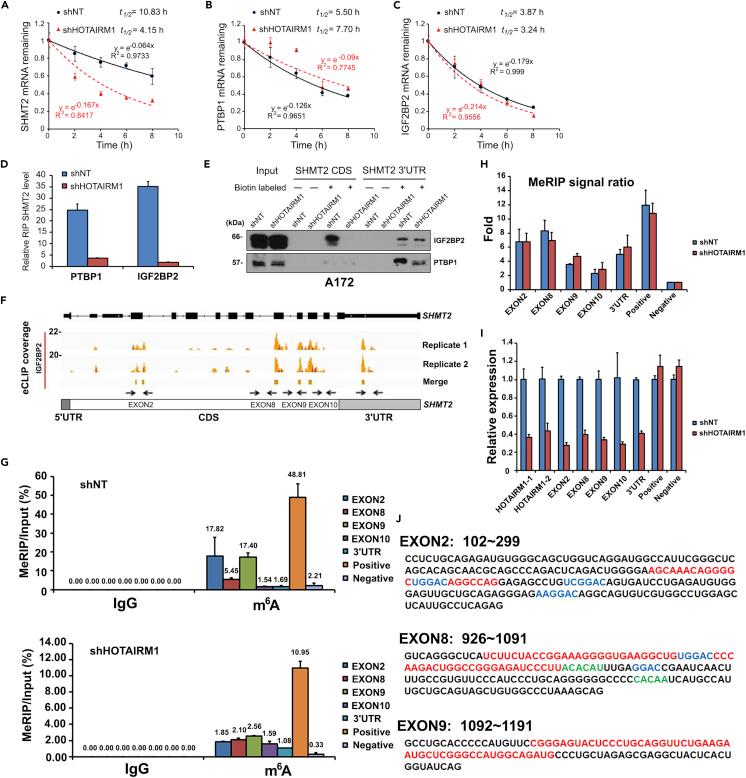
Serine hydroxymethyltransferase 2 (SHMT2), which catalyzes the conversion of serine to glycine and one-carbon transfer reactions in mitochondria, is significantly upregulated in glioblastoma (GBM). However, the mechanism by which the stability of gene expression is maintained to drive GBM tumorigenesis has not been clarified. Herein, through microarray screening, we identified that HOXA Transcript Antisense RNA, Myeloid-Specific 1 (HOTAIRM1) modulates the SHMT2 level in various GBM cell lines. Serine catabolism and mitochondrial oxidative phosphorylation activities were decreased by HOTAIRM1 inhibition. Mechanistically, according to our mass spectrometry and eCLIP-seq results, HOTAIRM1 can bind to PTBP1 and IGF2BP2. Furthermore, HOTAIRM1 maintains the stability of by promoting the recognition of an mA site and the interaction of PTBP1/IGF2BP2 with mRNA. The stability of HOTAIRM1 can also be enhanced and results in positive feedback regulation to support the progression of GBM. Thus, targeting HOTAIRM1 could be a promising metabolic therapy for GBM.
丝氨酸羟甲基转移酶2(SHMT2)催化丝氨酸在线粒体中转化为甘氨酸以及一碳转移反应,在胶质母细胞瘤(GBM)中显著上调。然而,维持基因表达稳定性以驱动GBM肿瘤发生的机制尚未阐明。在此,通过微阵列筛选,我们发现HOXA转录反义RNA、髓系特异性1(HOTAIRM1)在多种GBM细胞系中调节SHMT2水平。HOTAIRM1抑制可降低丝氨酸分解代谢和线粒体氧化磷酸化活性。从机制上讲,根据我们的质谱和eCLIP-seq结果,HOTAIRM1可与PTBP1和IGF2BP2结合。此外,HOTAIRM1通过促进对mA位点的识别以及PTBP1/IGF2BP2与mRNA的相互作用来维持其稳定性。HOTAIRM1的稳定性也可增强,并导致正反馈调节以支持GBM的进展。因此,靶向HOTAIRM1可能是一种有前景的GBM代谢疗法。